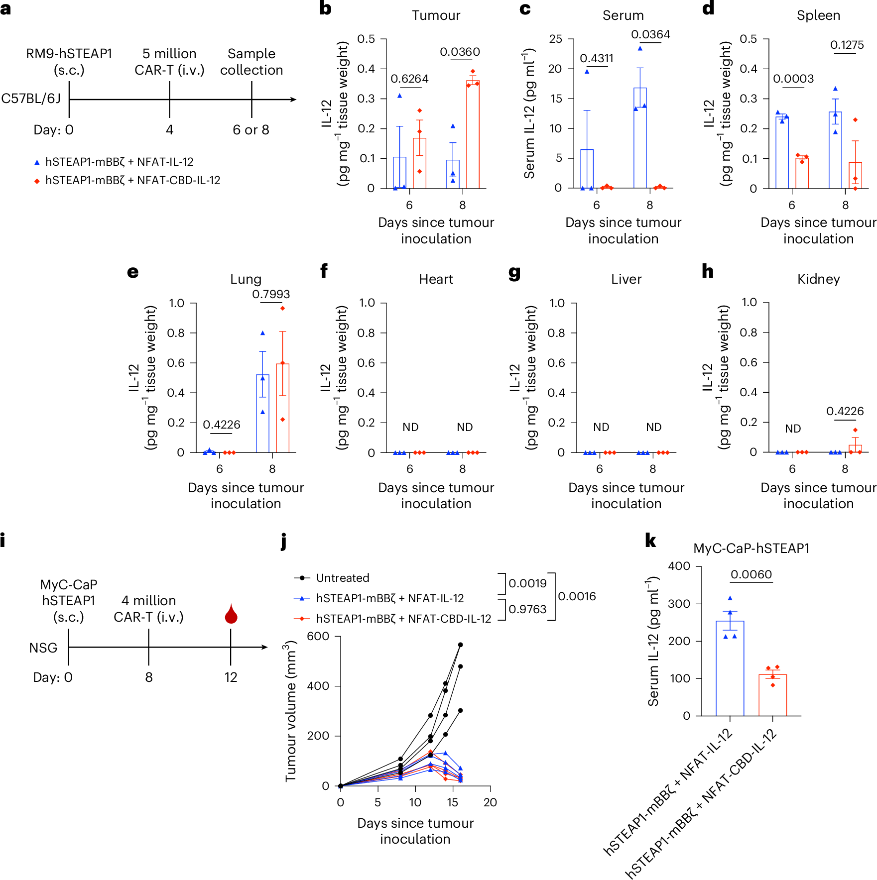
Fig. 3: CBD fusion enhances intratumoural retention of IL-12 and reduces its systemic leakage.

a–h, a, Experimental timeline. Male C57BL6/J mice received subcutaneous injection of RM9-hSTEAP1 (5 × 105) on day 0; 5 million CAR+ T cells were intravenously administered on day 4. b, Tumours, c, sera and d–h, organs were collected at indicated timepoints in a. IL-12 was quantified by ELISA (n = 3 mice, mean ± s.e.m.). ND, not detected. i–k, i, Experimental timeline. Male NSG mice received subcutaneous injection of MyC-CaP-hSTEAP1 (5 × 105) on day 0; 4 million CAR+ T cells (derived from male C57BL6/J mice) were intravenously administered on day 8 followed by blood sampling on day 12 (n = 4 mice for all groups). j, Individual tumour growth curves. k, Serum IL-12 concentrations were quantified by ELISA (biological replicates, mean ± s.e.m.). Statistical analyses were performed using two-tailed Welch’s t-test (b–e,h,k) or one-way ANOVA with Tukey’s test (on day 16) (j). P values are shown in figures.