Fig. 1: Generation of enTsOrg recapitulating thoracic neural tube segment morphogenesis and firing properties.
From: Engineered thoracic spinal cord organoids for transplantation after spinal cord injury

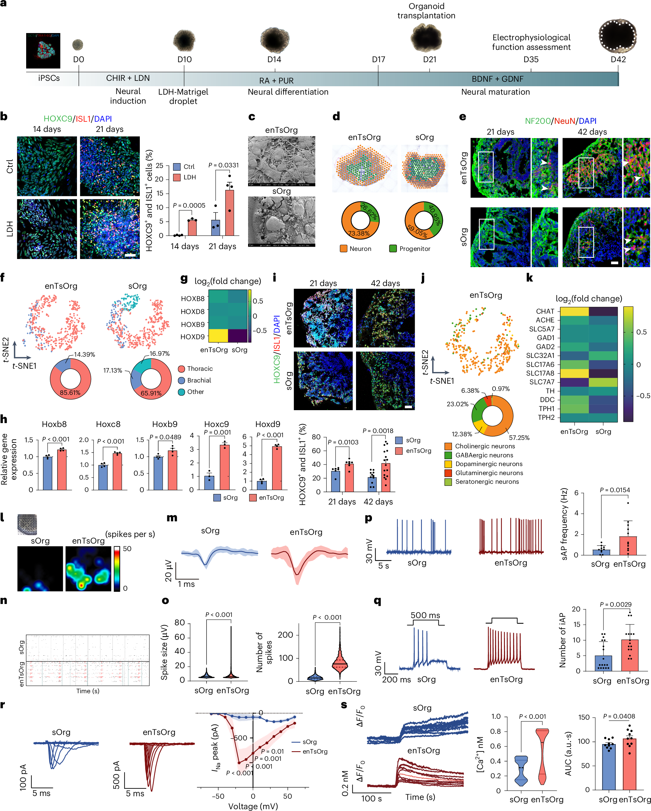
a, Schematic diagram of sOrg generation from iPSCs with representative images of different stages of enTsOrg development. b, Representative immunohistochemistry images of thoracic segment marker (HOXC9) and MN marker (ISL1) in the control and LDH-treated 2D-iPSC induction medium on day 14 and day 21. Bar graph showing the percentage of HOXC9-positive and ISL1-positive cells in control and LDH-treated group. Two-sided Welch’s t-test was used (n = 3 biological replicates, 14 days LDH and 21 days Ctrl; n = 4 biological replicates, 14 days Ctrl and 21 days LDH). c, Representative SEM images of enTsOrg and sOrg at day 14. d, Distribution of neurons and progenitors in the enTsOrg and sOrg on day 21 determined by ST-seq with pie diagrams visualizing the proportions of these cell types. e, Representative immunohistochemistry images of neurons (NeuN) and neural fibres (NF200) in the sOrg and enTsOrg on day 21 and day 42. The magnified areas are shown in the white boxes; white arrowheads indicate NeuN+/NF200+ cells. f, t-SNE plot of the different partitions of the A–P axis in enTsOrg and sOrg on day 21 by transcriptome analysis referring to human embryonic spinal cord dataset (GSE171892), with pie diagrams visualizing the proportions, n = 2. g, Heat map of thoracic Hox gene expression in enTsOrg and sOrg according to ST-seq, n = 2. h, qPCR analysis of thoracic Hox genes in the enTsOrg and sOrg on day 21; expression levels were normalized to the sOrg group using the 2−ΔΔCt method. Two-sided Welch’s t-test (n = 4 biological replicates). i, Representative immunohistochemistry images of HOXC9 and ISL1 in the enTsOrg and sOrg on day 21 and day 42. Bottom: bar graph showing the percentage of HOXC9+ and ISL1+ cells in the enTsOrg and sOrg. Two-sided Welch’s t-test (n = 6 biological replicates, 21 days sOrg; n = 7 biological replicates, 21 days enTsOrg; n = 11 biological replicates, 42 days sOrg; n = 16 biological replicates, 42 days enTsOrg). j, t-SNE plot of the neuron cluster expressing specific neurotransmitter marker genes in the enTsOrg group on day 21; the pie diagram shows the proportions of these cell types, n = 2. k, Heat map of the expression of genes associated with neurotransmitters in the enTsOrg and sOrg on day 21. These selected genes were used to annotate the neural subtype clusters in the t-SNE plot. l, Bright-field image of organoids on 64-electrode MEA plates (upper row) and activity heat map of the MEA recording (bottom row). m, Plots of average spike amplitude in the sOrg and enTsOrg on day 35. The shaded areas indicate the wave range. n, Representative traces of the network activities in enTsOrg and sOrg; network bursts are labelled by blue boxes. o, Quantitative analysis of spike size and spike number measured by MEA with a two-sided unpaired t-test. p,q, Characteristic curves (left) and quantitative analysis (right) of sAP (p) and iAP (q) from sOrg and enTsOrg on day 35 measured by whole-cell patch-clamp analysis. Unpaired t-test (n = 10 biological replicates, sOrg; n = 11 biological replicates, enTsOrg, in p; n = 17 biological replicates, sOrg; n = 16 biological replicates, enTsOrg, in q). r, Current-clamp characteristic recordings of organoids (left) with the current–voltage (I–V) relationship of the Na+ current, which are normalized for cell capacitance (right). The shaded areas indicate s.e.m., two-way ANOVA, n ≥ 2. s, Intracellular [Ca2+] transients of Fura-2 AM-loaded neurons in organoids. Calcium fluorescence signals are normalized by ΔF/F0: ΔF is the transient amplitude, and F0 is the resting fluorescence value. The bold curve indicates the average ΔF/F0. Bar plots showing the [Ca2+]i and area under the curve (AUC, 340/380 ratio) statistics. Two-sided paired t-test, n = 10. Scale bars, 50 μm in b, e and i. Data represent the mean ± s.e.m in b, h, i, o–q and s. D0, Day 0; D10, Day 10; D14, Day 14; D17, Day 17; D21, Day 21; D35, Day 35; D42, Day 42; PUR, purmorphamine; LDN, LDN-193189; CHIR, CHIR99021; BDNF, brain-derived neurotrophic factor; GDNF, glia-derived neurotrophic factor; Ctrl, control; a.u.·s, arbitrary units × second.