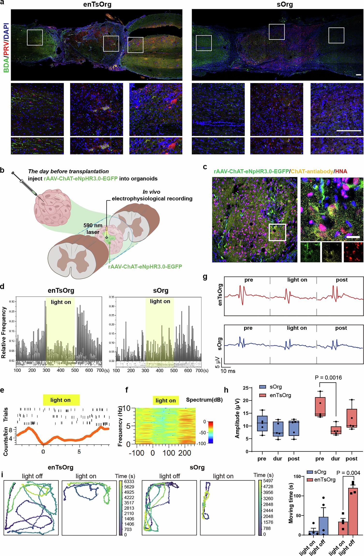
Extended Data Fig. 4: enTsOrg transplantation contributes to the reconstruction of injured neural circuits.
From: Engineered thoracic spinal cord organoids for transplantation after spinal cord injury

a, Neuronal tracing results using BDA and PRV, conducted 7 weeks post-organoid transplantation. b, Schematic diagram of the optogenetics experimental set-up. c, Representative immunofluorescence image showing the co-localization of virus fluorescent signals and ChAT-positive cholinergic neurons in enTsOrg 7 weeks post-transplantation (right). d, Effect of optogenetic inhibition of labelled ChAT+ neurons on the relative firing frequency (spike count / total count) during a 200 s light on (590 nm, 10 mA, 100% duty cycle, yellow shaded) or light off period in the enTsOrg and sOrg groups at 7 weeks (n = 3, biological replicates). e, Perievent raster plots and histogram of an example unit in a 5 s light on (590 nm, 10 mA). f, Perievent spectrogram analysis of an example unit in a 200 s light on (590 nm, 10 mA, 50% duty cycle). g, h, Representative MEP waves (g) and amplitude statistics (h) of each group before, during and after optogenetic inhibition. Two-sided Welch’s t test, n = 5, biological replicates. i, Representative movement trajectories with and without optogenetic inhibition in SCI mice receiving organoid transplantation, along with quantitative analysis. Two-way ANOVA with Sidak’s post-test was used, n = 4, biological replicates. Data represent the mean ± s.e.m. (i). Data in (h) are presented as box-and-whisker plots showing the median (center line), the 25th–75th percentiles (box limits) and the minimum and maximum values (whiskers), all individual measurements are shown as points overlaid on the plot. Scale bars, 100 μm in (a) and 20 μm (c). HNA, human nuclear antigen; ChAT, choline acetyltransferase; BDA, biotinylated dextran amine; PRV, pseudorabies virus.