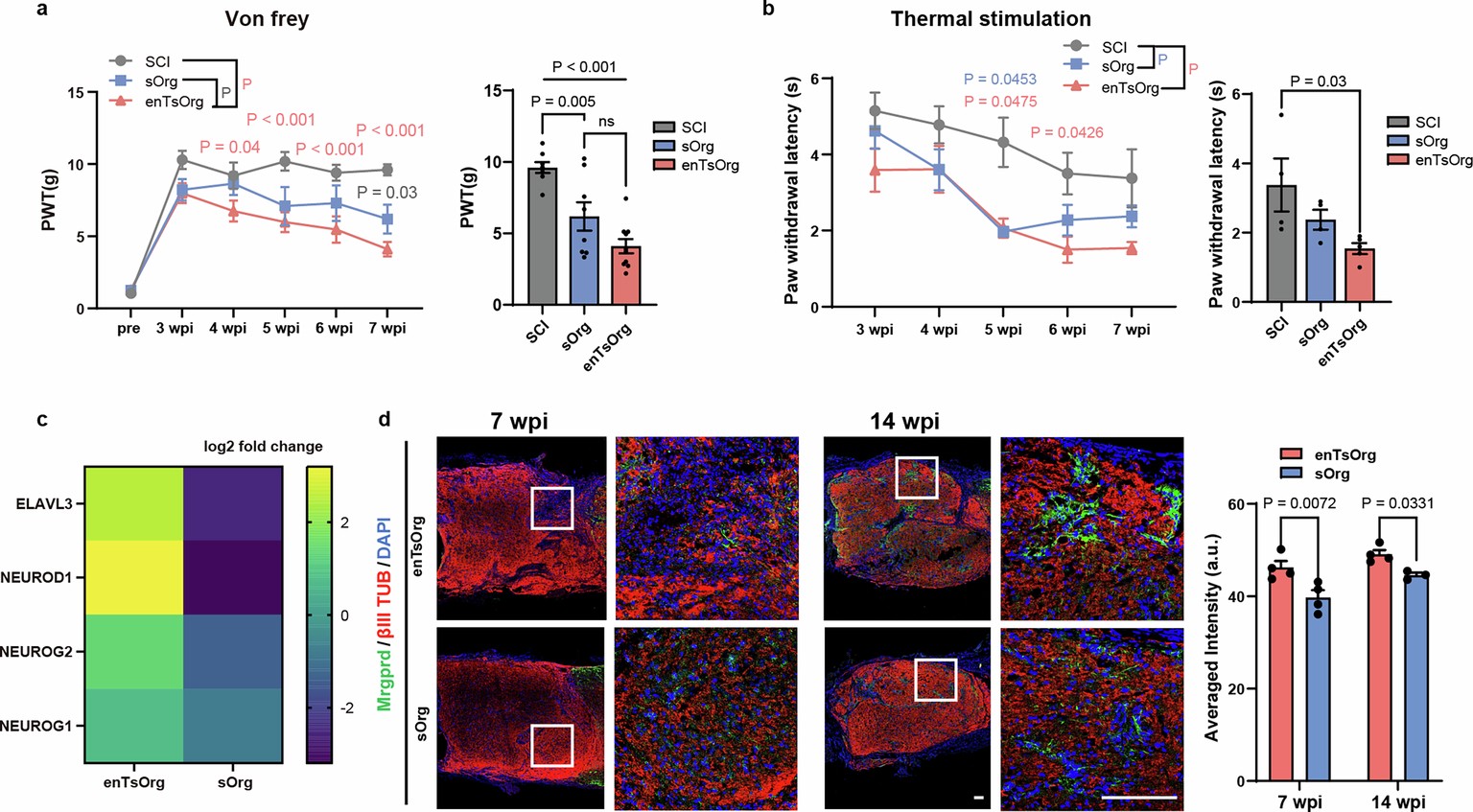
Extended Data Fig. 5: enTsOrg can participate in the host’s sensory signal transmission.
From: Engineered thoracic spinal cord organoids for transplantation after spinal cord injury

a, Von frey results of SCI mice in each treatment group at 3-7 weeks post injury (left) with bar plot of von frey results at 7 weeks after injury (right). Two-way ANOVA with Tukey’s multiple comparisons test (left) and one-way ANOVA with Tukey’s multiple comparisons test (right) was used (n = 8, SCI and sOrg group; n = 10, enTsOrg, biological replicates). b, Hot plate test results for SCI mice at 3-7 weeks post-injury recording paw withdrawal latency (left) with bar plot results at 7 weeks after injury. Two-way ANOVA with Tukey’s multiple comparisons test (left) and one-way ANOVA with Tukey’s multiple comparisons test (right) was used (n = 4, SCI and sOrg group; n = 5, enTsOrg, biological replicates). c, The gene expression of ELAVL3, NEUROG1, NEUROG2 and NEUROD1 in enTsOrg and sOrg detected by ST-seq (n = 2, biological replicates). d, Representative immunofluorescent figures (left) and quantification results (right) of Mrgprd/βIII TUB at 7 and 14 weeks post-transplantation, two-way ANOVA with Sidak’s post-test was used (n = 4 in enTsOrg group; n = 3, 14 wpi in sOrg group; n = 4, 7 wpi in sOrg group, biological replicates). Data represent the mean ± s.e.m. (a, b, d). Scale bar, 100 μm in (d). PWT, paw withdrawal threshold; wpi, weeks post injury; SCI, spinal cord injury; Mrgprd, Mas-related G protein-coupled receptor D.