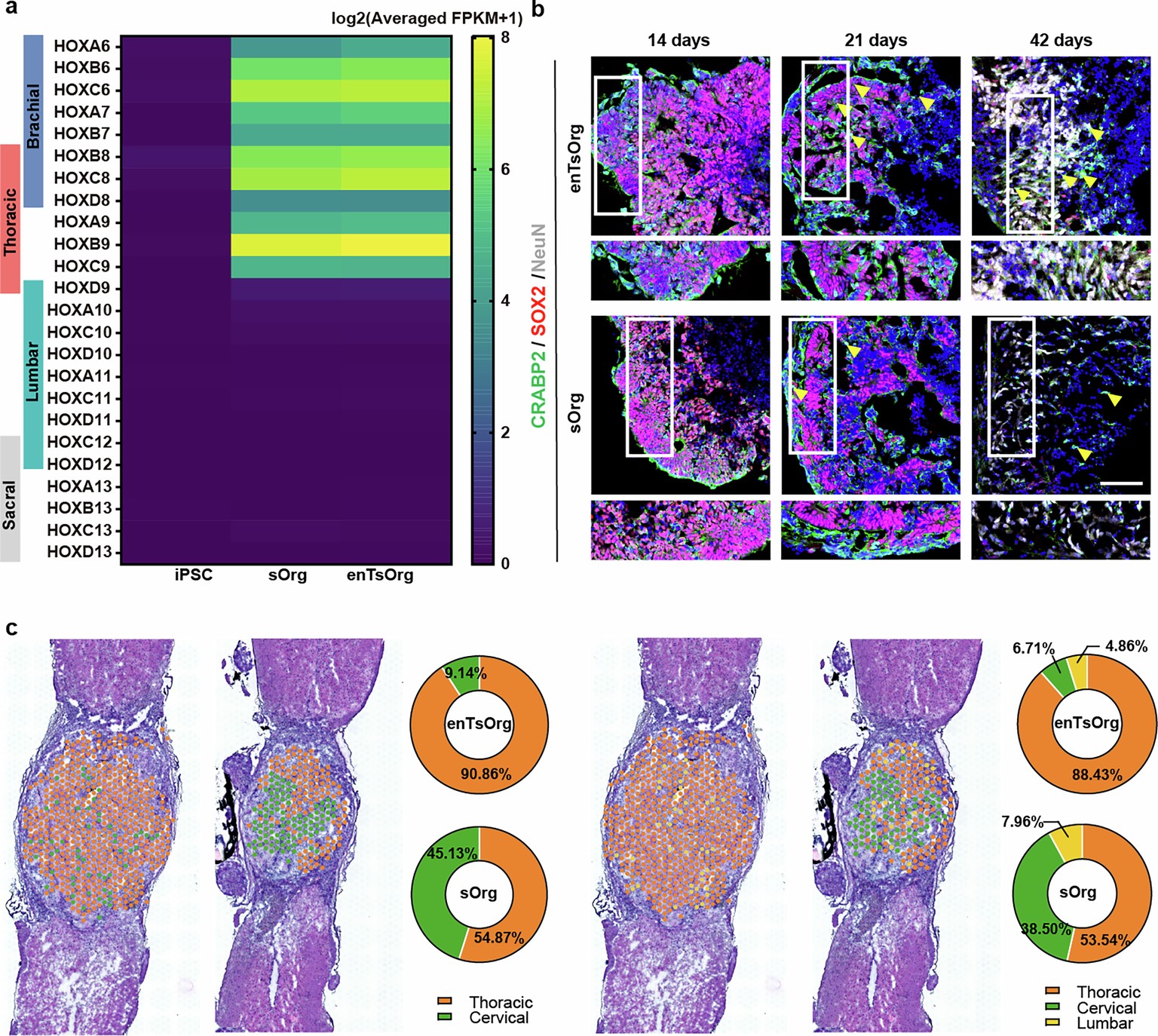
Extended Data Fig. 6: The enTsOrg demonstrates developmental patterns characterized by thoracic spinal segment.
From: Engineered thoracic spinal cord organoids for transplantation after spinal cord injury

a, Heatmap of A-P developmental axis related genes expression at day 21 in sOrg and enTsOrg by RNA-seq, n = 3, biological replicates. b, Representative immunostaining results of CRABP2/SOX2/NeuN in sOrg and enTsOrg at day 14, 21 and 42. c, Spot plots of the distributions of the different partitions of the A-P axis in organoid transplant areas according to ST-seq, with pie diagrams visualizing the proportions, n = 2, biological replicates. The reference datasets used were GSE171892 (left) and GSE188516 (right). Scale bar, 100 μm in (b). A-P, anterior-posterior; HOX, Homeobox.