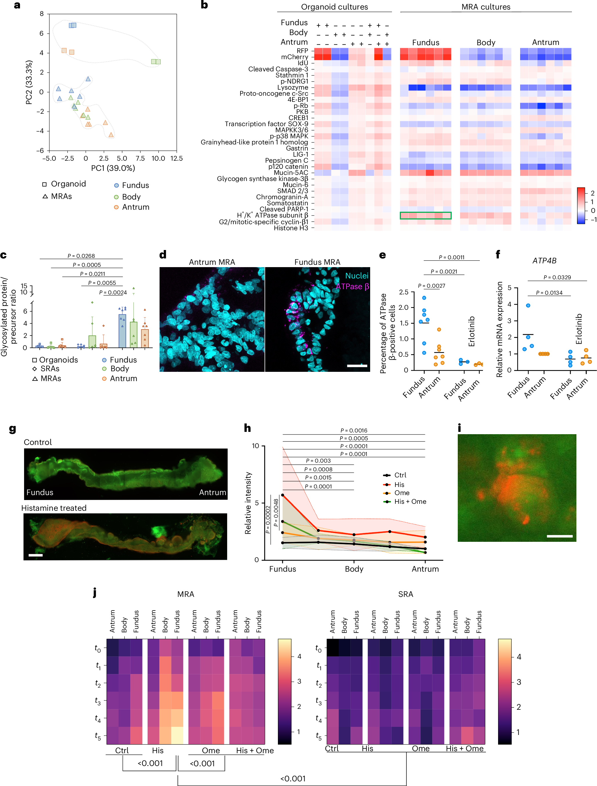
Fig. 4: Mass cytometry and functional analysis of the MRA.

a, PCA of TOBis MC data from fundus (blue), body (green) and antrum (red) organoids (squares) and MRAs (triangles) (n = 2 for organoids; n = 6 for MRAs; patient 1). b, Heatmap showing the abundances of selected markers by TOBis MC analysis in organoid cultures compared with MRA cultures. The green box highlights ATPase β expression in fundus MRAs. c, ATPase β protein expression in the fundus, body and antrum in organoids, SRAs and MRAs using WES analysis, displayed as the quantification of glycosylated protein over precursor. Single data points are displayed. The error bars represent means ± s.d. (n = 6 for organoids (patients 2, 3 and 4); n = 6 for SRAs (patients 2, 3 and 4); n = 7 for MRAs (patients 2, 3 and 4)). Statistical significance was determined by Kruskal–Wallis test for comparison against the MRA fundus group. d, Antrum and fundus MRA sections stained for ATPase β (magenta) and nuclei (cyan; Hoechst). Scale bar, 50 μm. e, Percentage of ATPase β-positive cells in the antrum and fundus in control MRAs versus MRAs treated with 20 nM erlotinib. Statistical significance was determined by one-way analysis of variance (ANOVA) (n = 7 for the control; n = 3 for the treatment; patients 3 and 4). f, Relative ATP4B expression, normalized to that of GAPDH, in the antrum and fundus in control MRAs versus MRAs treated with 20 nM erlotinib (n = 4; two patients). Statistical significance was determined by Kruskal–Wallis test for comparison with the fundus group. g, Acridine orange staining of MRAs with or without 1 h of histamine treatment (100 μM). The emission wavelengths were 500–550 and 600–650 nm. Scale bar, 500 μm. h, Acridine orange 650 nm/550 nm ratio quantification of the fundus, body and antrum of MRAs, normalized to an antrum control. Black, red, yellow and green represent the control (Ctrl), histamine treatment (100 μM; His), omeprazole treatment (100 μM; Ome) and histamine + omeprazole treatment (100 μM). The circles indicate the average of single-patient data points ± s.d. (n > 3 technical replicates; patients 3 and 4). Statistical significance was determined by one-way ANOVA. i, Acridine orange image of green and red channels of a single cell in the fundus upon histamine stimulation. Scale bar, 20 μm. j, Heatmap of acridine orange 650 nm/550 nm ratio timelapse quantification of single cells from the fundus, body and antrum in SRAs and MRAs at six timepoints (every 10 min for 1 h). Same experimental conditions as in h. The data points indicate an average of 12–31 cells per point (patients 3 and 4). Statistical significance was determined by one-way ANOVA at the t5 timepoint (adjusted P value MRA-HisF versus MRA-Ctrl all <0.01, MRA-HisF versus MRA-Ome A,B and MRA-HisOme all <0.001, MRA-HisF versus SRA-Ctrl, His, Ome all and HisOme A <0.001, MRA-HisF versus SRA-HisOme B,F <0.05. For single P values, refer to the associated source data.