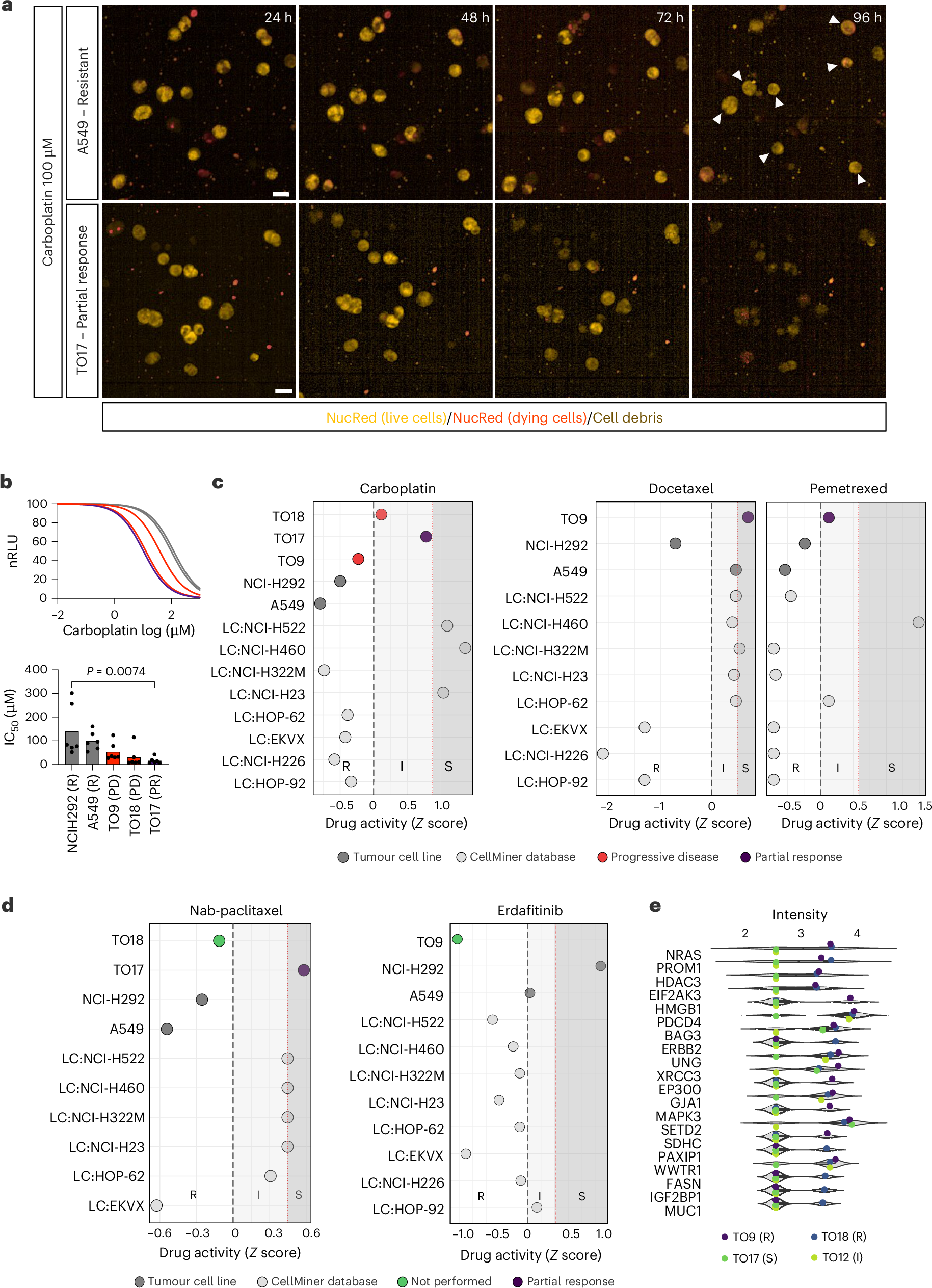
Fig. 3: Patients’ responses to therapies are retained in matched TOs.
From: Lung tumouroids as a testing platform for precision CAR T cell therapy

a, TOs and lung cancer cell lines (A549 and NCI-H292) were monitored with live-cell imaging using NucRed staining distinguishing live cells (yellow) from dead cells (red). Dead cells lost staining over time. A representative image for carboplatin shows live cells at the endpoint (indicated by white arrows). Scale bars, 25 µm. b, Cell viability at the endpoint was measured with an ATP-based viability assay (CellTiter-Glo). Top: dose–response curves of normalized relative luminescent units (nRLU) indicate cell viability. Nonlinear regression curve fitting is applied. Colours correspond to the clinical response of the patient from whom the TOs were derived, as defined by Response Evaluation Criteria in Solid Tumors (RECIST) criteria: progressive disease (PD, red), partial response (PR, purple) or cell line sensitivity based on CellMiner database: resistant (R, grey). Bottom: Mean IC50 values are shown with bars and individual data points from three independent experiments with two technical replicates each (six data points total per condition) Kruskal–Wallis test with Dunn’s multiple comparison test was performed on all replicates. c,d, Experimental IC50 values were normalized into drug activity Z scores (dark-grey circles represent cell line controls; coloured circles represent patient responses) and aligned with the CellMiner database (light-grey circles; Methods). Panel c shows clinically administered therapies, whereas panel d includes both clinically administered therapies and additional potential therapies not given clinically. Z scores >0 indicate sensitivity (S); scores between 0 and the mean of sensitive lines (dashed red line) represent intermediate response (I); scores <0 indicate resistance (R). Green circles represent cases where the drug was not clinically administered but was part of planned treatment or considered for experimental therapy (treatment not performed). e, Proteome analysis of proteins associated with resistance to platinum-based chemotherapy. Protein intensity ratios were calculated by comparing resistant TOs (TO9 and TO18) with sensitive ones (TO12 and TO17). The top 20 platinum-based chemoresistance-related proteins with the highest ratios are shown.