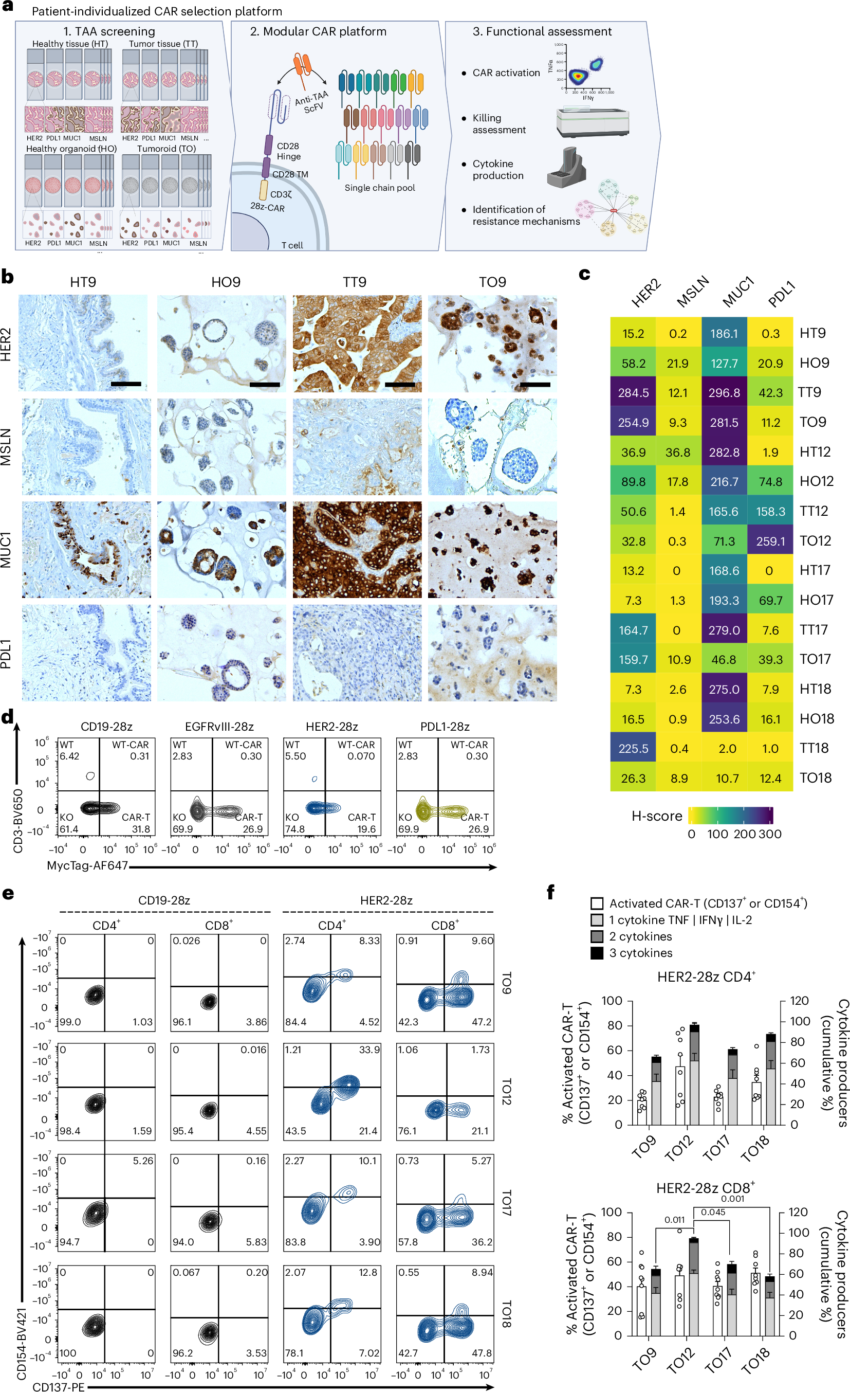
Fig. 4: Patient-individualized CAR selection platform.
From: Lung tumouroids as a testing platform for precision CAR T cell therapy

a, A schematic of the platform’s pipeline. TTs, HTs, TOs and HOs were assessed by IHC to identify TAAs for putative CAR T cell targeting. b, Representative IHC images of selected TAAs showing conserved expression between tissues and matched organoids from patient 9. Scale bars, 100 μm. c, Heatmap of mean H-scores for selected TAAs (HER2, MSLN, MUC1 and PDL1) across all tissues and matching organoids. d, Polyclonally activated T cells were engineered to express second-generation CARs (CD28 fused to CD3ζ; 28z) targeting candidate TAAs (HER2 and PDL1) or non-targeting controls (CD19-28z and EGFRvIII-28z). Representative flow cytometry plots show CD3 expression (y axis) and CAR expression (MycTag⁺, x axis). e, Specific activation of HER2-28z CAR T cells (CD137⁺ or CD154⁺) was assessed by flow cytometry and compared with CD19-28z controls. f, Left y axis: percentage of activated CAR T cells. Right y axis: cumulative percentages of CAR T cells producing one, two or three cytokines (IL-2, TNF and IFNγ). P values assessed by two-way analysis of variance and Tukey’s multiple comparisons test are plotted. n = 8 (for TO9, TO12 and TO18) and n = 9 (TO17) healthy T cell donors across three independent experiments. Data points represent individual donor activation percentages; bars show mean cytokine production ± standard error of the mean. WT, wild type. Panel a created with BioRender.com.