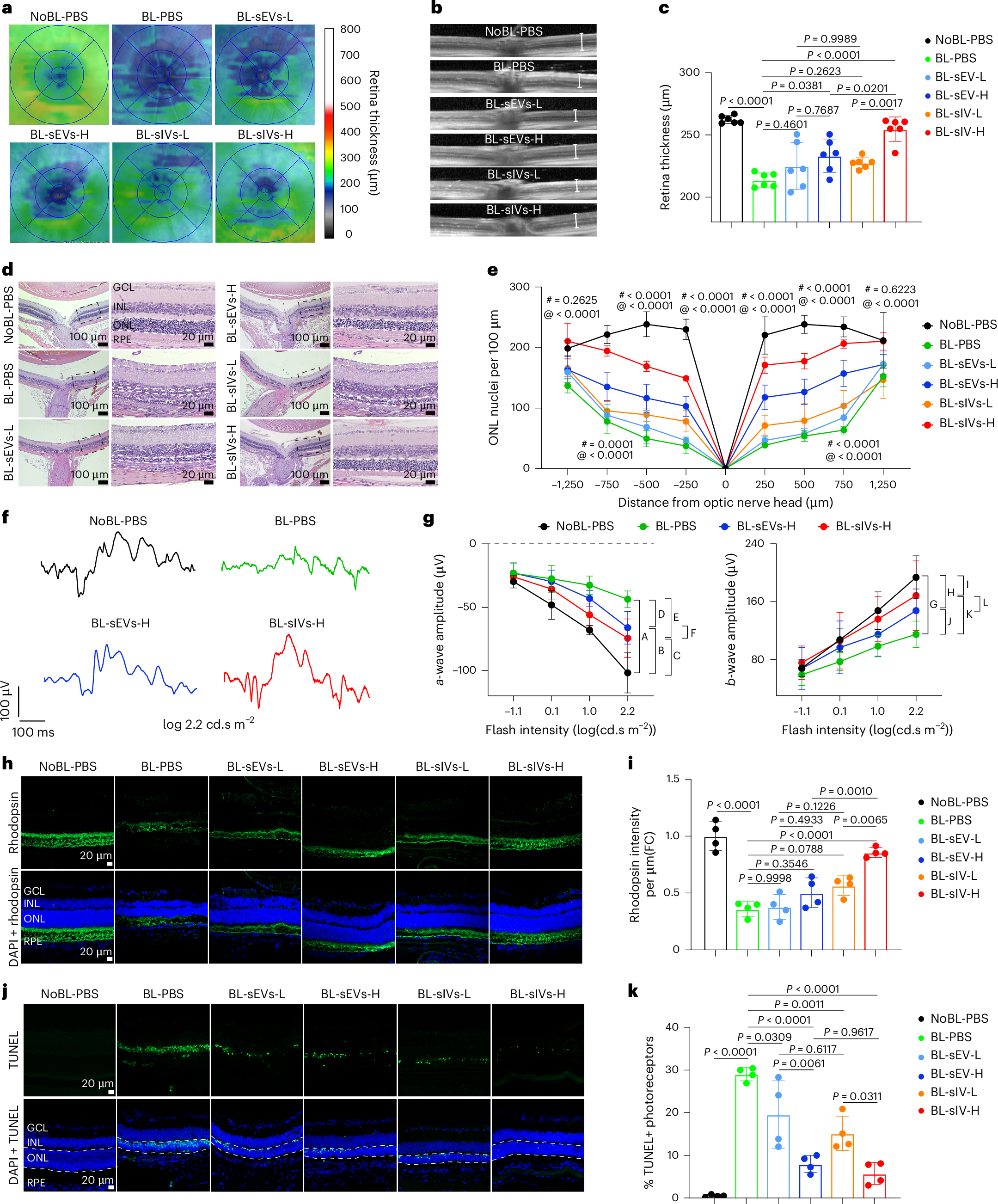
Fig. 4: Therapeutic effects of MSC-sIVs and MSC-sEVs on blue-light-damaged mice (BL).

a, Representative topographic map of the retinal thickness. L, low-dose vesicles (2 μg); H, high-dose vesicles (4 μg). b, Representative spectral domain-OCT scans of the retina. White lines demarcate the region of interest for retinal thickness analysis. c, Retina thickness measurement. Six eyes, one from each mouse, were analysed (n = 6). d, Representative retinal images following H&E staining in each group (GCL, ganglion cell layer; INL, inner nuclear layer; ONL, outer nuclear layer). The number of nuclei within the ONL layer was quantified within the area delineated by the white dashed lines. e, The number of nuclei in the ONL extends outward along the dorsal/superior (positive values on the abscissa) and ventral periphery/inferior (negative numbers on the abscissa) directions, beginning at 250 μm from the optic nerve head and continuing every 250 or 500 μm. Four eyes, one from each mouse, were analysed (n = 4). ‘@’ indicates significant differences between BL-sIVs-H and BL-PBS, ‘#’ indicates significant differences between BL-sEVs-H and BL-PBS. Other statistical data are available in the source data. f, Representative ERG waveforms recorded in response to a stimulus flash (2.2 log(cd.s m−2)) from a single eye of a mouse in each treatment group. g, Average amplitudes of ERG a- and b-waves from each treatment group. Eight eyes, one from each mouse, were analysed (n = 8). The statistical differences between groups at a stimulation intensity of 2.2 were as follows: A < 0.0001, B = 0.0063, C = 0.2656, D = 0.0084, E = 0.0010, F = 0.4388, G = < 0.0001, H < 0.0001, I < 0.0001, J < 0.0001, K < 0.0001, L = 0.3081. Other statistical data are available in the source data. h, Immunofluorescence analysis of rhodopsin (green) expression in retinas. Blue, DAPI. i, Relative expression of rhodopsin in retinas. Four eyes, one from each mouse, were analysed (n = 4). j, Representative morphological images of retina sections. Green, TUNEL staining; blue, DAPI. White dashed lines indicate the area used for quantitative analysis. k, Ratio of TUNEL-positive nuclei in photoreceptors. Four eyes, one from each mouse, were analysed (n = 4). The data in c, e, g, i and k are expressed as mean ± s.e.m. and analysed using one-way ANOVA.