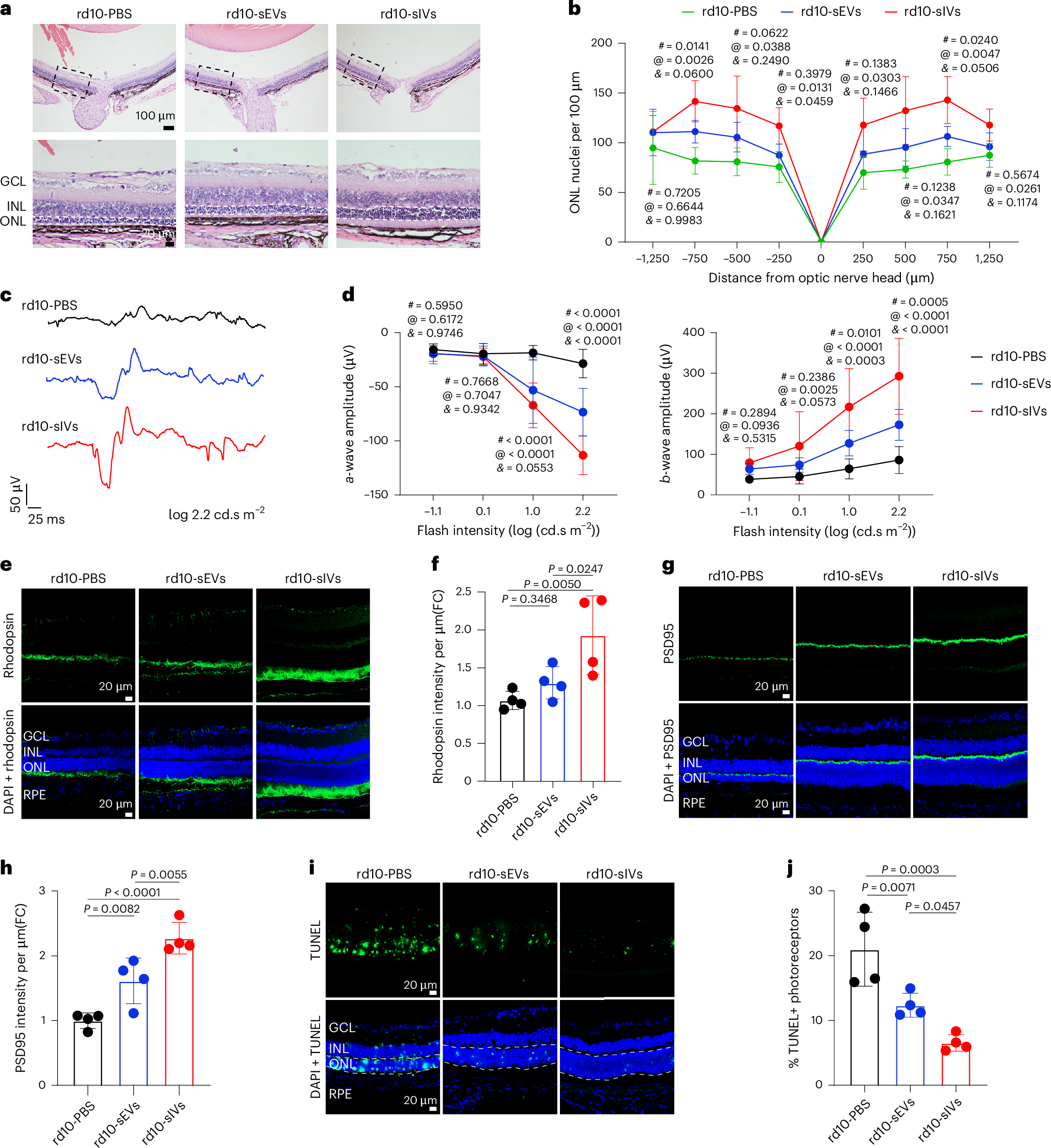
Fig. 5: Therapeutic effect of MSC-sIVs and MSC-sEVs in rd10 mice.

a, Representative retinal images were taken after H&E staining in each group. The nuclei within the ONL were quantified within the area delineated by the white dashed lines. b, Number of nuclei in ONL of 8 discrete regions of retinal sections starting at 250 μm from the optic nerve head and extending every 250 or 500 μm outward along the dorsal/superior (positive values on the abscissa) and ventral periphery/inferior (negative numbers on the abscissa) directions. Five eyes, one from each mouse, were analysed (n = 5). ‘@’ indicates significant differences between rd10-sIVs and rd10-PBS, ‘#’ indicates significant differences between rd10-sEVs and rd10-PBS, ‘&’ indicates significant differences between rd10-sEVs and rd10-sIVs. c, Representative electroretinogram recordings from one eye in each treatment group under stimulus flash (2.2 log(cd.s m−2)). d, Average amplitudes of ERG a- and b-waves from each treatment group. Nine eyes, one from each mouse, were analysed (n = 9). ‘@’ indicates significant differences between rd10-sIVs and rd10-PBS, ‘#’ indicates significant differences between rd10-sEVs and rd10-PBS, ‘&’ indicates significant differences between rd10-sEs and rd10-sIVs. e, Immunofluorescence of rhodopsin (green) expression in retinas. Blue, DAPI. f, Relative expression of rhodopsin in retinas. Four eyes, one from each mouse, were analysed (n = 4). g, Immunofluorescence of PSD95 (green) expression in retinas. Blue, DAPI. h, Relative expression of PSD95 in retinas. Four eyes, one from each mouse, were analysed (n = 4). i, Representative morphological images of retina sections. Green, TUNEL staining; blue, DAPI. White dashed lines indicate the area used for quantitative analysis. j, Ratio of TUNEL-positive nuclei in photoreceptors. Four eyes, one from each mouse, were analysed (n = 4). The data in b, d, f, h and j are expressed as mean ± s.e.m. and analysed using one-way ANOVA.