Fig. 3: Real-time monitoring of the enzymatic degradation of Ang I by ACE2 and ACE.
From: Protein nanopore reveals the renin–angiotensin system crosstalk with single-amino-acid resolution

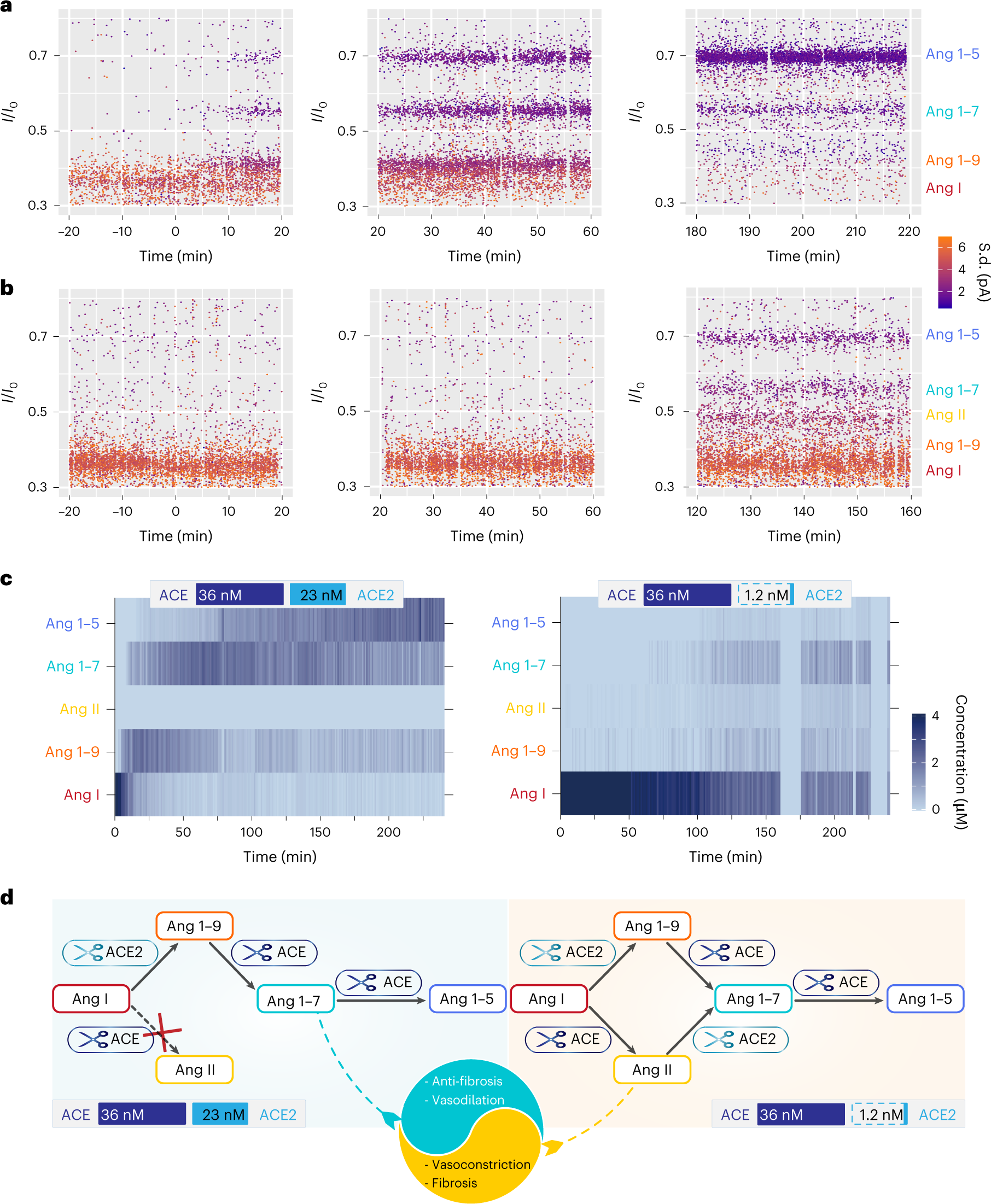
a,b, I/I0 of the events versus reaction time while Ang I is cleaved by the enzyme mixture (36 nM ACE and 23 nM ACE2 for a; 36 nM ACE and 1.2 nM ACE2 for b). c, Evolution of Ang I, Ang 1–9, Ang II, Ang 1–7 and Ang 1–5 during the reaction of Ang I cleaved by the ACE and ACE2 mixture with different concentration ratios. The concentrations were calculated every 1 min. The colour represents the concentration of each Ang peptide. d, Illustration of the transition route for Ang I degradation by ACE and ACE2 with concentrations of 36 nM and 23 nM, respectively (left), and 36 nM and 1.2 nM, respectively (right). The data were acquired in 1.0 M KCl with 10 mM HEPES and 10 μM ZnCl2 at pH 8.0, under an applied potential of +140 mV. The initial concentration of substrate Ang I was 4.0 μM, and the reaction temperature was set to 21 ± 1 °C. The current was sampled at 100 kHz and filtered at 5 kHz.