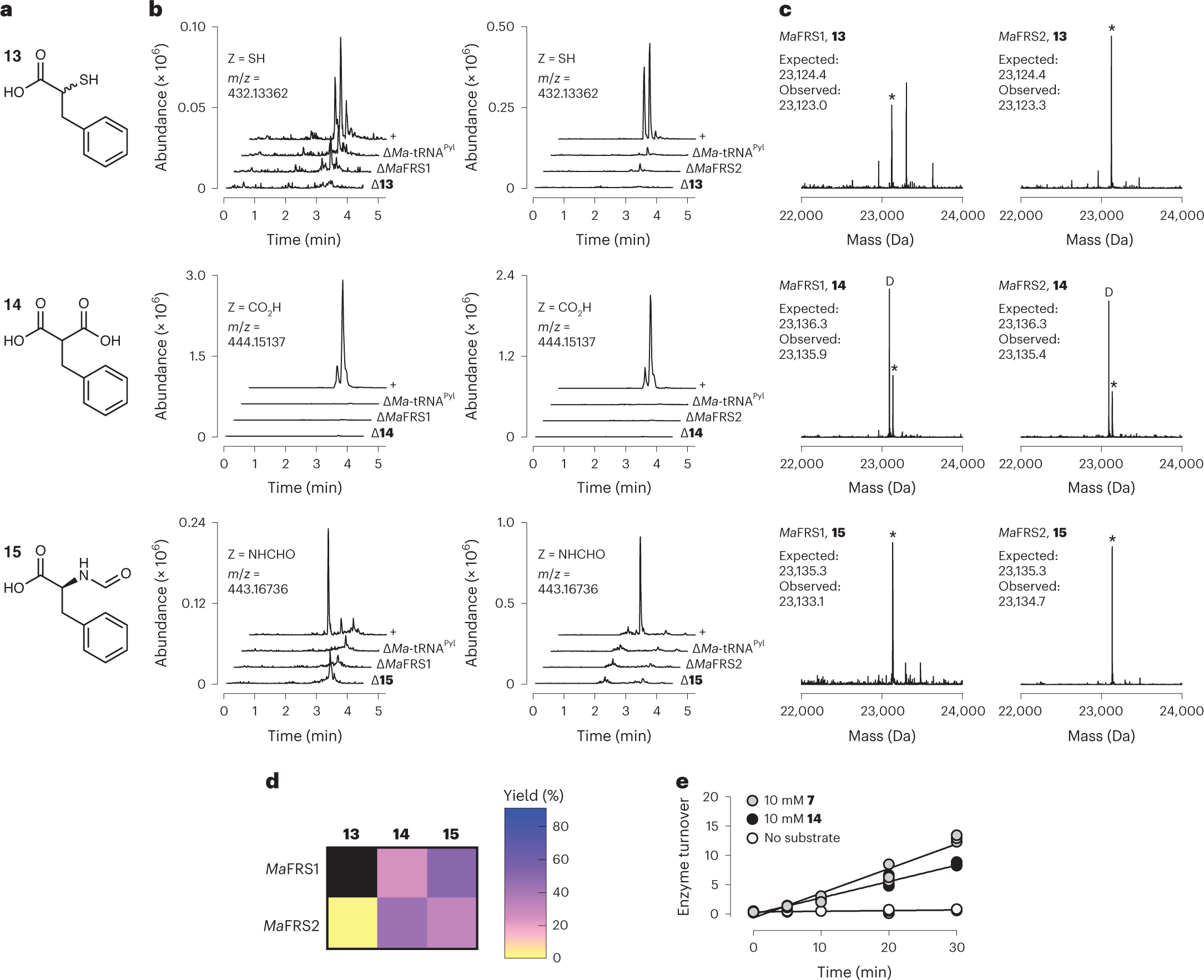
Fig. 3: MaFRS1 and MaFRS2 process substrates bearing novel distinct α-substituents.

a, Phenylalanine analogues 13–15 evaluated as substrates for MaFRS1 and MaFRS2. b, LC–HRMS analysis of Ma-tRNAPyl acylation reactions using MaFRS1 or MaFRS2 following RNAse A digestion. Adenosine nucleoside 12 acylated on the 2′- or 3′-hydroxy of the 3′-terminal ribose of Ma-tRNAPyl could be detected in MaFRS1 and MaFRS2 reactions with α-thio acid 13, α-carboxy acid 14 and N-formyl-l-Phe 15. c, LC–MS analysis of intact tRNA products confirms that monomers 13–15 are substrates for MaFRS1 and MaFRS2. An asterisk indicates the peak that corresponds to the indicated acyl-tRNA while a D indicates the peak that corresponds to the decarboxylation of the malonyl-tRNA. d, Heat map illustrating the relative activities of substrates 13–15 with MaFRS1 and MaFRS2, as determined by intact tRNA analysis (Supplementary Figs. 13–16 and 25–30) as described in Methods. The reported yields are percentages based on intact tRNA analysis. The black box indicates that no reaction product was detected. Initially no acyl-tRNA was detected when MaFRS1 was incubated with 13, but when the enzyme concentration was increased fivefold, acyl-tRNA was detected with mono- and diacyl yields of 0.7 and 9.7%, respectively. e, Turnover of MaFRS1 over time with l-Phe (7) and 2-benzylmalonic acid (14) using the malachite green assay. A control with no substrate is shown for comparison. Data from three replicates are shown.