Extended Data Fig. 5: Optimization and application of Trp-CAGE as a general protein activation platform.
From: Genetically encoded bioorthogonal tryptophan decaging in living cells

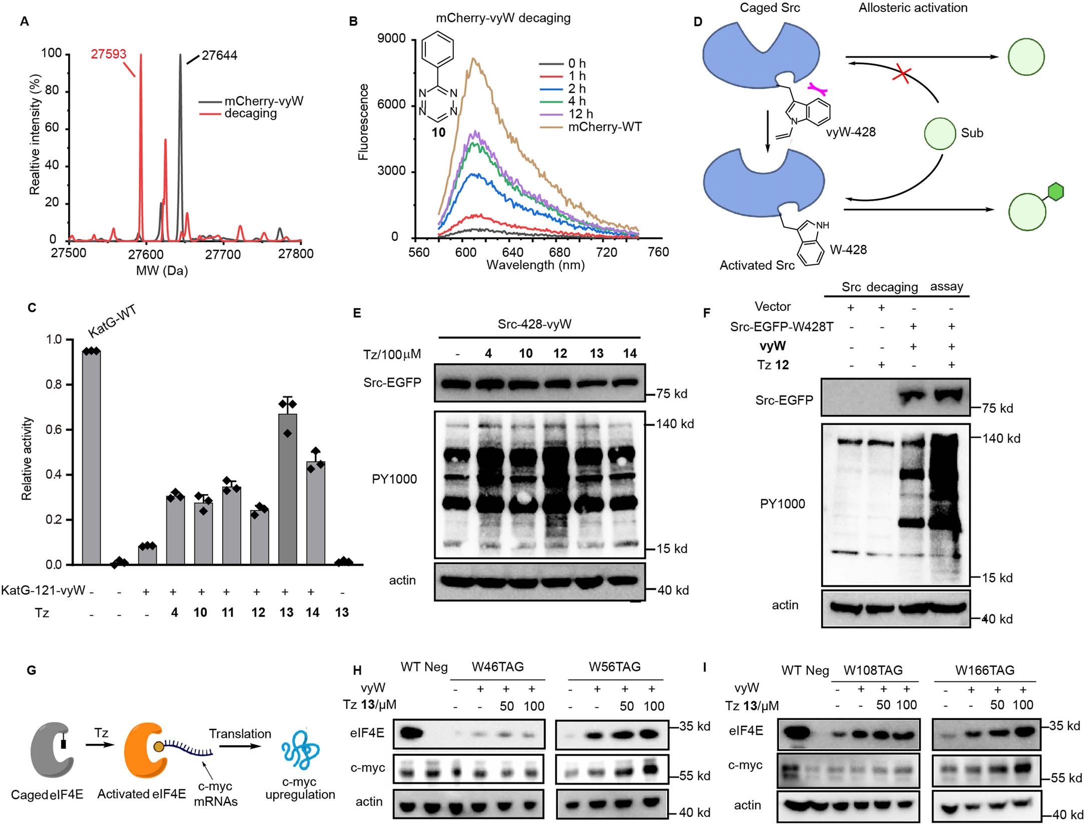
A, LC–MS characterization of mCherry-vyW before and after decaging with Tz 10. The LC-MS peak for mCherry-vyW was labelled in the figure, which indicated that the chromophore of mCherry-92-vyW was not formed (Calculated MW of unmatured mCherry-92-vyW is 27641 Da, and the observed MW is 27644 Da). When decaging with Tz, the major peak was shifted. The molecular weight of this peak was identical with maturated mCherry (decgaing vinyl group and formatting chromophore, the calculated and observed MWs are both 27593 Da). B, Time dependent fluorescence intensity increase of rescued mCherry. C, Evaluating katG decaing efficiency of different Tzs. Asymmetric Tz 13 is the most efficient one among tested. Error bars represent ±standard error of the mean (n = 3 biologically independent samples). D, Schematic of allosteric regulation of Src. Created with BioRender.com. E, Evaluating src decaing efficiency of different Tzs. Asymmetric Tz 12 is the most efficient (n = 2 biologically independent experiments). F, Western blotting analysis of in vivo src-428-vyW decaging (n = 2 biologically independent experiments). G, Schematic of eIF4E activation mediated c-myc upregulation. H, Western blotting analysis of eIF4E-46-vyW, eIF4E-56-vyW decaging in HEK 293T (n = 2 biologically independent experiments). I, Western blotting analysis of eIF4E-102-vyW, eIF4E-166-vyW decaging in HEK 293T cells (n = 2 biologically independent experiments).