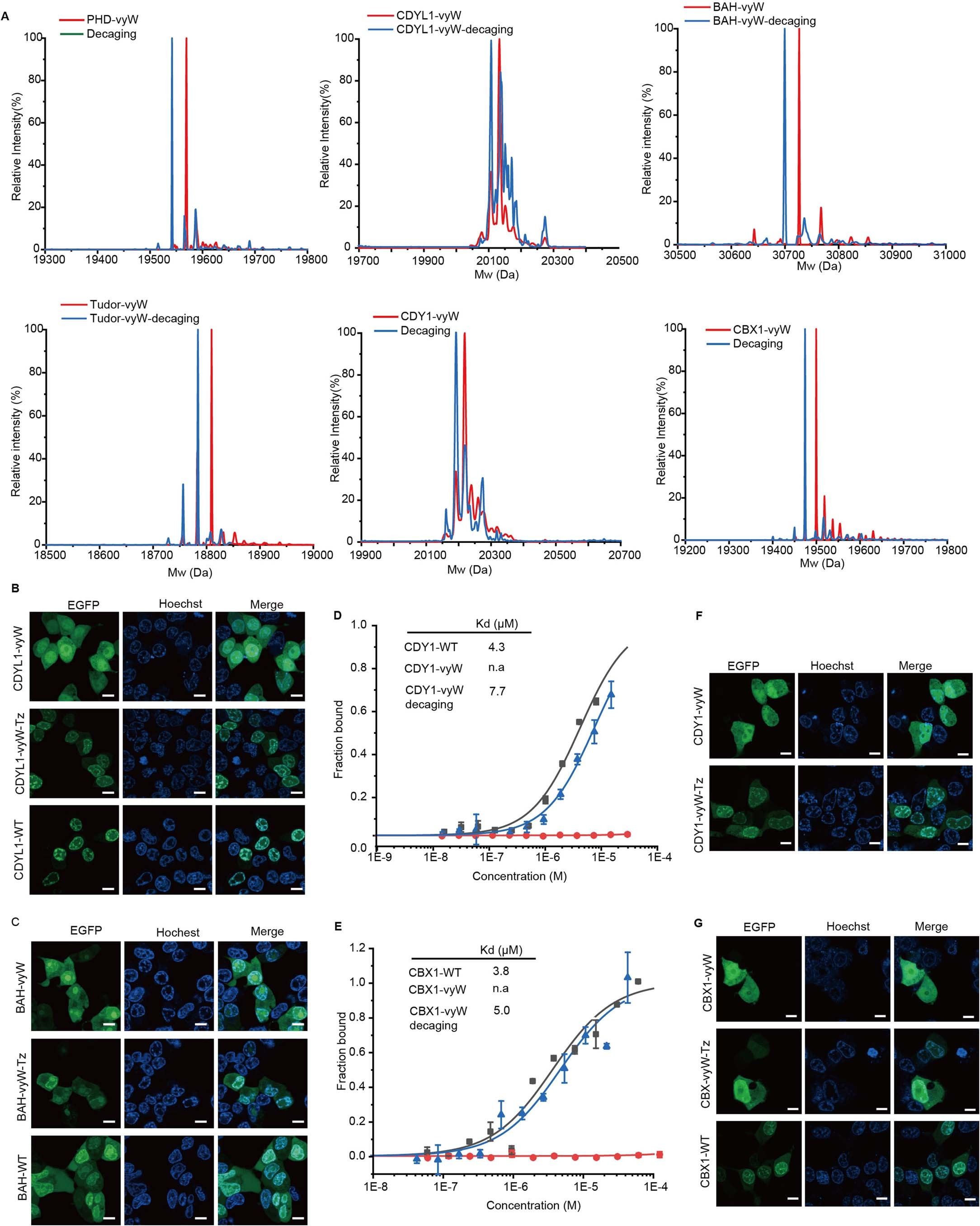
Extended Data Fig. 6: Appling Trp-CAGE for manipulating epigenetic reader proteins.
From: Genetically encoded bioorthogonal tryptophan decaging in living cells

A, LC-MS validation of reader domain decaging. B, The live cell imaging of CDYL1-chromo domain variants in HEK 293 T cells (n = 3). Scale bar: 10 μm. C, The live cell imaging of BAHCC1-BAH domain variants in HEK 293T cells (n = 3 biologically independent experiments). Scale bar: 10 μm. D-G, Appling Trp-CAGE to recusing function of caged CDY1-chromo domains (D, F) and CBX1-chromo domains (E, G) in vitro (D, E) and in live cells (F, G). MST analysis of affinity of CDY1 (D) and CBX1 (E) variants for H3K9me3 peptide. The data were fitted with a Kd model by MO.Affinity.Analysis Software (v2.3). Fraction bound = 1/(1 + (Kd/[D])), where [D] is the total concentration of the ligand peptide. WT proteins were used as a positive control. In the MST assay, H3K9me3 peptides were labelled by a fluorescent dye molecule, fluorescein isothiocyanate (FITC). Error bars represent ± standard error of the mean (n = 3 biologically independent samples). The live cell imaging of CDY1-chromo domain variants (F) and CBX1-chromo domains (G) in HEK 293T cells (n = 3 biologically independent experiments). Scale bar: 10 μm.