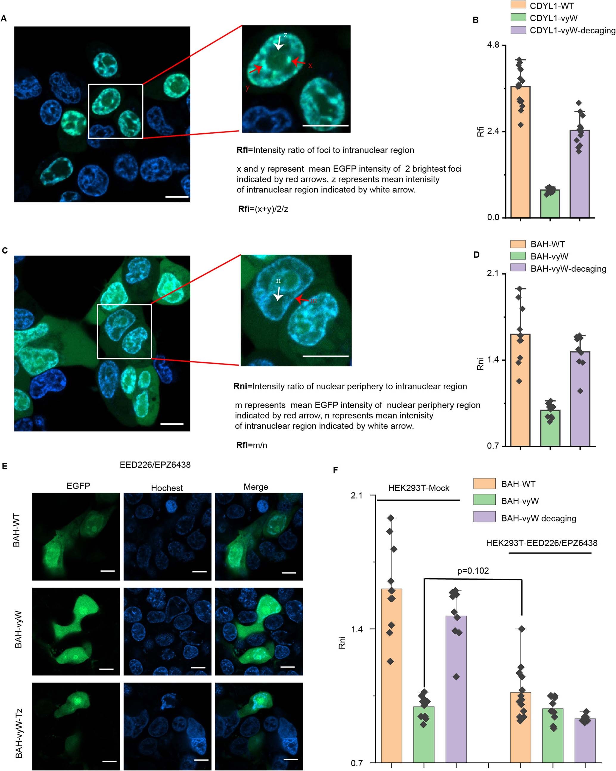
Extended Data Fig. 7: Quantification on the distribution of reader proteins and colocalization imaging with inhibitors.
From: Genetically encoded bioorthogonal tryptophan decaging in living cells

A, C the procedure for quantifying the distribution of CDYL1 reader protein of H3K9me3 (A) and BAH reader protein of H3K27me3 (C). B, D the quantification results for CDYL1 (B) and BAH (D) at indicated conditions. Error bars represent ± standard error of the mean (n = 16, 13 and 13 cells for CDYL1-WT, CDYL1-vyW and CDYL1-vyW decaging; n = 11, 11 and 9 cells for BAH-WT, BAH-vyW and BAH-vyW decaging). E, the representative image of BAH variants in presence of H3K27me3 inhibitors of EED226 (20 μM) and EPZ6438 (5 μM), the reader proteins distribution was changed by inhibitors incubation. F, the quantification of distribution pattern in presence or absence of H3K27me3 inhibitors. One-Way ANOVA test was used. Error bars represent ± standard error of the mean (n = 11, 11 and 9 cells for BAH-WT, BAH-vyW and BAH-vyW decaging in absence of inhibitor; n = 13, 11 and 8 cells for BAH-WT, BAH-vyW and BAH-vyW decaging in presence of inhibitors respectively). Scale bar: 10 μm.