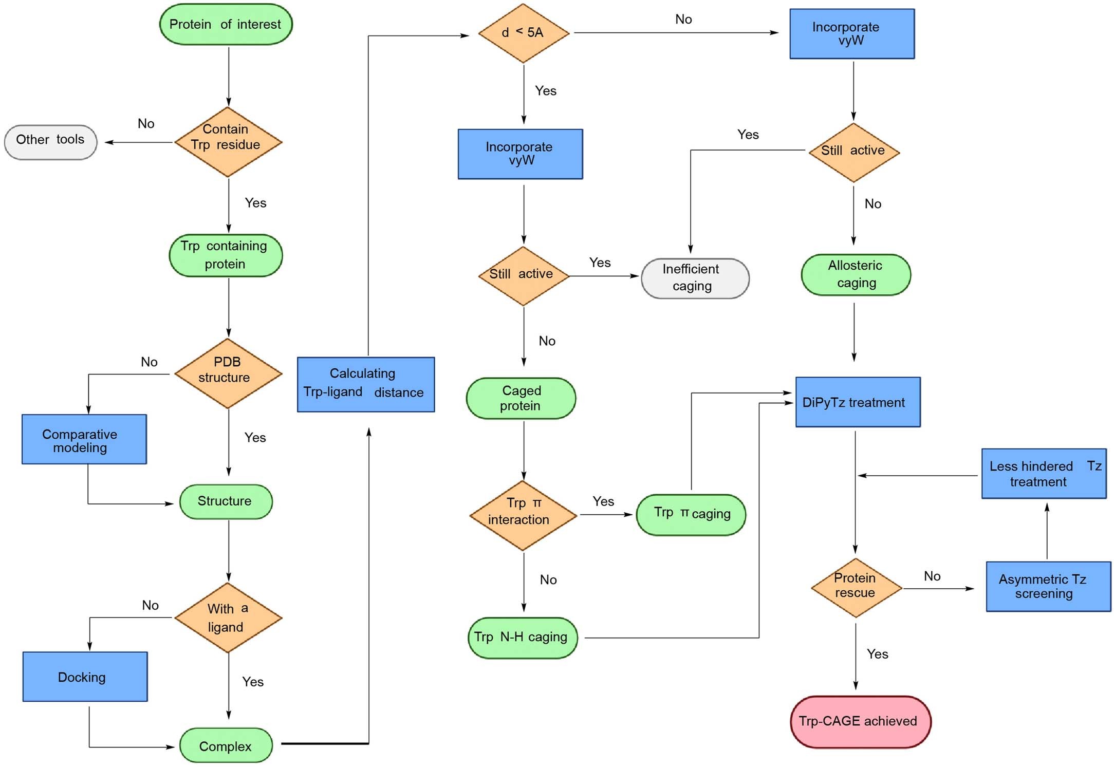
Extended Data Fig. 8: The logic flowchart of Trp-CAGE for protein activation in living systems.
From: Genetically encoded bioorthogonal tryptophan decaging in living cells

To predict if one POI could be blocked and rescued by Trp-CAGE, an optimized protein–ligand complex structure was obtained from the PDB, and comparative modelling and/or ligand-docking were used when necessary. Trp–ligand distance (d) was calculated by Rosetta and used as filters to differentiate Trp interaction types. Hits with d > 5 A is sent to allosteric verification. DipyTz (Tz 4) is recommended to be firstly tested in the decaging step, further screening and treatment with less-hindered asymmetric Tzs (Tz 10, 12, 13, 14) may improve decaging efficiency.