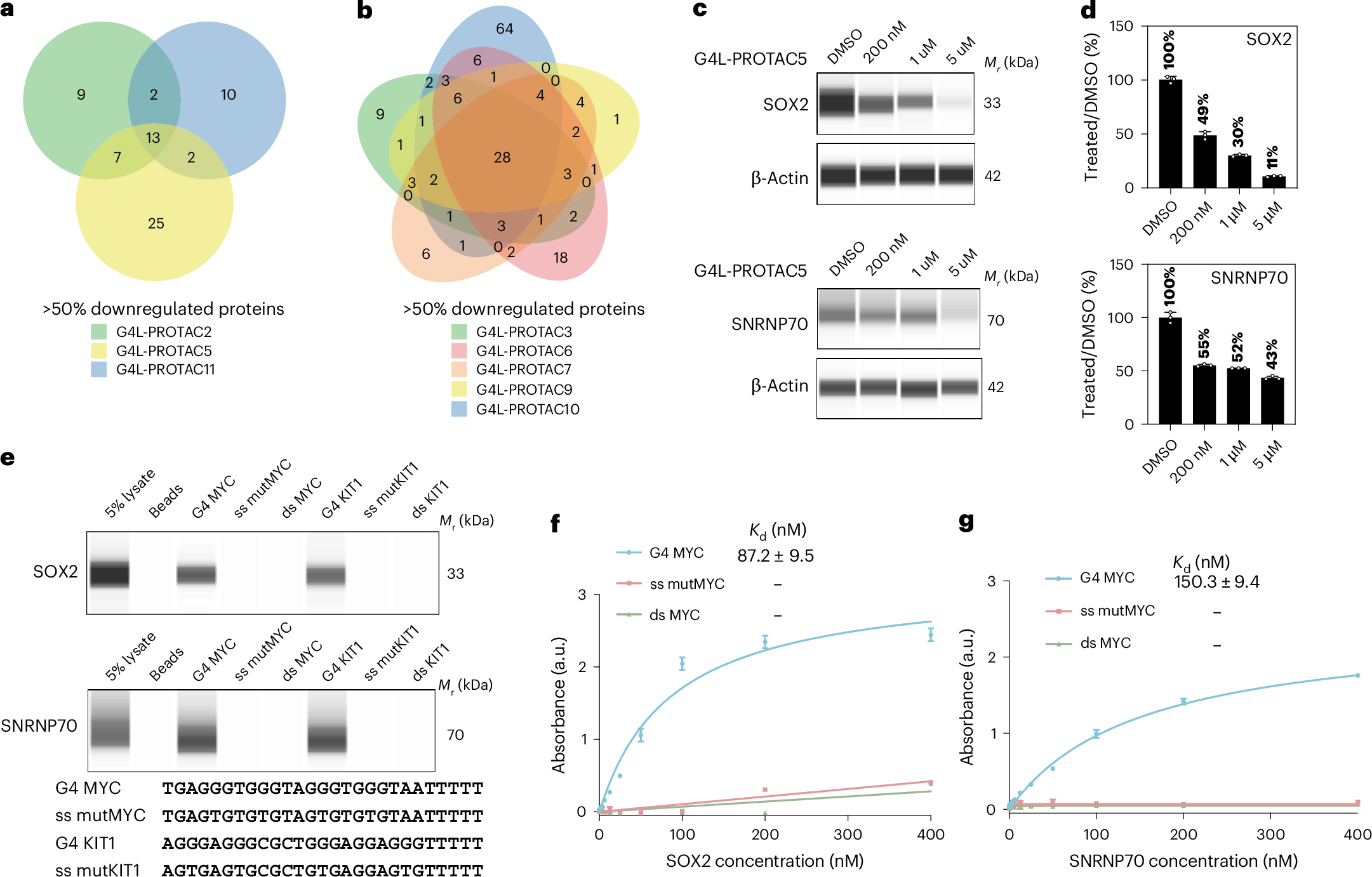
Fig. 6: Identification and validation of additional G4-binding proteins.

a,b, Venn diagram showing subsets of proteins downregulated by >50% following different G4L-PROTACs treatments in quantitative proteomics. Panel a shows proteins downregulated across G4L-PROTAC2, 5 and 11, whereas panel b shows proteins downregulated across G4L-PROTAC3, 6, 7, 9 and 10. Data represent the mean from three independent experiments. c, Western blot analysis validating SOX2 and SNRNP70 protein degradation after G4L-PROTAC5 treatment. Representative blots from three independent experiments. d, Quantification of SOX2 and SNRNP70 degradation upon G4L-PROTACs treatments. Data represent mean ± s.d. from three biological replicates. e, G4 binding of SOX2 and SNRNP70 proteins, as determined by affinity capture and western blotting using the indicated oligonucleotides from U2OS nuclear extracts. Selective interaction of SOX2 and SNRNP70 with MYC or KIT1 G4 structures was observed relative to control oligonucleotides either mutated to abrogate G4 formation or corresponding duplex DNA (G-runs are highlighted in bold). Representative blots shown; n = 3 independent biological replicates. ds, double-stranded DNA; ss, single-stranded DNA. f,g, Binding curves as determined by ELISA for the human recombinant full-length SOX2 (f) and SNRNP70 (g) protein to G4 MYC, the single-stranded mutant (ss mutMYC) and double-stranded MYC (ds MYC). Apparent dissociation constants (Kd) are indicated. Data are presented as mean ± s.d. from three independent biological replicates.