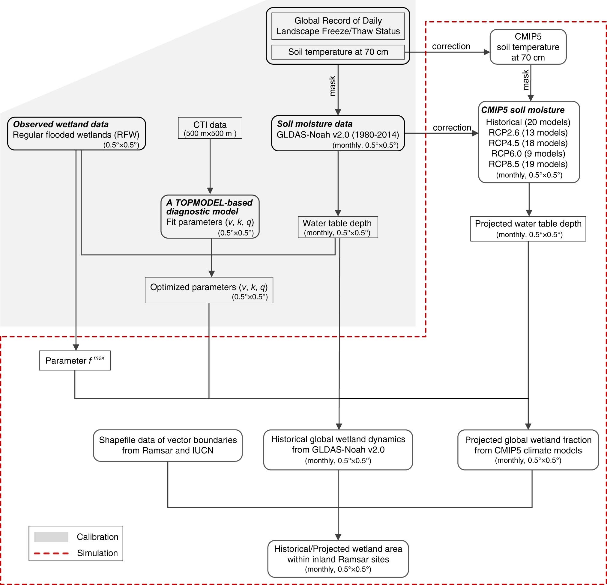
Extended Data Fig. 2: Diagram of workflow for simulating wetland dynamics across global inland Ramsar sites.
From: Future impacts of climate change on inland Ramsar wetlands

Workflow for simulating historical (1980–2014) and future (1980–2100) wetland dynamics based on soil moisture from GLDAS Noah v2.0 and CMIP5 climate models under four RCP scenarios.