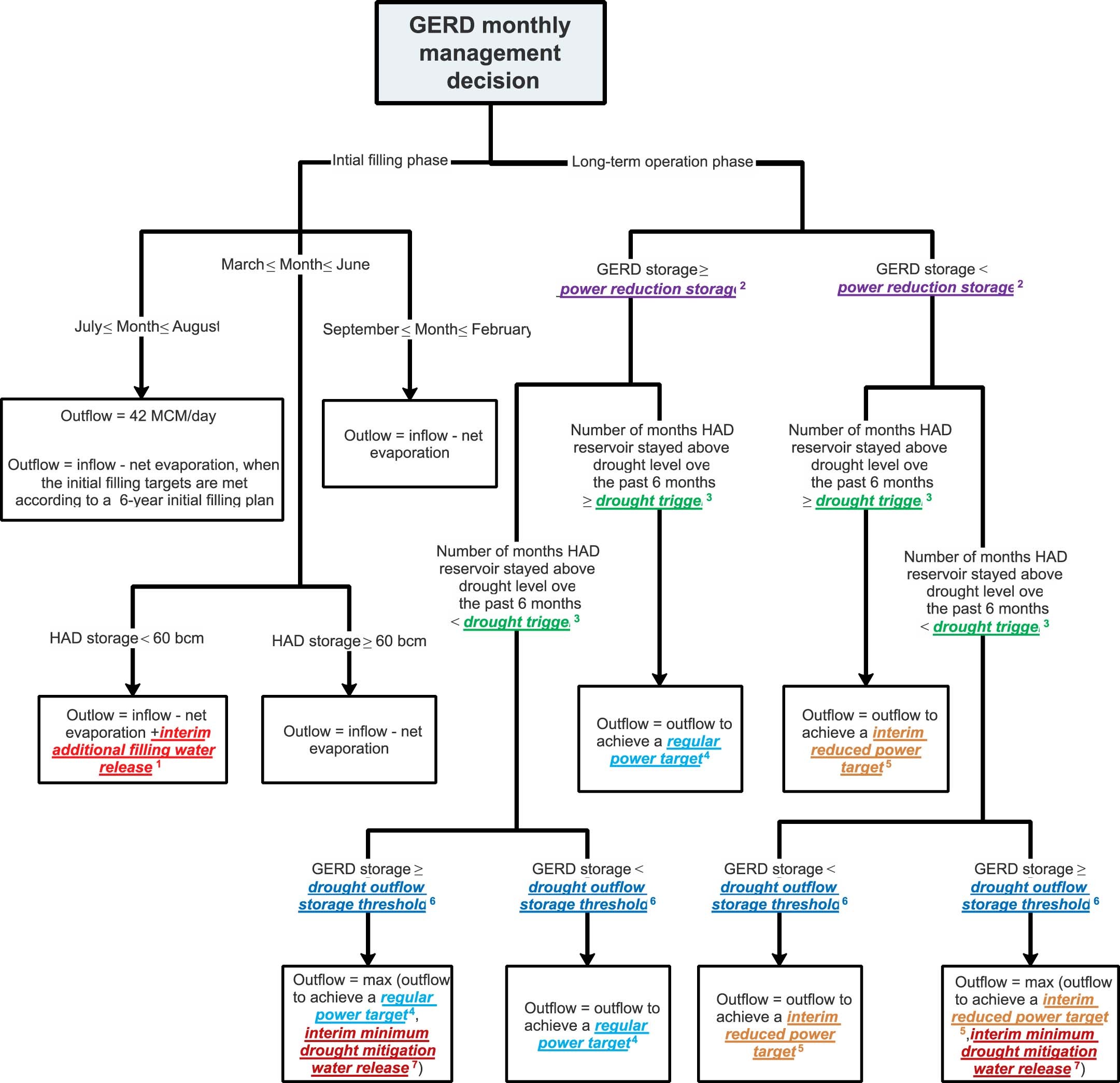
Extended Data Fig. 5: Adaptive management policy of the Grand Ethiopian Renaissance Dam.
From: Cooperative adaptive management of the Nile River with climate and socio-economic uncertainties

The management policy shows the operation decisions for the Grand Ethiopian Renaissance Dam (GERD) in the initial filling and long-term operation phases. HAD stands for High Aswan Dam. Labels numbered from 1 to 7 are the decision variables in the multiobjective optimization problem. The labels numbered 3, 4, 5 and 7 are the decision variables adapted over time as climate change unfolds.