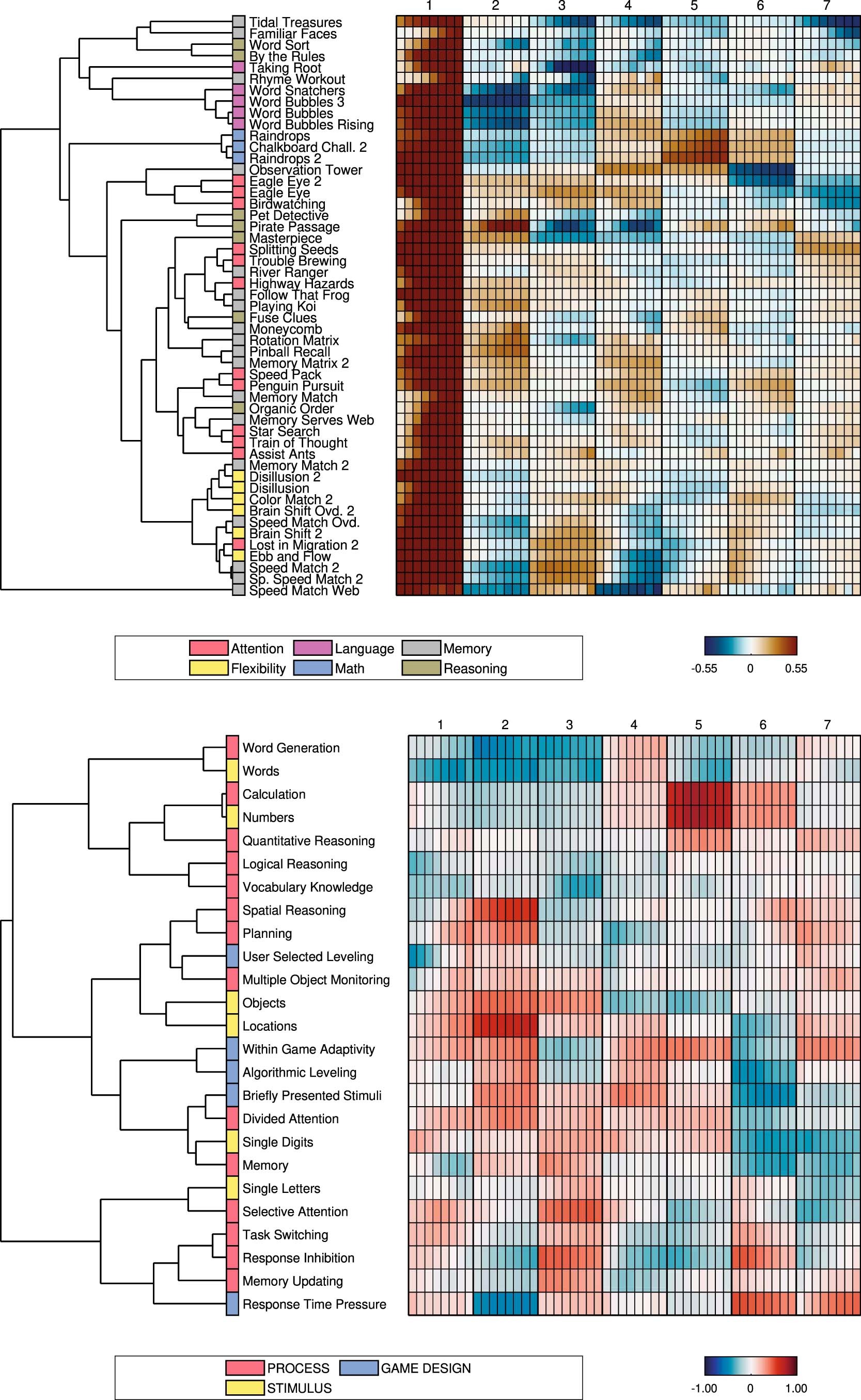
Extended Data Fig. 4: Inferred latent learning factors with seven factors.
From: Inferring latent learning factors in large-scale cognitive training data

Top panel: the heatmap visualizes the latent learning factors (columns) across games (rows). Positive (negative) values are visualized by brown (blue) colours. Each latent learning factor corresponds to a group of 8 columns, where the columns within a group correspond to different stages of practice (practice increases from left to right). Cognitive tasks are coloured according to primary task domain. Bottom panel: correlations between latent learning factors and manually derived task features. Positive (negative) correlations are illustrated by red (blue) colours. The hierarchical tree visualizes the similarity between the task features on the basis of the pattern of correlations between task feature and latent factors. Task features are grouped by process, stimulus, and game design features.