Extended Data Fig. 3: Behavioural models.
From: Goal commitment is supported by vmPFC through selective attention

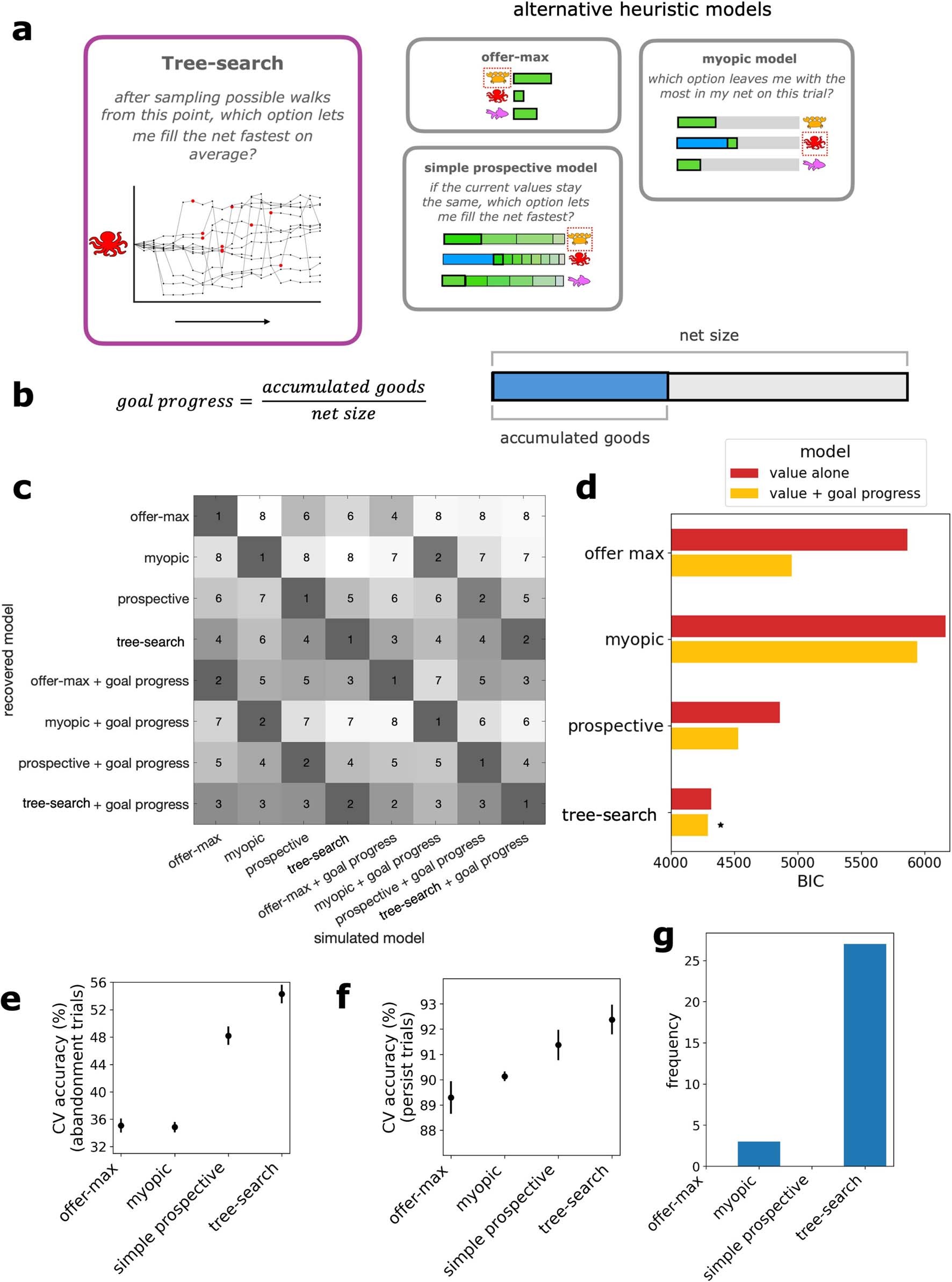
(a) Graphic of the four behavioural models as described in ‘Behavioural Models’ in methods. (b) Graphic of the ‘goal progress’ regressor, defined as the proportion of the goal completed (net contents / net size). Note that goal progress differs from overall progress in the study, since multiple goals (nets) are completed successively over the course of the study. (c) Confusion matrix resulting from model recovery procedure. Each column corresponds to a model used to simulate the dataset. Each row corresponds to the model used to recover the dataset. Within a column, shading corresponds to the BIC of each competing model relative to the winning model. Lower BICs corresponding to better fits are displayed in darker shades. Numbers indicate the rank of the model in the model comparison per column (where 1 is the winning model, and 8 is the worst fitting model). In all cases, simulated behaviour is best fit by the true generative model. (d) Behavioural information criteria (BICs) for the models fitted to participant behaviour. Each model fitted corresponds to a model recovered in (c). Dark orange depicts logistic regression models using model value alone. Light orange depicts logistic regression models with goal progress added as an additional regressor. (e) Cross-validation accuracy of each model predicting only abandonment trials. A leave-one-out procedure was used. For each participant, we fit each of the mixed-effects model to the choices of all other participants (n = 29). Predictive accuracy was computed from the fixed effects on the left-out participant. Mean cross-validated performance across participants is plotted, with error bars depicting SEM. (f) Cross-validation accuracy of each model predicting only persistence trials. Mean cross-validated performance across participants is plotted, with error bars depicting SEM. As for (e), the tree-search model describes behaviour best. (g) Best-fitting model frequencies across the fMRI healthy population. For each participant, the best fitting model was assessed using the cross-validated accuracies. The tree-search model was the best fit to choices for 27 out of 30 participants.