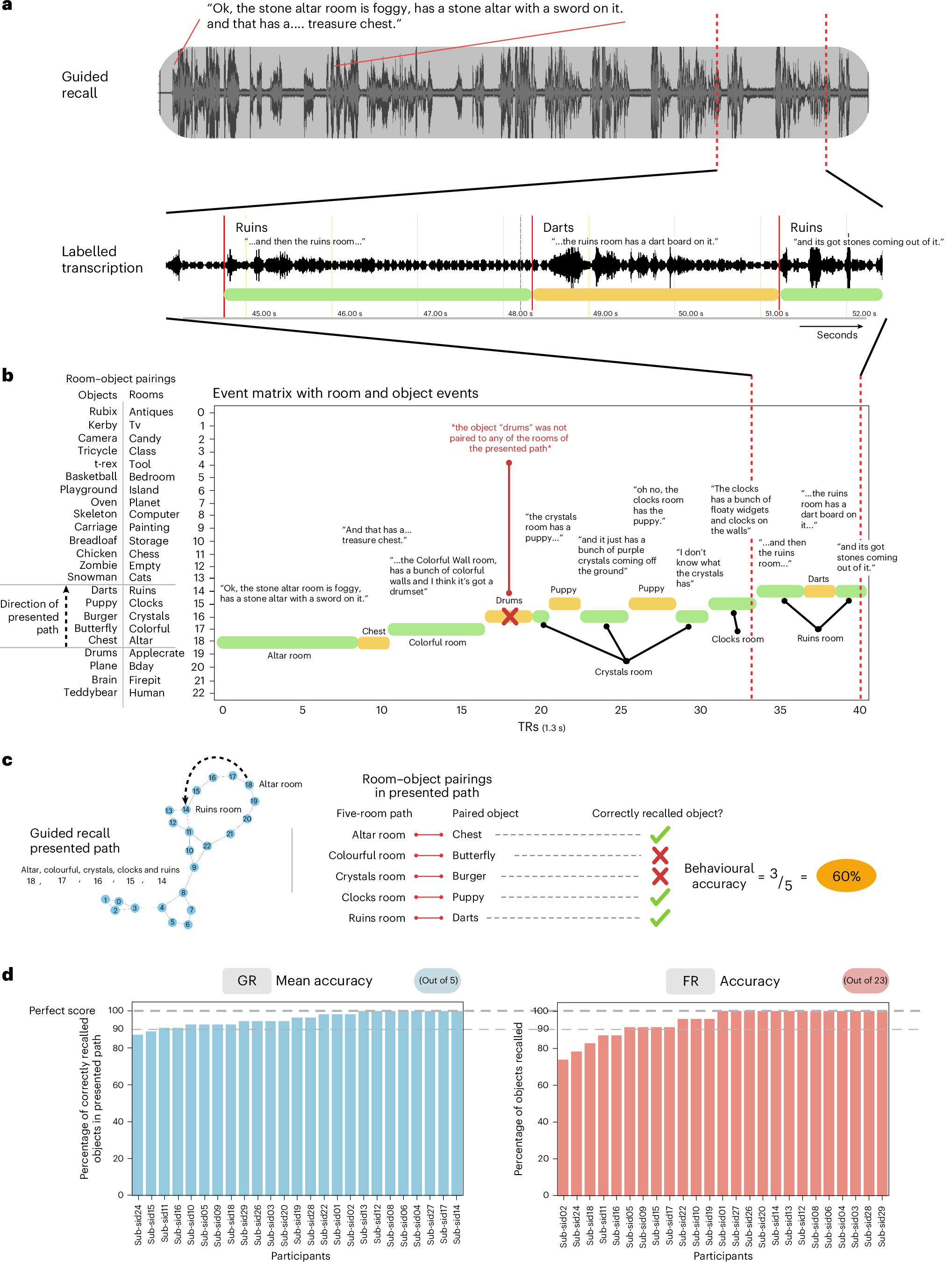
Fig. 3: Behavioural recall scoring.

On the second day after learning room–object associations in VR, participants went back into the scanner where they performed a free recall and 11 guided recall tasks. In the free recall task, participants were asked to recall and describe with as much detail as possible the rooms and the objects paired to them. By contrast, during the guided recall tasks, participants were presented with five contiguously connected rooms and asked to describe the rooms and the objects in them. a, Example guided recall transcription. Participant recalls were transcribed manually for the onset and offset timestamps of when rooms and objects were recalled. b, Example transcribed recall event matrix. Timestamps of the onsets and offsets of participant recalls were then interpolated from seconds into TRs and organized as event matrices that could then be used to index BOLD recall timeseries. Green and yellow bars indicate room and object recalls, respectively. Object recall timepoints were used to calculate object evidence scores in neural analyses (for example, the timepoints where participants talked about the dartboard object (‘Darts’) were used to measure neural object evidence for recall of the Darts). c, Guided recall task, pairings, objects recalled and accuracy calculation. First column: this participant was presented with a five-room path and asked to sequentially describe the rooms and the objects in them. Second column: calculation of behavioural accuracy for guided recalls. Participants were scored based on whether they recalled the objects that were paired to the rooms in the presented path. Although this participant recalled four objects, only three were associated with the corresponding cued five-room path. For both guided and free recalls, points were awarded based on whether participants recalled the relevant objects at any point in time during the recall period, regardless of the order in which the objects were recalled or whether they were recalled in association with the correct room. d, Guided recall (GR) and free recall (FR) accuracy distributions. With these scoring schemes, participants were able to recall objects with high accuracy. Participants’ recalls were at ceiling, with 92% and 80% of participants scoring higher than 90% recall accuracy for guided and free recalls, respectively.