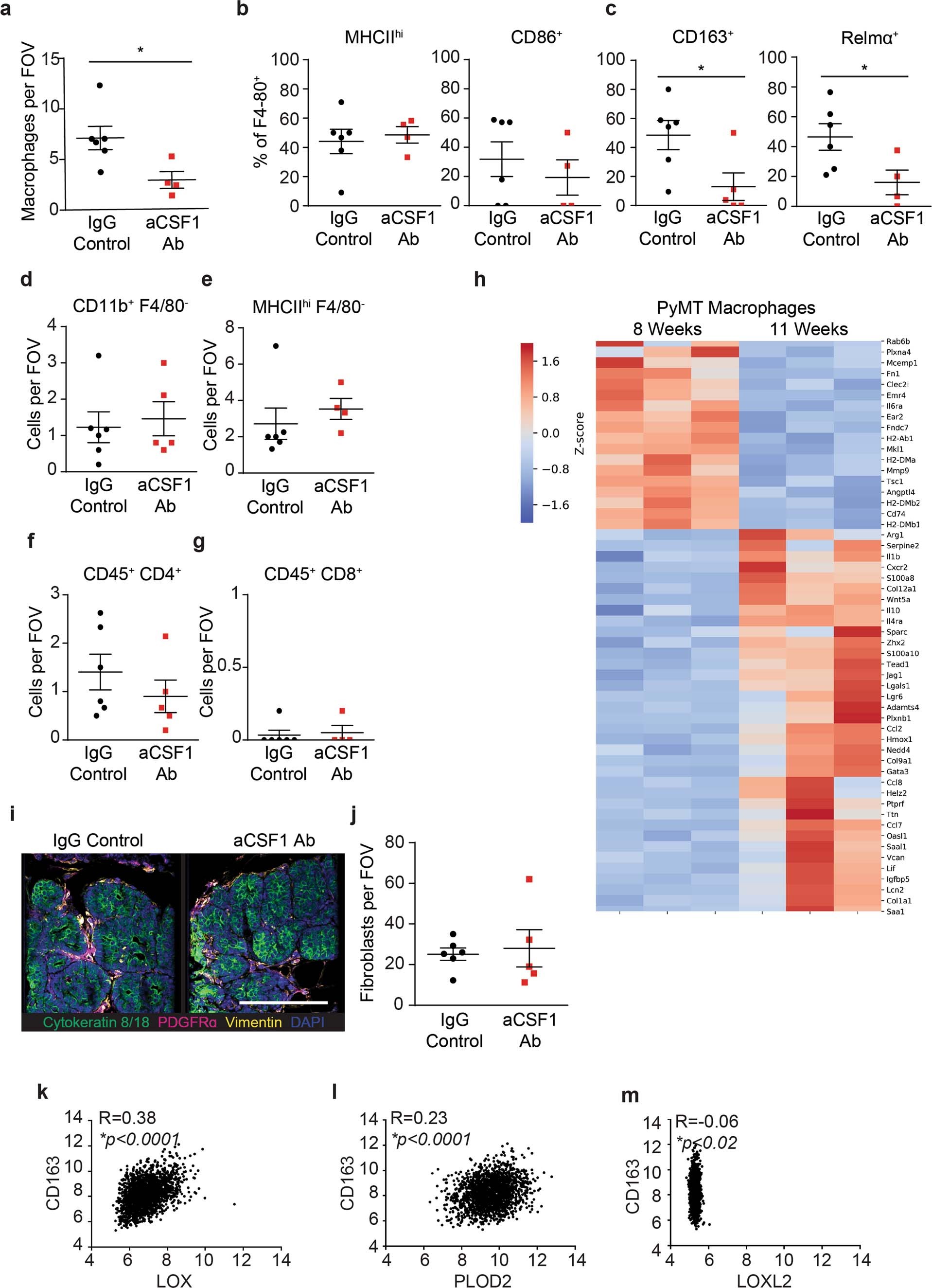
Extended Data Figure 7: Early profibrotic macrophages express M2a markers and are lost upon anti-CSF1 treatment.

a, Scatter plot showing individual values and mean ±s.e.m. of the number of F4-80 positive cells per field of view in IgG1 treated (n = 6) or anti-CSF1 treated (n = 4) PyMT tumors from 8-week-old mice. b, c, Scatter plots showing individual values and mean ±s.e.m. of the percentage of F4/80 positive cells expressing markers MHCII and CD86 (b) and markers CD163 and RELMα (c) in IgG1 treated (n = 6) or anti-CSF1 treated (n = 4–5) PyMT tumors from 8-week-old mice. d–g, Scatter plots showing individual values and mean ±s.e.m. of the number of cells per field of view (FOV) of other non-macrophage immune populations CD11b+ F4-80− (d), MHCIIhi F4-80- (e), CD45+ CD4+ (f), and CD45+ CD8+ (g) in IgG1 (n = 4 e, g; n = 5 d, f) and anti-CSF1 (n = 6) treated mice. Statistical analysis (a-g) was performed using two-tailed Mann-Whitney U test (a) *p = 0.019 (b) MHCIIhi p = 0.7190, CD86+ p = 0.4286 (c) CD163+ *p = 0.0303, RELMα+ p = 0.0381 (d) p = 0.9719 (e) p = 0.1524 (f) p = 0.3074 (g) p = 1.000. h, Heat map of selected differentially expressed genes from macrophages sorted from 8-week and 11-week PyMT tumors. i, Representative images from 8-week-old IgG1 treated and anti-CSF1 treated PyMT mice stained for cytokeratin 8/18 (green), PDGFRα (magenta), vimentin (yellow), and DAPI (blue). Scale bar is 100 µm. j, Scatter plot showing mean ±s.e.m. of fibroblasts (vimentin+ and PDGFRα+) per field of view in 8-week-old IgG1 treated (n = 6) and anti-CSF1 (n = 5) treated PyMT mice. All n for (a-j) values represent biologically independent mouse tissue specimens. k–m, Scatter plot depicting the Spearman correlation of CD163 gene expression with LOX (k), PLOD2 (l), and LOXL2 (*p = 0.0143) (m) in human breast tumors (n = 1904 biologically independent human tissue specimens).