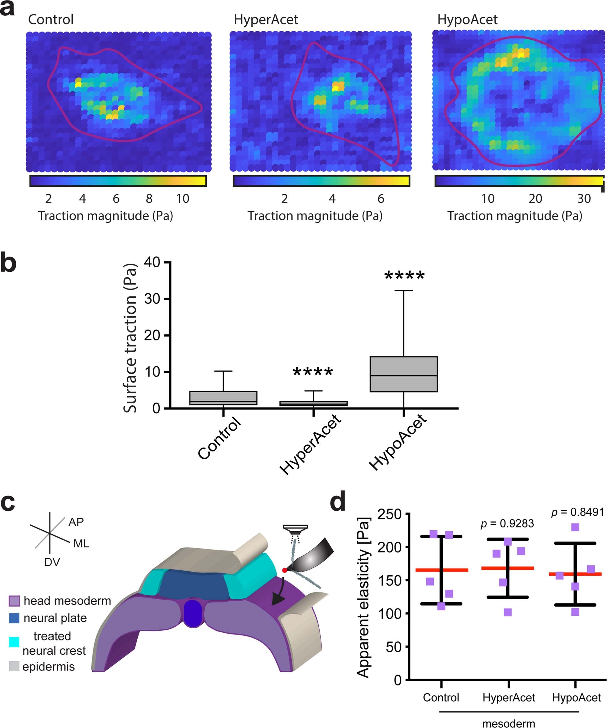
Extended Data Fig. 8: Impact of NC microtubule acetylation in traction force and mesoderm stiffness.
From: Cell clusters softening triggers collective cell migration in vivo

(a) Heat map showing traction force microscopy results (detailed in Methods); conditions as indicated in the figure. (b) Box plot showing the traction force exerted by NC clusters in Pascals (Pa), box represents the interquartile range, central line represent median, and error bars the min and max values (two-tailed Mann-Whitney test, ****P < 0.001, CI = 95%; n = 9 clusters). (c) Schematic showing the iAFM measurements (black arrow points the mesoderm) in wild-type or treated embryos, note that in this experiment we only measured mesoderm after modifying NC acetylation as indicated. (d) Chart showing spread of data, red lines represent mean, whiskers SD; two-tailed t-test, CI = 95%, n control = 5, n HyperAcet = 5, n HypoAcet = 5 embryos; 64 indentation were performed per embryo).