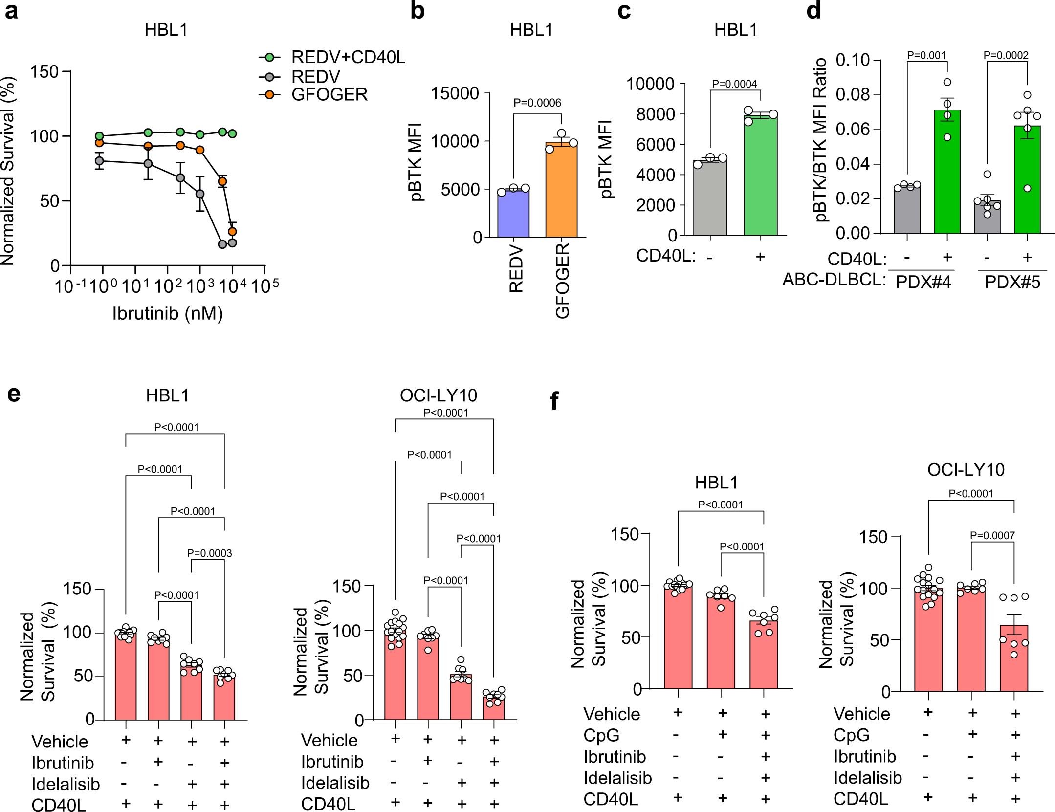
Extended Data Fig. 10: Ly-TME attenuates BTK inhibitor response and combinatorial treatment with cooperative signalling pathway inhibitors rescues BTK inhibitor response.

a, Survival (normalized to vehicle-treated) of HBL1 cells cultured in indicated conditions after 48 h of culture and subsequent 48 h of treatment with increasing concentration of BTK inhibitor, ibrutinib. Results indicate the mean ± s.e.m. of six replicates. b, Median fluorescent intensity of pBTK in HBL1 cells cultured in either REDV- (blue) or GFOGER (orange)-functionalized organoids for 96 h. Two-tailed unpaired t-test (mean ± s.e.m., n = 3). c, Median fluorescent intensity of pBTK in HBL1 cells cultured in REDV-functionalized hydrogels-based organoids with or without CD40L expressing stromal cells, for 96 h. Two-tailed unpaired t-test (mean ± s.e.m., n = 3). d, Ratio of median fluorescent intensity (right) of pBTK/BTK in human PDX cells cultured in ±CD40L-stromal cell conditions for 96 h. Two-tailed unpaired t-test (mean ± s.e.m., n = 4 for PDX#4; n = 5 for PDX#5). e, Survival (normalized to vehicle-treated) for HBL1 (left) and OCI-LY10 (right) cells after 96-h culture in REDV-functionalized organoids with CD40L-stromal cells, treated for 48-h with 1000 nM BTK inhibitor ibrutinib and 40 μM PI3K inhibitor idelalisib. One-way ANOVA with Tukey’s multiple-comparison test (mean ± s.e.m., n = 8 treatment group, n = 16 vehicle group). f, Survival (normalized to vehicle-treated) for HBL1 (left) and OCI-LY10 (right) cells after 96-h culture in REDV-functionalized organoids with CD40L-stromal cells, treated for 48-h with 1000 nM ibrutinib and 40 μM idelalisib, and/or treated with 1 μM CpG for 96-h. One-way ANOVA with Tukey’s multiple-comparison test (mean ± s.e.m., n = 7 treatment group, n = 16 vehicle group).