Abstract
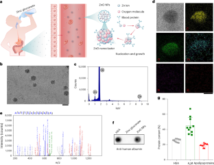
A successful therapeutic outcome in the treatment of solid tumours requires efficient intratumoural drug accumulation and retention. Here we demonstrate that zinc gluconate in oral supplements assembles with plasma proteins to form ZnO nanoparticles that selectively accumulate into papillary Caki-2 renal tumours and promote the recruitment of dendritic cells and cytotoxic CD8+ T cells to tumour tissues. Renal tumour targeting is mediated by the preferential binding of zinc ions to metallothionein-1X proteins, which are constitutively overexpressed in Caki-2 renal tumour cells. This binding event further upregulates intracellular metallothionein-1X expression to induce additional nanoparticle binding and retention. In both tumour animal models and human renal tumour samples, we show that ZnO nanoparticles actively cross the vascular wall to achieve high intratumoural accumulation. We further explore this feature of ZnO nanoparticles for the delivery of chemotherapeutics to mouse and rabbit cancer models. Our findings demonstrate that ZnO nanoparticles derived from supplements can serve as a multifunctional drug delivery and cancer immunotherapy platform.
This is a preview of subscription content, access via your institution
Access options
Access Nature and 54 other Nature Portfolio journals
Get Nature+, our best-value online-access subscription
$32.99 / 30 days
cancel any time
Subscribe to this journal
Receive 12 print issues and online access
$259.00 per year
only $21.58 per issue
Buy this article
- Purchase on SpringerLink
- Instant access to the full article PDF.
USD 39.95
Prices may be subject to local taxes which are calculated during checkout






Similar content being viewed by others
Data availability
The sequence of MT-1X (KO and WT) was uploaded to GenBank (no. 2876090). The sequence of METTL3 (KO and WT) was uploaded to BioSample (nos. SAMN44109054, SAMN44109055 and SAMN44109056). The identification of proteins by MS is available at PRIDE (nos. PXD056522, PXD056393, PXD056379 and PXD056394). The raw sequence data (RNA m6A modification and RRBS of the RCC cell lines) have been deposited in the Genome Sequence Archive (GSA-Human, HRA008858). Single-cell RNA sequencing data were downloaded from published data at the European Genome-Phenome Archive (EGAS00001002325). The remaining data supporting the findings reported in this paper are available from the corresponding authors upon request.
References
Posadas, E. M., Limvorasak, S. & Figlin, R. A. Targeted therapies for renal cell carcinoma. Nat. Rev. Nephrol. 13, 496–511 (2017).
Zhou, L. et al. Targeting MET and AXL overcomes resistance to sunitinib therapy in renal cell carcinoma. Oncogene 35, 2687–2697 (2016).
Alsaab, H. O. et al. Tumor hypoxia directed multimodal nanotherapy for overcoming drug resistance in renal cell carcinoma and reprogramming macrophages. Biomaterials 183, 280–294 (2018).
Padala, S. A. et al. Epidemiology of renal cell carcinoma. World J. Oncol. 11, 79–87 (2020).
Siska, P. J., Beckermann, K. E., Rathmell, W. K. & Haake, S. M. Strategies to overcome therapeutic resistance in renal cell carcinoma. Urol. Oncol. 35, 102–110 (2017).
Shingarev, R. & Jaimes, E. A. Renal cell carcinoma: new insights and challenges for a clinician scientist. Am. J. Physiol. Ren. Physiol. 313, 145–154 (2017).
Maher, B. A. et al. Magnetite pollution nanoparticles in the human brain. Proc. Natl Acad. Sci. USA 113, 10797–10801 (2016).
Ackland, M. L. & Michalczyk, A. A. Zinc and infant nutrition. Arch. Biochem. Biophys. 611, 51–57 (2016).
Skrajnowska, D. & Bobrowska-Korczak, B. Role of zinc in immune system and anti-cancer defense mechanisms. Nutrients 11, 2273 (2019).
Robbins, D. & Zhao, Y. Manganese superoxide dismutase in cancer prevention. Antioxid. Redox Signal. 20, 1628–1645 (2014).
Lin, Y. S., Lin, L. C. & Lin, S. W. Effects of zinc supplementation on the survival of patients who received concomitant chemotherapy and radiotherapy for advanced nasopharyngeal carcinoma: follow-up of a double-blind randomized study with subgroup analysis. Laryngoscope 119, 1348–1352 (2009).
Heintschel, M. & Heuberger, R. The potential role of zinc supplementation on pressure injury healing in older adults: a review of the literature. Wounds 29, 56–61 (2017).
Rizwan, W., Farheen, K., Lutfullah, R. B., Singh & Asif, K. Enhance antimicrobial activity of ZnO nanomaterial’s (QDs and NPs) and their analytical applications. Phys. E. 62, 111–117 (2014).
Kumaria, R., Sahaib, A. & Goswami, N. Effect of nitrogen doping on structural and optical properties of ZnO nanoparticles. Prog. Nat. Sci. Mater. Int. 25, 300–309 (2015).
Chithrani, B. D., Ghazani, A. A. & Chan, W. C. Determining the size and shape dependence of gold nanoparticle uptake into mammalian cells. Nano Lett. 6, 662–668 (2006).
Xie, J., Zheng, Y. & Ying, J. Y. Protein-directed synthesis of highly fluorescent gold nanoclusters. J. Am. Chem. Soc. 28, 888–889 (2009).
Margalioth, E. J., Schenker, J. G. & Chevion, M. Copper and zinc levels in normal and malignant tissues. Cancer 52, 868–872 (1983).
Wang, J., Zhao, H., Xu, Z. & Cheng, X. Zinc dysregulation in cancers and its potential as a therapeutic target. Cancer Biol. Med. 17, 612–625 (2020).
Zhao, M. et al. Quantitative proteomic analysis of cellular resistance to the nanoparticle Abraxane. ACS Nano 9, 10099–10112 (2015).
Gocheva, V. et al. IL-4 induces cathepsin protease activity in tumor-associated macrophages to promote cancer growth and invasion. Genes Dev. 24, 241–255 (2010).
Serifova, X., Ugarte-Berzal, E., Opdenakker, G. & Vandooren, J. Homotrimeric MMP-9 is an active hitchhiker on alpha-2-macroglobulin partially escaping protease inhibition and internalization through LRP-1. Cell. Mol. Life Sci. 77, 3013–3026 (2019).
Lin, T. et al. Blood-brain-barrier-penetrating albumin nanoparticles for biomimetic drug delivery via albumin-binding protein pathways for antiglioma therapy. ACS Nano 10, 9999–10012 (2016).
Lopez, M. V. et al. Expression of a suicidal gene under control of the human secreted protein acidic and rich in cysteine (SPARC) promoter in tumor or stromal cells led to the inhibition of tumor cell growth. Mol. Cancer Ther. 5, 2503–2511 (2006).
Zeng, X. et al. Blood-triggered generation of platinum nanoparticle functions as an anti-cancer agent. Nat. Commun. 11, 567 (2020).
Si, M. & Lang, J. The roles of metallothioneins in carcinogenesis. J. Hematol. Oncol. 11, 107 (2018).
Maret, W. The function of zinc metallothionein: a link between cellular zinc and redox state. J. Nutr. 130, 1455S–1458S (2000).
Diao, M. N., Zhang, X. J. & Zhang, Y. F. The critical roles of m6A RNA methylation in lung cancer: from mechanism to prognosis and therapy. Br. J. Cancer 129, 8–23 (2023).
Deng, X. et al. RNA N6-methyladenosine modification in cancers: current status and perspectives. Cell Res. 28, 507–517 (2018).
Bao, X. et al. RM2 target: a comprehensive database for targets of writers, erasers and readers of RNA modifications. Nucleic Acids Res. 51, D269–D279 (2023).
Oelke, K. & Richardson, B. Decreased T cell ERK pathway signaling may contribute to the development of lupus through effects on DNA methylation and gene expression. Int. Rev. Immunol. 23, 315–331 (2004).
Sindhwani, S. et al. The entry of nanoparticles into solid tumours. Nat. Mater. 19, 566–575 (2020).
Mulder, W., Ochando, J., Joosten, L., Fayad, Z. A. & Netea, M. G. Therapeutic targeting of trained immunity. Nat. Rev. Drug Discov. 18, 553–566 (2019).
Cen, D. et al. ZnS@BSA nanoclusters potentiate efficacy of cancer immunotherapy. Adv. Mater. 33, 2104037 (2021).
Wang, L. et al. m6A RNA methyltransferases METTL3/14 regulate immune responses to anti-PD-1 therapy. EMBO J. 39, e104514 (2020).
Garcia, D. A. et al. Interferon receptor signaling pathways regulating PD-L1 and PD-L2 expression. Cell Rep. 19, 1189–1201 (2017).
Zenke, K., Muroi, M. & Tanamoto, K. I. IRF1 supports DNA binding of STAT1 by promoting its phosphorylation. Immunol. Cell. Biol. 96, 1095–1103 (2018).
Rashida, A. K., Yulia, M. & Greg, G. Comparative response of SC CAKI-1 renal tumor to treatment with doxorubicin HCl and doxorubicin orotate. J. Cancer Ther. 5, 427–441 (2014).
Martin, M. Cutadapt removes adapter sequences from high-throughput sequencing reads. J. Comput Biol. 24, 1138–1143 (2017).
Krueger, F. & Andrews, S. R. Bismark: a flexible aligner and methylation caller for Bisulfite-Seq applications. Bioinformatics 27, 1571–1572 (2011).
Song, Q. et al. A reference methylome database and analysis pipeline to facilitate integrative and comparative epigenomics. PLoS ONE 8, e81148 (2013).
Akalin, A. et al. methylKit: a comprehensive R package for the analysis of genome-wide DNA methylation profiles. Genome Biol. 13, R87 (2012).
Acknowledgements
We thank H. Yin from Wuhan University for his valuable discussions and advice. We are also grateful to T. Zhou from Westlake University for his insightful suggestions on immune-related data analysis. This work was financially supported by the National Key R&D Program of China (nos. 2023YFC3403100 and 2022YFA1207300) (S.L.), the Strategic Priority Research Program of the Chinese Academy of Sciences (no. XDB36000000) (G.N.), the National Natural Science Foundation of China (no. 82073392) (X.Z.) and (no. 82472141) (S.L.), the Jiangsu Provincial Key Research and Development Program (BE2021613) (X.Z.) and the CAS Project for Young Scientists in Basic Research (no. YSBR-036) (S.L.).
Author information
Authors and Affiliations
Contributions
X.Z., Z.Z.W., A.Z. and Y.W. performed the experiments. G.Z., S.L., G.N., T.W. and A.Z. conceived and designed the experiments. S.L., G.Z., G.N., A.Z. and T.W. wrote and revised the manuscript. A.W., Q.W., X.X., X.C. and W.Z. performed the experiments of the animal and nanocrystal experiments. B.L., Z.L., Q.L., G.L., Z.Z., F.W. and Y.Z. analysed the data of the biocompatibility of NPs and designed the mechanism scheme. A.Z. and Z.P.W. collected the patient tumour samples and blood. All authors discussed the results.
Corresponding authors
Ethics declarations
Competing interests
The authors declare no competing interests.
Peer review
Peer review information
Nature Materials thanks the anonymous reviewers for their contribution to the peer review of this work.
Additional information
Publisher’s note Springer Nature remains neutral with regard to jurisdictional claims in published maps and institutional affiliations.
Supplementary information
Supplementary Information (download PDF )
Supplementary Figs. 1–70, Tables 1–3 and Western blot and gel images.
Supplementary Video 1 (download MP4 )
Formation of an endocytic vesicle and the uptake of ZnO NPs.
Supplementary Video 2 (download MP4 )
Degradation of ZnO NPs in lysosomes.
Supplementary Video 3 (download AVI )
Distribution of ZnO NPs from blood vessels to the surrounding tissue.
Rights and permissions
Springer Nature or its licensor (e.g. a society or other partner) holds exclusive rights to this article under a publishing agreement with the author(s) or other rightsholder(s); author self-archiving of the accepted manuscript version of this article is solely governed by the terms of such publishing agreement and applicable law.
About this article
Cite this article
Zeng, X., Wang, Z., Zhao, A. et al. Zinc nanoparticles from oral supplements accumulate in renal tumours and stimulate antitumour immune responses. Nat. Mater. 24, 287–296 (2025). https://doi.org/10.1038/s41563-024-02093-7
Received:
Accepted:
Published:
Version of record:
Issue date:
DOI: https://doi.org/10.1038/s41563-024-02093-7
This article is cited by
-
The application of metal nanomaterials in cancer diagnosis and treatment
Discover Nano (2026)
-
Biosynthesized nanoparticles of Tibetan medicine mercuric sulfide preparation to promote endocytosis and realize drug crossing through blood brain barrier
Journal of Nanobiotechnology (2025)
-
Dissecting the role of SEPHS1 in shaping an immunosuppressive microenvironment to promote tumor progression
Cancer Immunology, Immunotherapy (2025)


