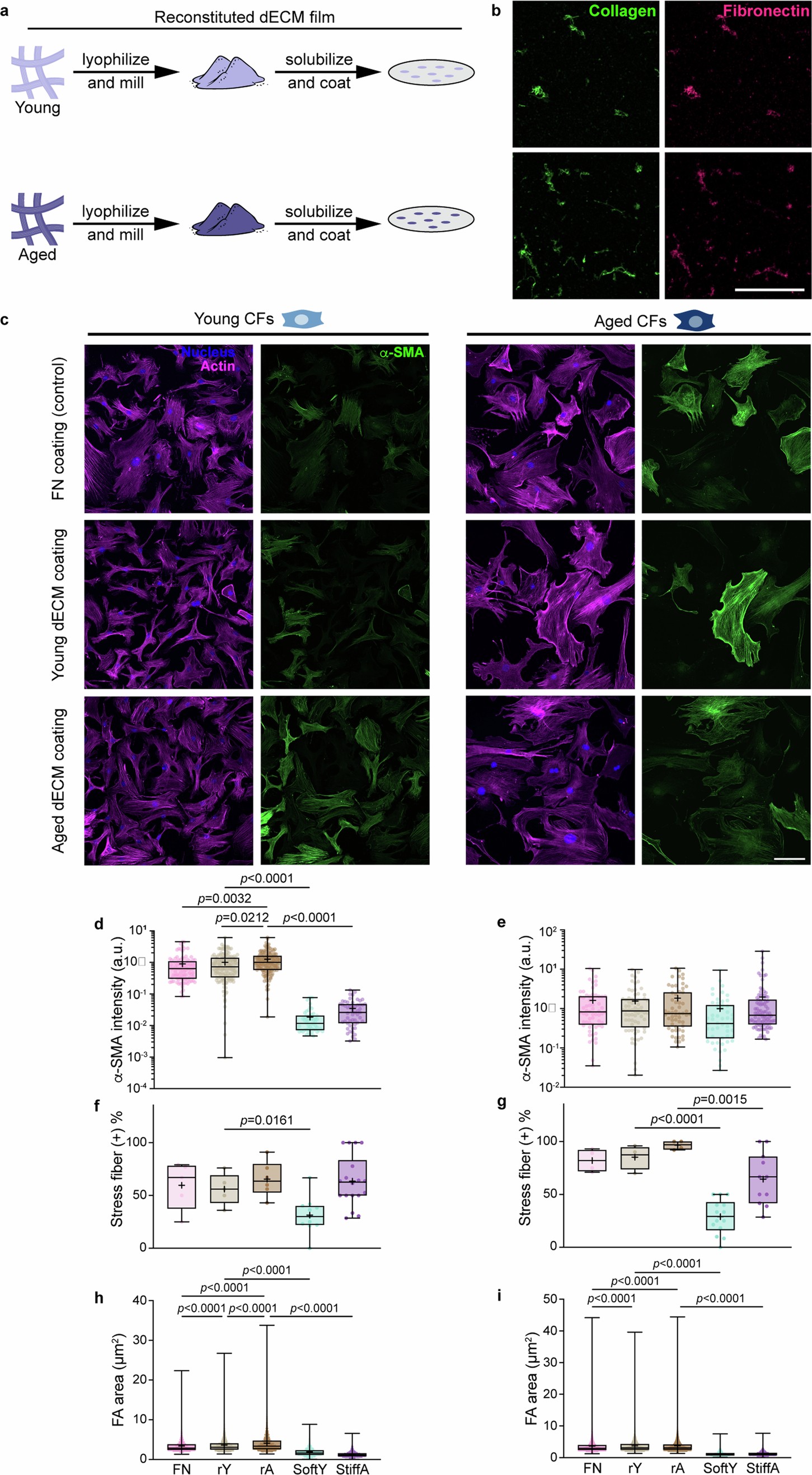
Extended Data Fig. 10: Conventional reconstituted dECM films do not recapitulate native tissue properties.

Decellularized young or aged ECM were lyophilized, pulverized, and solubilized prior to coverslip coating (a). Immunostaining shows fragmented reconstituted dECM and a destruction of native architecture (b) compared to native tissue or DECIPHER materials (shown in Fig. 2a, b). Young or aged CFs were seeded onto dECM films (with control coating fibronectin, FN) and immunostained for nucleus, F-actin, and α-SMA(c). CF activation and focal adhesion formation were quantified for young (d, f, h) and aged CFs (e, g, i) and compared with DECIPHER data (SoftY and StiffA). N = 3 samples for each condition. One-way ANOVA with Fisher’s preplanned multiple comparison (each pair with one variable, ECM or stiffness, d-i). Scale bar: 50 µm (b), 100 µm (c).