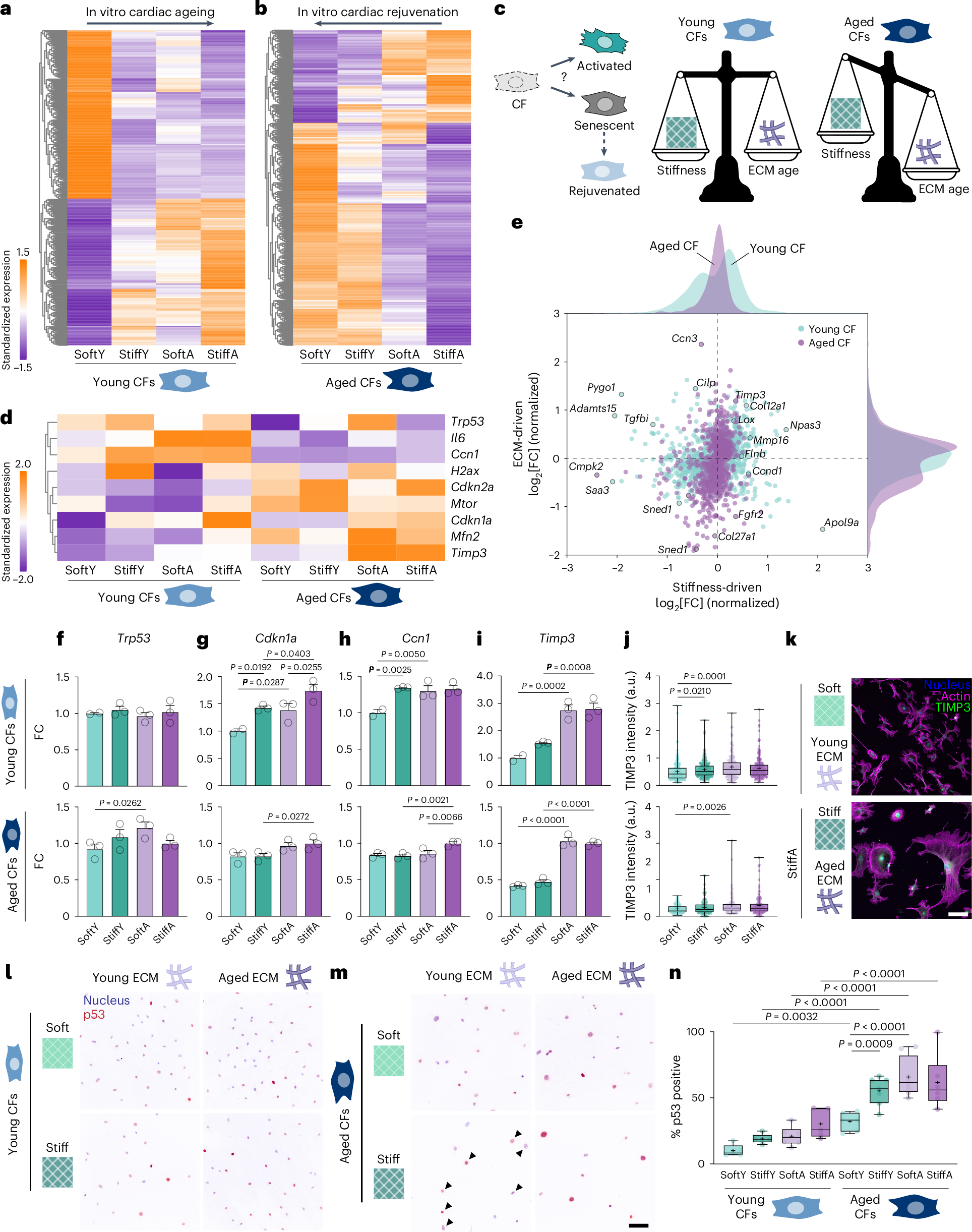
Fig. 6: Cooperative matrix cues drive CF senescence and rejuvenation.

a,b, Heat maps of RNA-seq-identified DEGs of young CFs (a) and aged CFs (b) on StiffA versus SoftY substrates. c, Schematic of the ECM property regulating young and aged CF functions as elucidated via DECIPHER scaffolds. d, Heat map of specific CF senescence regulators. For the DEGs in a and b, FC > 1.5 and P < 0.05. e, Normalized log2[FC] values of all DEGs (957) identified in the DECIPHER samples driven by stiffness or ECM for young and aged CFs. Probability density of stiffness- and ECM-driven genes is shown on the respective axis for young and aged CFs. f–i, Normalized gene expression for Trp53 (f), Cdkn1a (g), Ccn1 (h) and Timp3 (i) are mean ± s.e.m. j–n, ICC of CFs on DECIPHER samples for nucleus, F-actin and TIMP3 (j and k) or p53 (l and m) and quantified in n. The arrows in l indicate the example nuclei that are above the p53+ intensity threshold. N = 3 samples for each condition (j and n). In a, b and d, the colour bar indicates the row-standardized expression. One-way ANOVA with Fisher’s preplanned multiple comparisons (each pair with one variable, ECM or stiffness) was used in f–j and n. Scale bar, 100 μm (k–m).