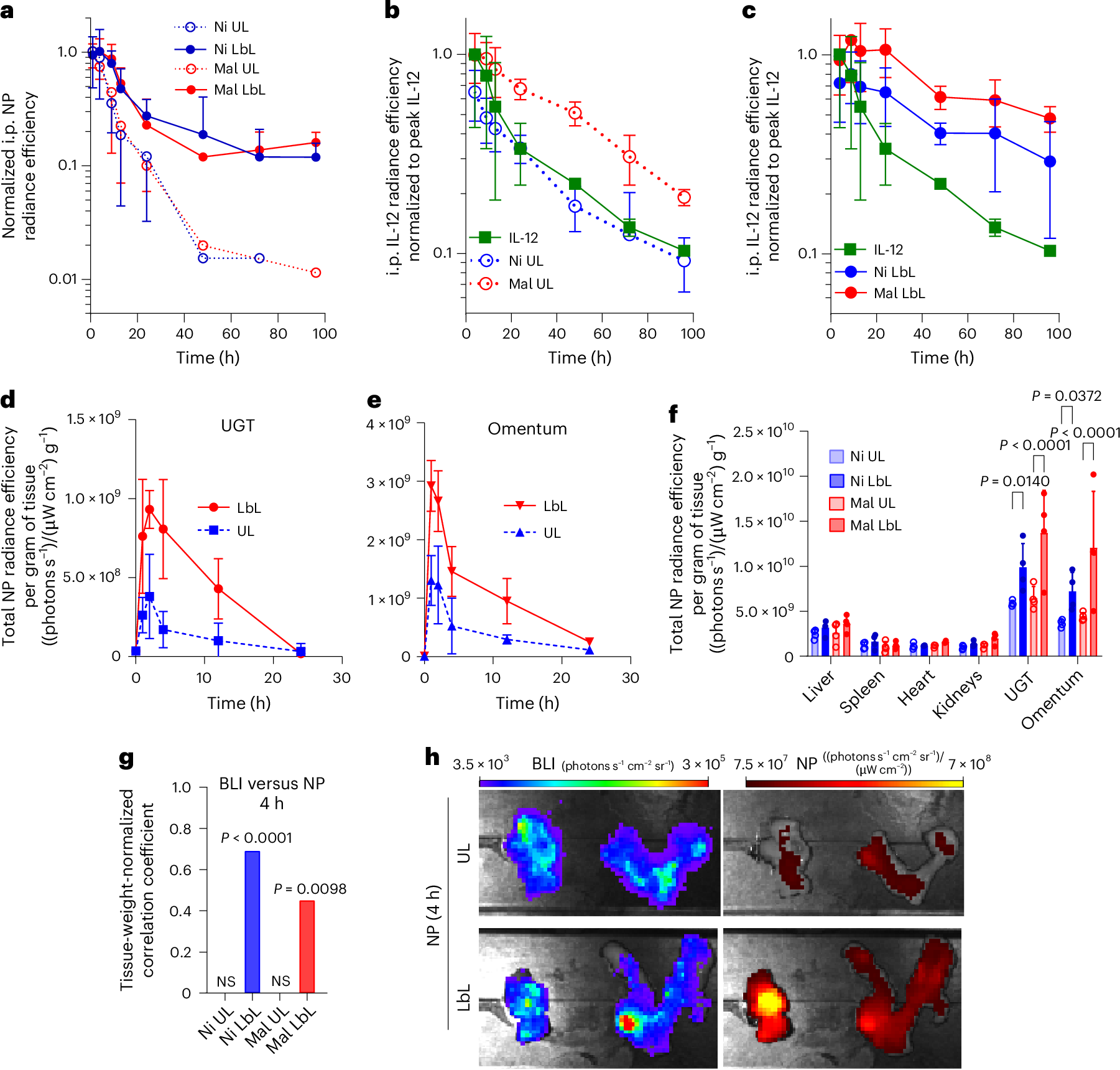
Fig. 2: LbL coating enables targeting of tumour tissue in vivo and enhanced i.p. retention of NPs and IL-12.
From: IL-12-releasing nanoparticles for effective immunotherapy of metastatic ovarian cancer

a–c, B6C3F1 mice (n = 8 animals per group for 0–24 h and n = 3 animals per group for 24–96 h) inoculated with 106 HM-1-luc tumour cells on day 0 were administered fluorescently tagged NPs carrying 20 µg of IL-12 (or an equivalent dose of free IL-12) on day 14. Whole-animal imaging NP fluorescence (a) and IL-12 fluorescence for UL (b) and LbL (c) NP treatments are shown from the i.p. space collected over time post-dosing (mean ± s.d.). d,e, B6C3F1 mice (n = 4 animals per group) inoculated with 106 HM-1-luc tumour cells on day 0 were administered 130 µg of lipids in fluorescently tagged versions of LbL NPs or UL NPs (devoid of IL-12) on day 14. UGT and omentum tissues were harvested at 1, 2, 4, 12 and 24 h after dosing and imaged ex vivo via IVIS. Weight-normalized tissue NP fluorescence in UGT (d) and omentum (e) are shown (mean ± s.d.). f–h, B6C3F1 mice (n = 4 animals per group) were treated as that in a–c (f–h, respectively). Four hours after dosing, animals were euthanized, and tissues were analysed ex vivo via IVIS. Weight-normalized tissue NP fluorescence (mean ± s.d.; f) are shown, along with Pearson’s correlation coefficient for groups (eight tissues with four replicates per group) with significant (P < 0.05) correlation between weight-normalized tissue NP fluorescence and BLI 4 h after dosing (g), and representative omentum and UGT tissue IVIS BLI and NP fluorescence images for LbL NPs and UL NPs (h). Statistics derived from using all n from experiment with each animal as a data point. For g, the correlation significance is performed based on a two-sided t-test analysis with the null hypothesis of no (r = 0) correlation and no adjustments for multiple comparisons. Group statistical comparisons in f were performed using a two-way ANOVA with Tukey’s multiple comparisons test.