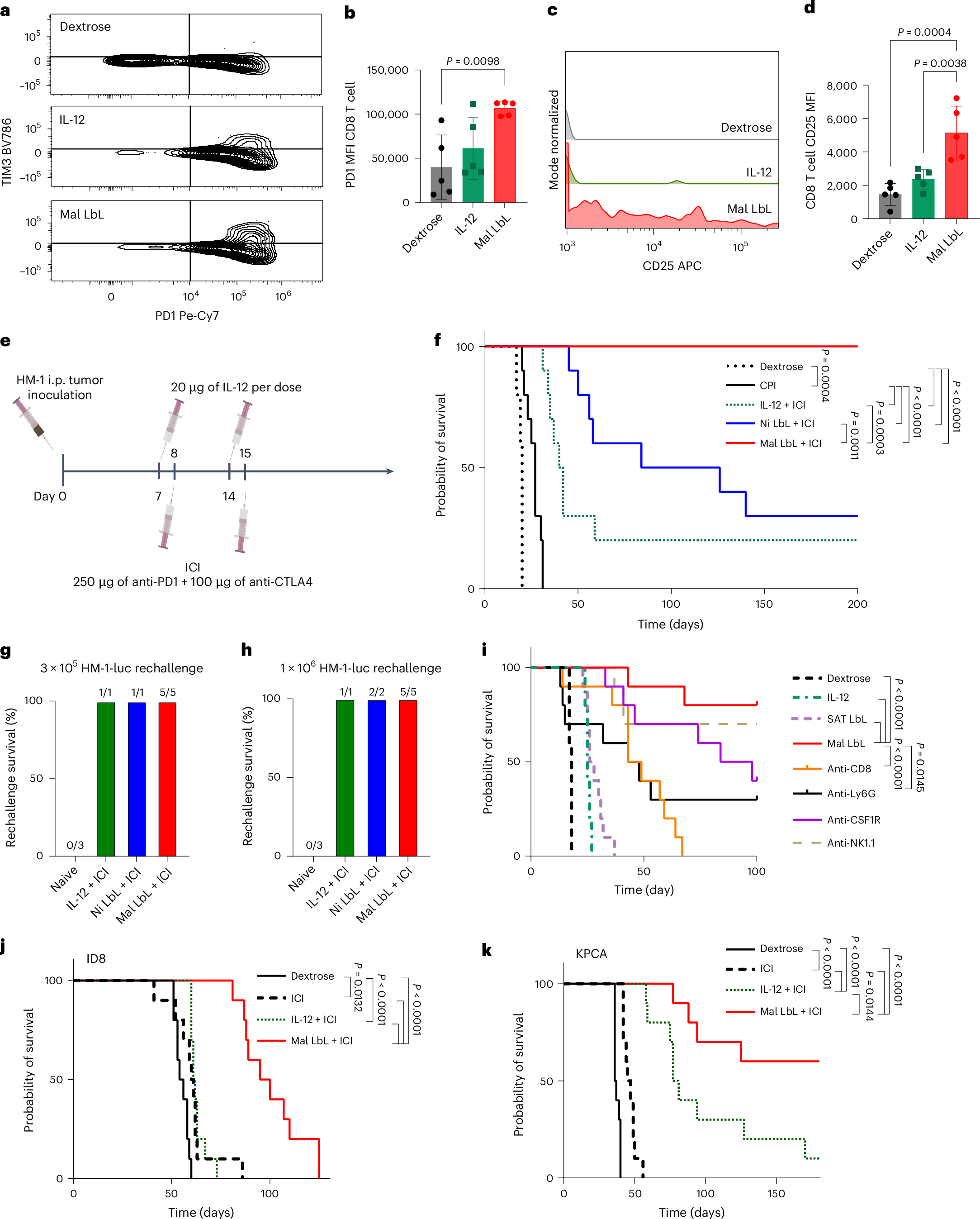
Fig. 6: Two-dose Mal LbL NPs with checkpoint inhibitors eradicates metastatic OC.
From: IL-12-releasing nanoparticles for effective immunotherapy of metastatic ovarian cancer

a–d, B6C3F1 mice (n = 5 animals per group) inoculated with 106 HM-1 tumour cells on day 0 were treated on day 10 with 20 µg of IL-12 as a free cytokine or conjugated to Mal LbL NPs. Two days after dosing, ascites and i.p. tumour nodules (primarily omentum tissue) were harvested and processed for flow cytometry analysis. Flow plots of PD1 and TIM3 expression on T cells (CD45+CD3+) in tumour nodules (a), quantitation of PD1 MFI of T cells in tumour nodules (b), representative fluorescence histogram plots of CD25 expression on CD8 T cells (CD45+CD3+CD8+) in tumour nodules (c) and quantitation of CD25 MFI of CD8 T cells in tumour nodules (d). e,f, B6C3F1 mice (two cohorts with n = 5 animals per group per cohort) inoculated with 106 HM-1-luc tumour cells on day 0 were treated on days 7 and 14 with 20 µg of IL-12 as a free cytokine or conjugated to Mal LbL or Ni LbL. Mice were also treated with 250 µg of anti-PD1 and 100 µg of anti-CTLA4 i.p. on days 8 and 15. Experimental timeline (e) and overall survival (f). On day 150, the surviving mice were rechallenged with either 3 × 105 (g) or 106 (h) i.p. HM-1-luc tumour cells. Percentage of mice per group that survived the rechallenge is shown. i, B6C3F1 mice (one cohort with n = 10 animals per group) inoculated with 106 HM-1-luc tumour cells on day 0 were treated on days 7 and 14 with 20 µg of IL-12 as a free cytokine, Mal LbL, SAT LbL or Mal LbL in combination with depletion antibodies. With an exception of the dextrose group, mice were also treated with 250 µg of anti-PD1 and 100 µg of anti-CTLA4 via i.p. administration on days 8 and 15. Overall survival curves are shown. j,k, C57BL/6 mice (one cohort of n = 10 animals per group) were inoculated via i.p. administration with 5 × 106 ID8 (Trp53−/−; Brca2−/−; j) or 106 KPCA tumour cells (k) on day 0 were treated on days 7 and 14 with 20 µg of IL-12 as a free cytokine or conjugated to Mal LbL. Mice were also treated with 250 µg of anti-PD1 and 100 µg of anti-CTLA4 via i.p. administration on days 8 and 15. Statistics derived using all n from experiment with each animal as a data point. Overall survival curves are shown. P values were determined by one-way ANOVA followed by Tukey’s multiple comparison test (b and d) and the log-rank (Mantel–Cox) test (f and i–k).