Fig. 3: Isolation of parasite stages by cell sorting and RNA sequencing.
From: Life cycle progression and sexual development of the apicomplexan parasite Cryptosporidium parvum

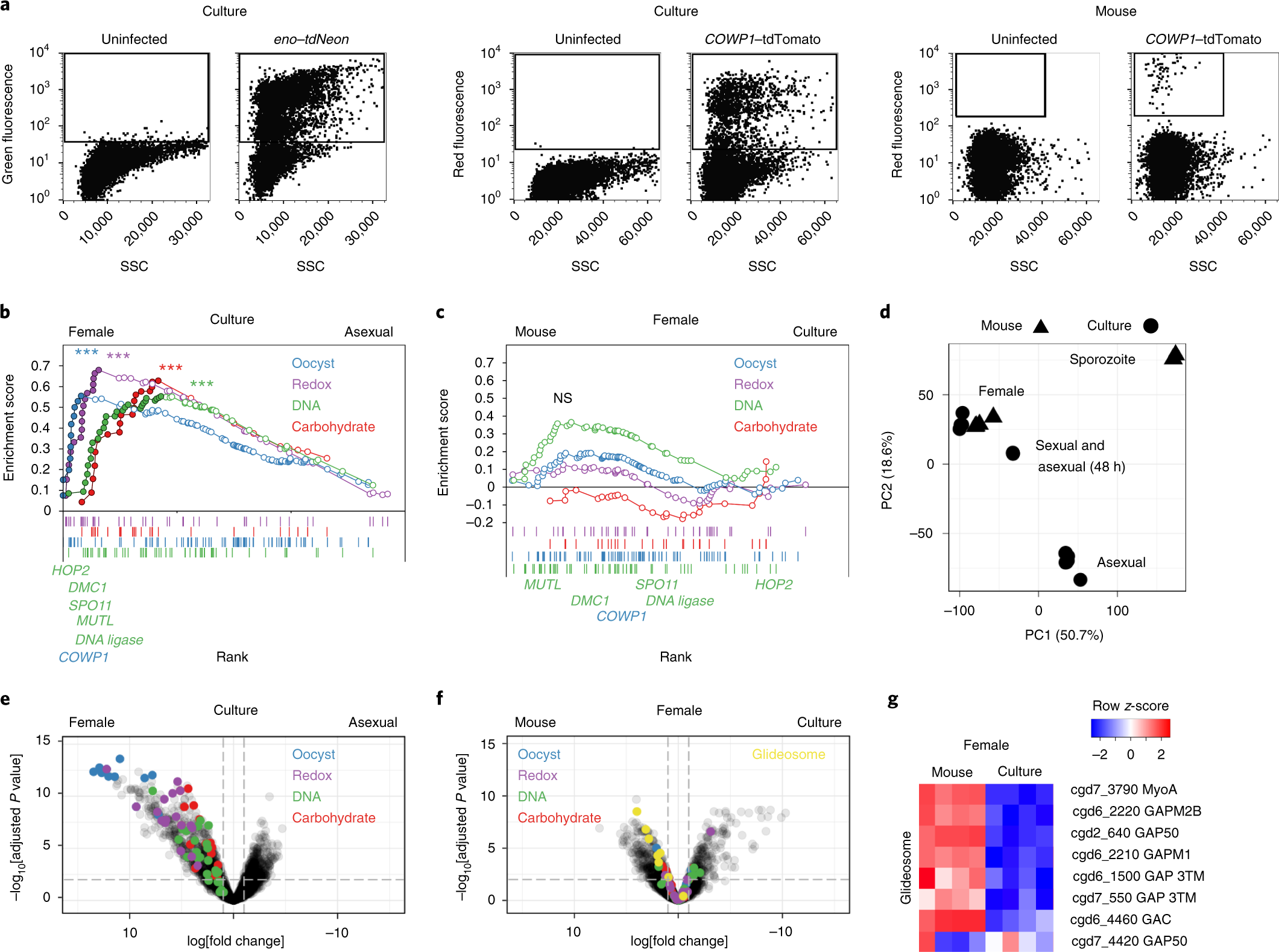
a, Flow cytometry of infected cells with the indicated markers and origins. Gates used for sorting are shown as boxes. This experiment was performed twice. SSC, side scatter. b,c, Gene set enrichment analysis (GSEA) with multiple testing correction comparing cultured asexual and female parasites (b) or females sorted from mice or culture (c). Custom gene signatures were generated using Gene Ontology or community datasets available at CryptoDB (b; carbohydrate (GO:0005975; normalized enrichment score (NES) = 1.67, FDR-adjusted P = 0.004), DNA (GO:0006259; NES = 1.68, FDR-adjusted P = 0.005), redox (GO:0055114; NES = 1.99, FDR-adjusted P = 0) and oocyst wall proteome23 dataset (NES = 1.76, FDR-adjusted P = 0.001)). ***P ≤ 0.005. Enrichment analysis comparing between females was not significant (NS). n = 4 biological replicates per group. d, Principal component analysis of all RNA-sequencing datasets generated during this study (Supplementary Fig. 7). e,f, Volcano plots showing C. parvum genes that were differentially expressed between asexual and female parasites from culture (e) or between in vitro and in vivo female parasites (f). n = 4 biological replicates per group. Each symbol represents a C. parvum gene, those genes representing the leading edge from b are indicated by the colour according to the pathway that they act in. The horizontal dashed line shows an FDR-adjusted P value of 0.01; the vertical dashed lines indicate a log2-transformed fold change of −1 and 1, respectively. g, A heat map of glideosome components, which are indicated in yellow in f. n = 4 biological replicates per group.