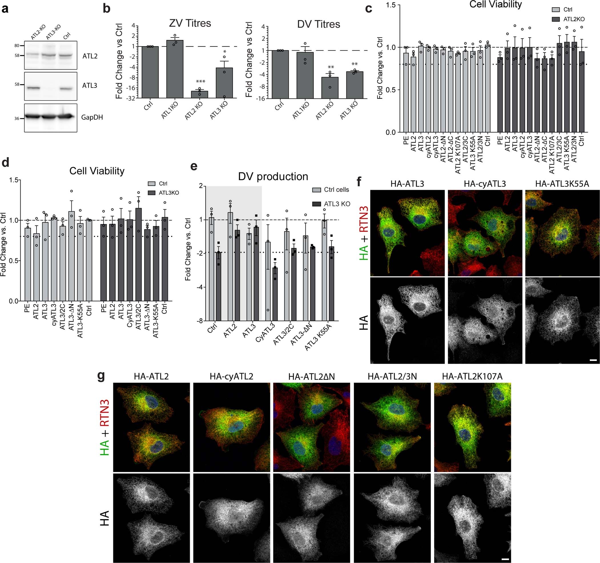
Extended Data Fig. 6: Production of ATL KO cells and effects of ATL mutations on viral replication and subcellular localization.

a-e, A549 cells were transduced with vectors expressing CRISPR–Cas9 as well as a guide RNA directed towards ATL1, ATL2, ATL3, or a non-target guide RNA (Ctrl). a, Knock out or control cells were lysed and protein levels were determined by western blot using given antibodies. GapDH served as loading control. b, Knock out or control cell pools were infected with ZV or DV for 48 h followed by quantification of extracellular virus titre. Graphs show average fold change in PFU ml−1 for each cell line compared to control cells over 3 independent experiments. ** and *** represent p values lower than 0.01 or 0.001, respectively as determined by 2-tailed T-test. c-e, Knockout or control cell pools were transduced with lentiviruses encoding for the ATL variant given on the bottom of each. c-d, 72 h after transduction, cell viability was determined using celltiter glow measuring intracellular ATP levels. Graphs show the average fold change in cell viability compared to control A549 cells. Lower dashed line shows the cut off of 80% viability. N=3 biological replicates. e, 24 h after transduction, cells were infected with DV for 48 h followed by evaluation of virus production using PFU assay. Graph shows the average PFU ml−1 as fold change compared to ctrl cells for 3 independent experiments. Lower dashed line indicates the difference between ATL3 KO cells and ctrl cells, both transduced with an empty plasmid. For all graphs, error bars show SEM. f-g, A549 cells were transduced with constructs encoding for the indicated ATL variants. 72 h after transduction, cells were fixed and stained with antibodies directed against the HA epitope (green) or the ER marker reticulon 3 (RTN3; red). Scale bars, 10 µm.