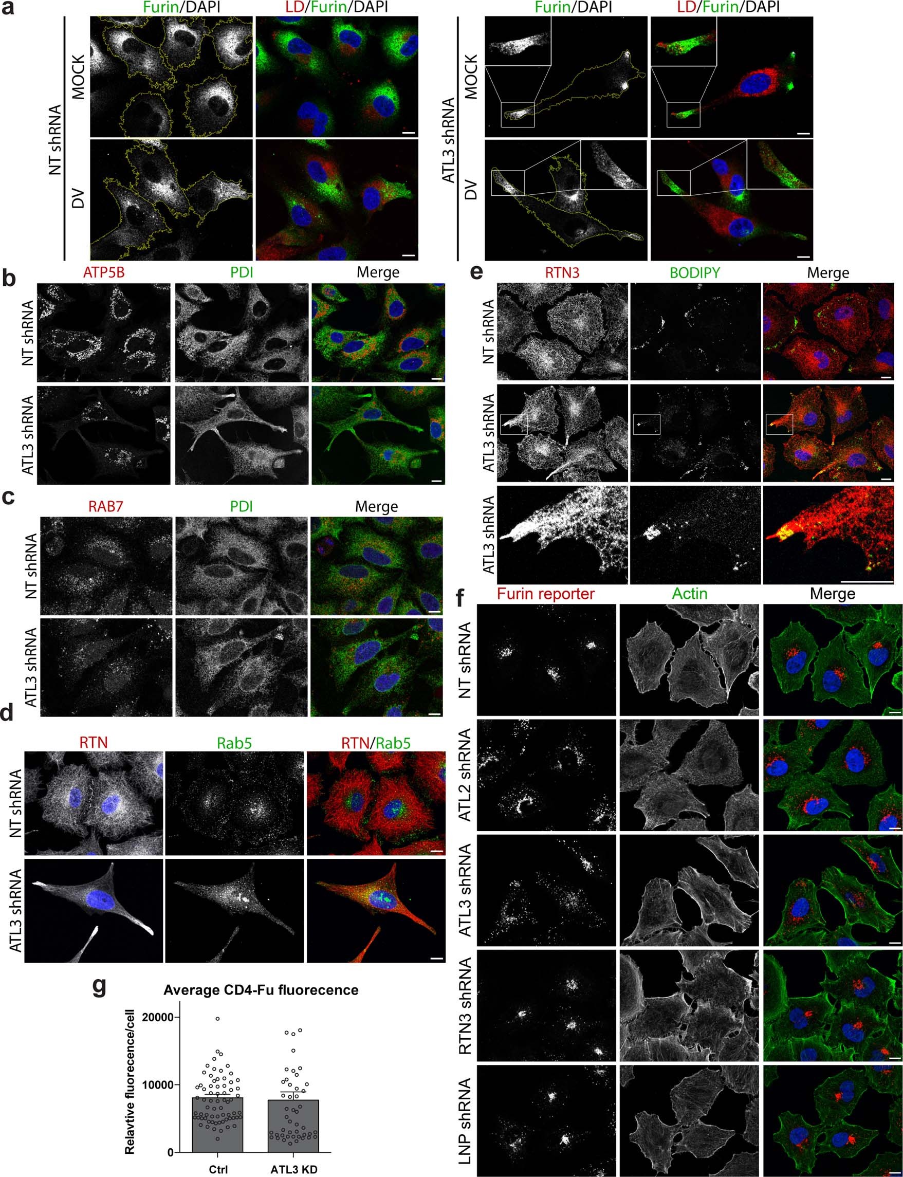
Extended Data Fig. 10: Effects of ATL3 depletion on specific host protein localization.

A549 cells were transduced with constructs encoding for shRNA directed against the indicated gene, or a NT shRNA. a, 48 h post transduction cells were infected with DV for 48 h. Cells were then fixed and the indicated proteins or structures were visualized by immune staining and confocal microscopy. b-e, 96 h after transduction, cells were fixed and stained with the antibodies of given specificity. After incubation with secondary, antibody fluorescence signal was visualized by confocal microscopy. f, shRNA transduced cells expressing the furin reporter protein CD4-Fu were fixed 72 h after transduction. The subcellular localization of the furin reporter was evaluated using immunofluorescence staining and confocal microscopy. Nuclear DNA was stained with DAPI. All scale bars, 10 µm. g, Transduced cells expressing the furin reporter protein were fixed 72 h after transduction and stained with anti-CD4 antibodies. The average total fluorescence levels of CD4-Fu were determined for ≥50 ctrl or ATL3 KD cells. Error bars, SEM.