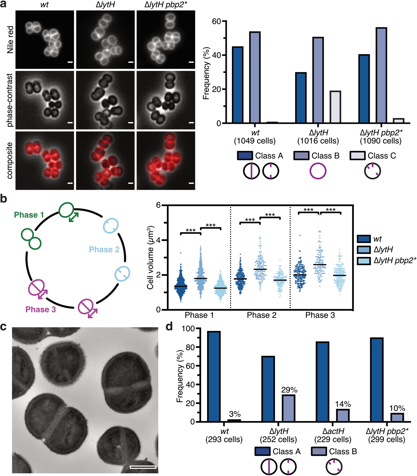
Extended Data Fig. 8: Reducing PBP2 activity suppresses lytH deletion defects.

a, Fluorescence images of Nile red-stained HG003 strains. The suppressor allele pbp2F158L (pbp2*) mitigates ∆lytH division defects. Quantitation of cellular phenotypes is shown in the graph to the right: cells with a nascent or complete septum at midcell (Class A), cells showing only membrane fluorescence (Class B), and cells showing multiple septa (Class C). Scale bars, 1 µm. b, Deletion of lytH leads to larger cell size. The distribution of cell volume was calculated for cells at different phases of growth: cells that have not initiated septal synthesis (phase 1), cells with a nascent septum (phase 2), and cells with a complete septum prior to splitting into two daughter cells (phase 3). Each dot represents a single cell (from left to right): n = 566, 516, 615, 259, 160, 201, 215, 145, and 241 cells. The median of each spread is indicated by a black line. P-values were determined by two-sided Mann-Whitney U tests (***P < 0.001). From left to right: P = 4.58x10-50, 8.10x10-86, 2.21x10-26, 1.94x10-30, 2.44x10-21, and 2.70x10-25. c, Transmission electron micrograph of the suppressor strain HG003 ∆lytH pbp2F158L is shown. Scale bar, 500 nm. The experiment was performed once at 30 °C and 37 °C. d, The number of cells with septal defects was counted. Class A cells showed normal placement of a nascent or complete septum at midcell, while Class B cells showed misplaced septa. Data are representative of two independent experiments (a-b).