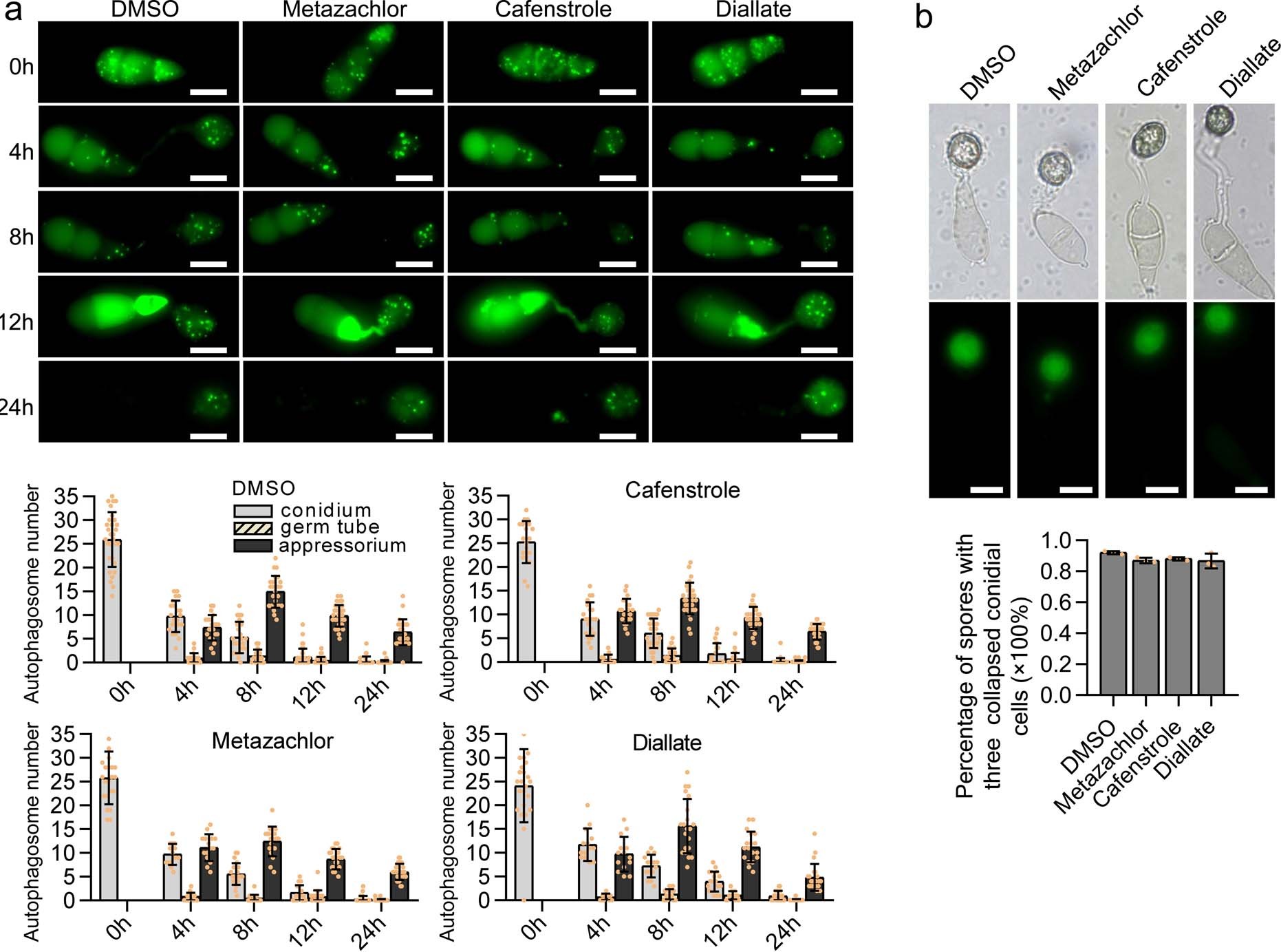
Extended Data Fig. 8: Inhibitors of VLCFA biosynthesis have no obvious effects on autophagic progression and conidial cell death during appressorium development of M. oryzae.

a, Microscopic images and quantitation of autophagosomes during appressorium development. Spore suspension of Guy11 expressing GFP-Atg8 was allowed to undergo appressorium development on hydrophobic surface in exposure to each of the three inhibitors at a concentration 500 μΜ or the solvent control DMSO. Mean autophagosome numbers was quantitated in conidium, germ tube and appressorium (n = 20 independent spores, mean ± s.d.). Scale bar, 10 μm. b, Autophagic conidial cell death of Guy11 at 24 hpi of appressorium development in the presence of inhibitors or solvent DMSO. Autophagic clearance of GFP in the conidial three cells of spores was quantitated from 100 spores (n = 3 independent samples, mean ± s.d.). Scale bar, 10 μm.