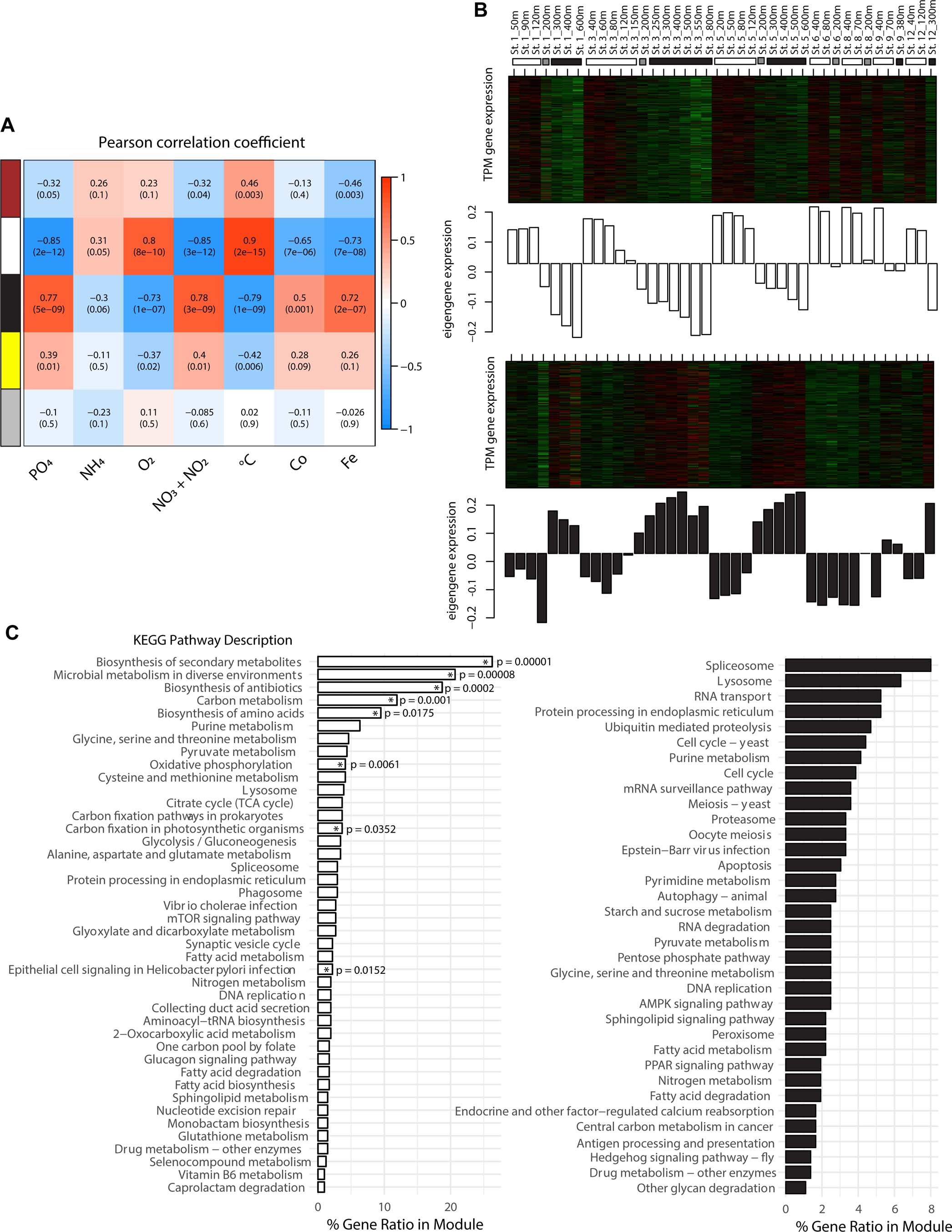
Extended Data Fig. 5: Weighted correlation network analysis (WGCNA) eigengene modules using log2 TPM-normalized KEGG-annotated dinoflagellate transcripts.

The ‘module eigengene’ represents the first principal coordinate of the module and summarizes the module gene expression profile. Signed network analysis was performed using the WCGNA package in R23 with at least 75 genes per eigengene module, and modules merged displaying similar eigengene values across samples (MEDissThres= 0.3). a, Color scale bar represents Pearson correlation coefficients between environmental metadata and eigengene modules; correlation coefficients and two-tailed Student test unadjusted (default) p values are shown in each box. b, Eigenene expression values plotted alongside log2 TPM gene expression in the white (surface; top) and black (deep; bottom) modules. c, KEGG pathway identity of white and black WCGNA modules. A KEGG enrichment analysis was performed using clusterProfiler’s enrich function, which calculates overrepresentation of KEGG pathways compared to the total genes identified in the data set using a two-tailed hypergeometric test (Benjamin-Hochberg adjusted p-value < 0.05)24. Significantly enriched pathways are denoted with an asterisk (*).