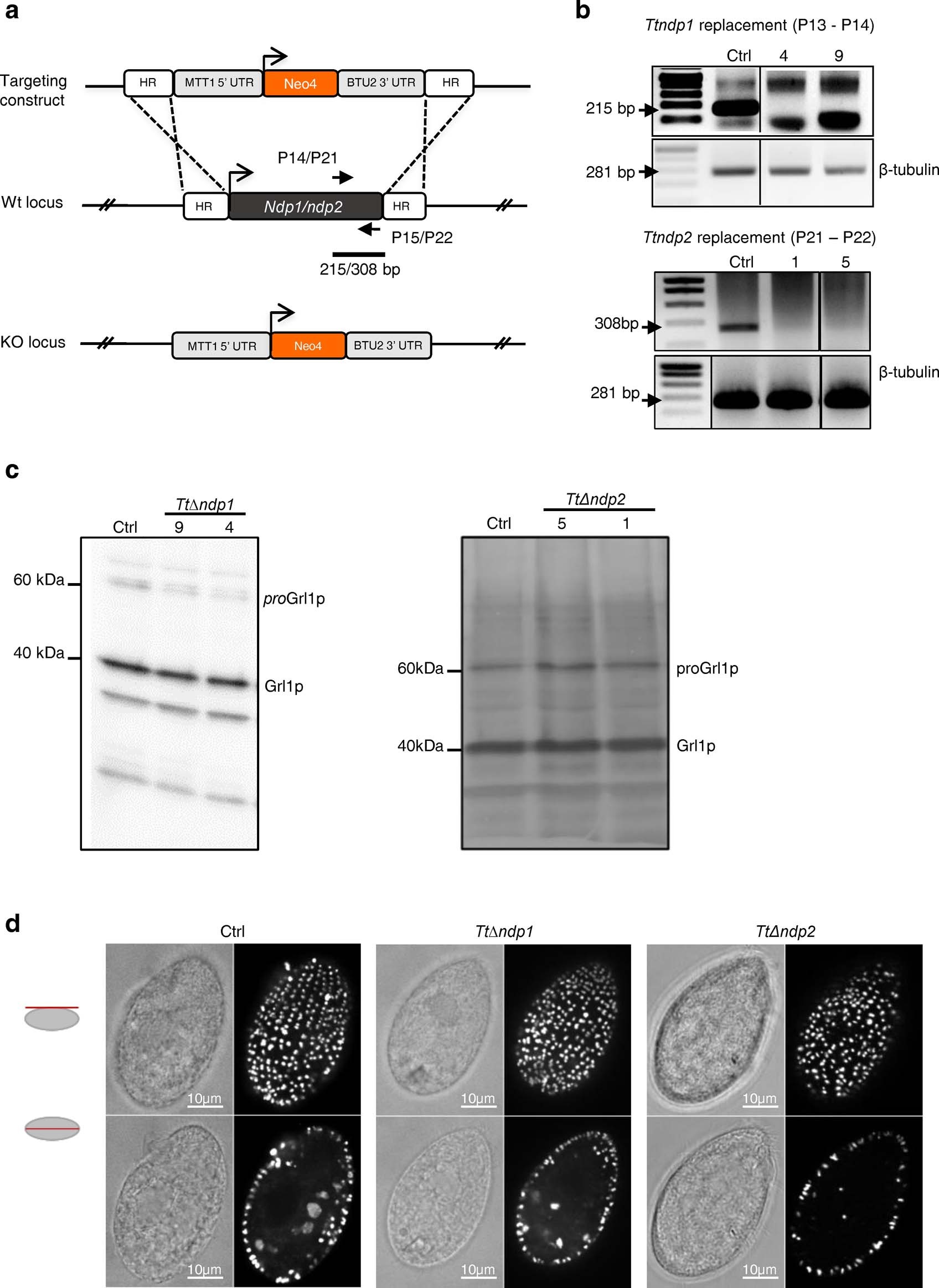
Extended Data Fig. 8: Mucocyst biogenesis and positioning is not affected in TtΔndp1 and TtΔndp2.
From: An Alveolata secretory machinery adapted to parasite host cell invasion

a, Generation of Ttndp1 and Ttndp2 knockout strains in T. thermophila Cu428. b, cDNA from TtΔndp1 (clones 4 and 9) or TtΔndp2 (Clones 1 and 5) were PCR amplified with primers P13/P14 and P21/P22 respectively, to assay the presence of the corresponding transcripts in the knockout strain. To confirm that equal amounts of cDNA were being amplified, reactions with primers specific for β-tubulin 1 were run in parallel (loading control). Representative of 2 experiments. c, Immunoblot showing proGrl1p processing in wild-type and mutant strains (clones 4 and 9 for TtΔndp1; clones 1 and 5 for TtΔndp2). Representative of one experiment. d, Confocal cross (top) and transverse (bottom) sections, with paired differential interference contrast (DIC) images, of TtΔndp1 (clone 9) and TtΔndp2 (clone 5). Cells were immunostained with mAbs 5E9, which recognize the mucocyst protein Grl3p. The wild-type pattern of the docked mucocysts is maintained in TtΔndp1 and TtΔndp2 clones. Scale bar = 10μm. Representative of 3 experiments.