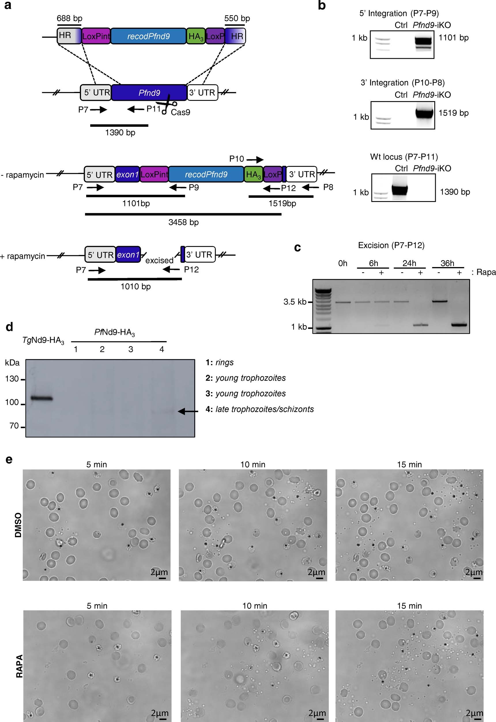
Extended Data Fig. 5: Generation of Pfnd9 iKO.
From: An Alveolata secretory machinery adapted to parasite host cell invasion

a, Strategy for conditional depletion of PfNd9 (PF3D7_1232700) using the DiCre system. b, Integration PCRs showing double homologous recombination at the 5’ end (top panel) and at the 3’ end (middle panel) of the Pfnd9 locus. In the bottom panel, PCR demonstrating the absence of the wt locus in the floxed clonal population. Representative of 2 experiments. c, PCRs showing efficient excision of the Pfnd9 locus upon addition of rapamycin. Representative of 3 experiments. d, Immunoblot on parasite lysates from Pfnd9 iKO mutant parasites. We could not detect the protein by IFA and only observed a faint band at the expected size in late schizonts by Western blot, both consistent with the very low transcript level of PfNd9 (Plasmodb.org). Representative of 2 experiments. e, Representative images of 2 experiments from the time lapse video microscopy of merozoites egressing from schizonts in the DMSO control and in the rapamycin-treated Pfnd9 iKO parasites. Relative time shown in minutes.