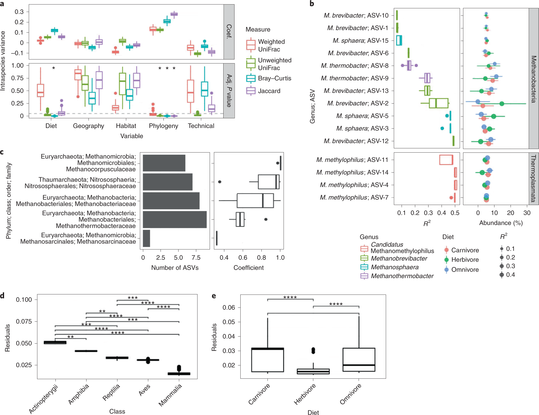
Fig. 2: Host phylogeny and diet significantly explain different aspects of archaeal diversity.
From: Vertebrate host phylogeny influences gut archaeal diversity

a, The distribution of partial regression coefficients (Coef.) and P values (Adj. P value) across 100 data set permutations used for MRM tests (two-sided). For each permutation, one individual per host species was randomly sampled. MRM tests assessed the beta diversity variance explained by host diet, geography, habitat, phylogeny and ‘technical’ parameters (Methods). The box plots describe variance in effect sizes observed among each data set permutation (n = 100). Asterisks denote significance (adj. P < 0.05 for >95% of data set subsets; see Methods). b, ASVs in which abundances are significantly correlated with diet (adj. P < 0.05) while controlling for host phylogeny via RRPP. The left plot shows the distribution of coefficient values across all 100 permutations of the host tree, while the right plot shows RRPP model predictions of ASV abundances, depending on diet (points = mean; line ranges = 95% CI). c, The left plot shows the number of ASVs with a significant global phylogenetic signal (Pagel’s λ, adj. P < 0.05), while the right plot shows the distribution of coefficient values for those ASVs. d,e, The distribution of PACo residuals across samples (averaged across all 100 data set permutations) and grouped by host class (d) or diet (e). Brackets with asterisks indicate significant pairwise differences (Wilcox two-sided, **adj. P < 0.01, ***adj. P < 0.001, ****adj. P < 0.0001). Box centre lines, edges, whiskers and points signify the median, interquartile range (IQR), 1.5× IQR and >1.5× IQR, respectively. See the statistical source data for all other statistical information.