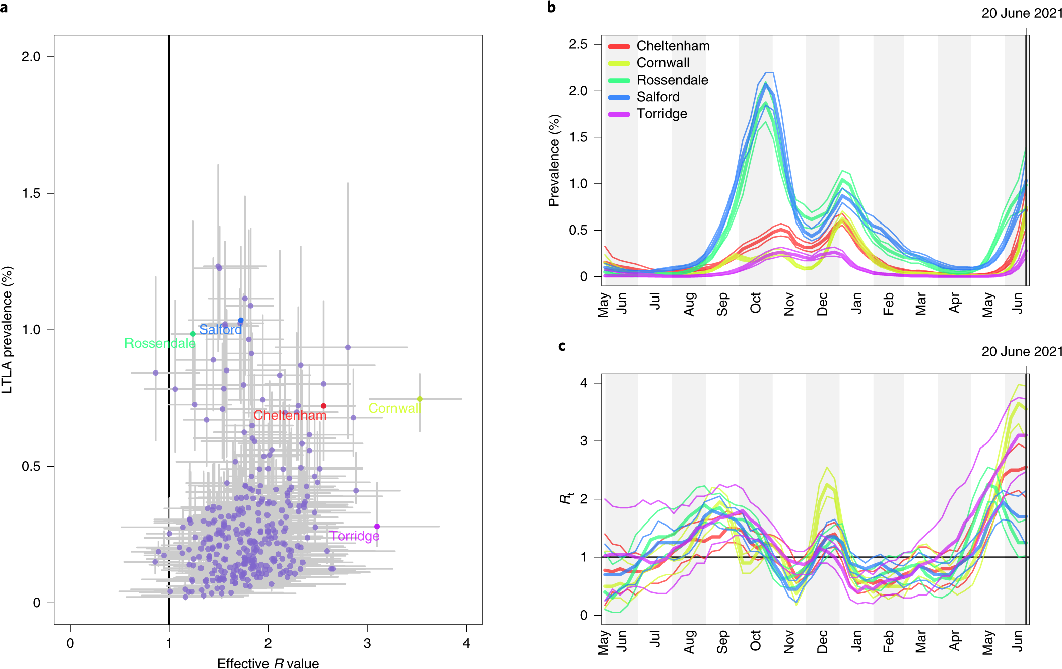
Fig. 4: Outputs of the longitudinal local prevalence model.
From: Improving local prevalence estimates of SARS-CoV-2 infections using a causal debiasing framework

a, Scatterplot of prevalence against effective R number (each point corresponds to one LTLA) for the week of 20 June 2021. b, Longitudinal posteriors for prevalence at a selection of LTLAs. c, Longitudinal posteriors for Rt at a selection of LTLAs. The vertical line and horizontal line in b and c, respectively, indicate an effective reproduction number of Rt = 1; when Rt > 1, the number of cases occurring in a population will increase. In a, the symbols show posterior medians and the error bars show 95% credible intervals. In b and c, the thick lines show posterior medians and the narrow lines show 95% credible intervals.