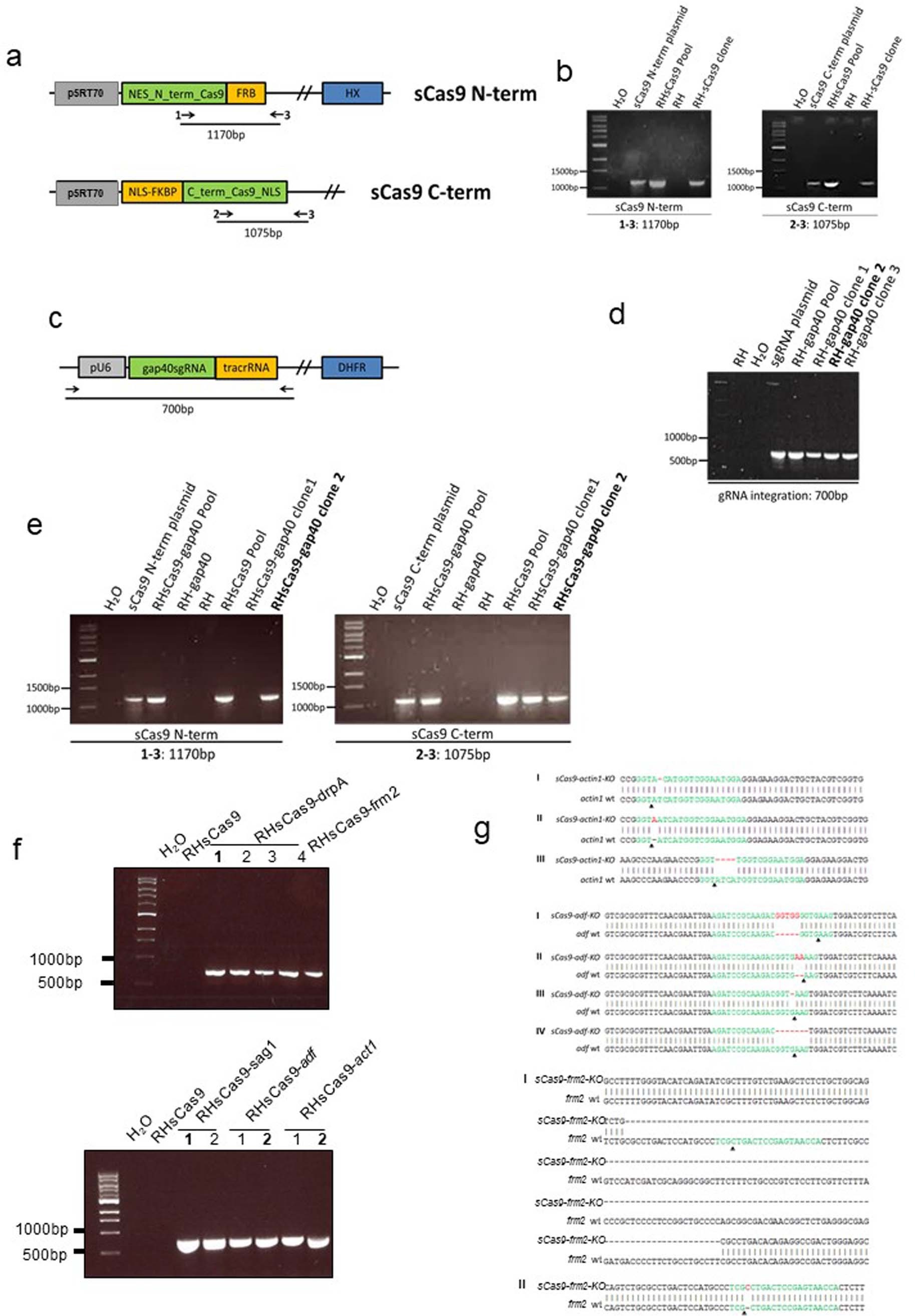
Extended Data Fig. 1: Generation of parasite strains RHsCas9, RH-gap40, RHsCas9-gap40, RHsCas9-sag1, RHsCas9-drpA, RHsCas9-act-1 and RHsCas9-adf.

a, Scheme of expression cassettes for the N- and C-termini of the Cas9 enzyme (split 4 variant, see2). Arrows indicate PCR amplicon for verification of plasmid integration (see (b)). b, Analytical PCR confirming integration of sCas9 plasmids into the genome of indicated parasites. c, Scheme of the expression cassette for the single-guide RNA (sgRNA, here for targeting of gap40). Arrows indicate PCR amplicon for verification of plasmid integration. d, Analytical PCR confirming integration of gap40-sgRNA-plasmid into the parasite genome. e, Analytical PCRs confirming integration of sCas9 plasmids into the RH parasites. f, Analytical PCRs confirming integration of indicated sgRNA-plasmids into the parasite genome. g, Validation of specific introduction of indels at the sgRNA cut side in indicated parasites. Cultures were induced with 50 nM rapamycin for 1 h. Parasites were grown for 48 h prior to gDNA collection. The sgRNA cut site was amplified by PCR and sequenced. Red letters represent nucleotide insertion in the mutant strain, causing a frame shift and, thus, the functional disruption of the indicated gene. Black arrows indicate the predicted cut site.