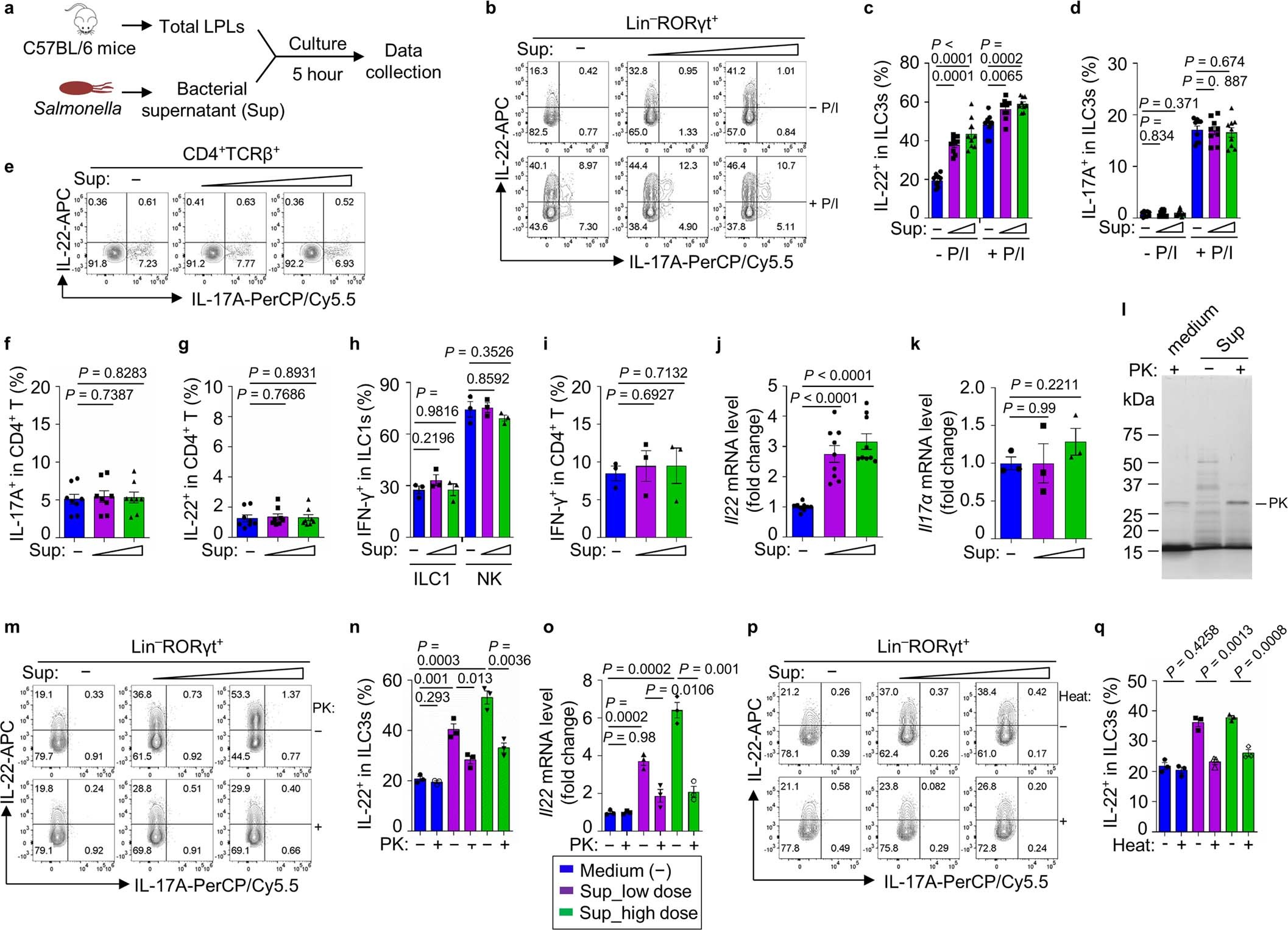
Extended Data Fig. 4: S. Typhimurium-secreted proteins enhance IL-22+ ILC3s in vitro, (Related to Fig. 3).

a, Schematic depiction of experimental design of in vitro LPL cultured with S. Typhimurium supernatant. b–d, Analysis of IL-22 and IL-17 expression in WT LI-LPLs cultured with bacterial supernatant, with or without P/I stimulation. Representative FACS data of four independent experiments (b). Percentages of IL-22+ (c) and IL-17+ (d) ILC3s, with or without PMA and ionomycin (P/I) stimulation. Compiled data from four independent experiments (n = 9 repeats with independent mouse LPLs) (c and d). e–g, Analysis of IL-22 and IL-17 expression in LI CD4+ T cells cultured with S. Typhimurium supernatant. Representative data of three independent experiments (e). Percentages of IL-17+ (f) and IL-22+ (g) CD4+ T cells. Compiled data from three independent experiments (n = 8 repeats with independent mouse LPLs) (f and g). h and i, Percentages of IFN-γ+ ILC1 and NK (h) and IFN-γ+ CD4+ T (i) cells. Compiled data from two independent experiments (n = 3 repeats with independent mouse LPLs). j and k, Il22 (j, n = 9 repeats with independent mouse LPLs) and Il17 (k, n = 3 repeats with independent mouse LPLs) mRNA determined by RT-qPCR in LI-LPLs of WT mice co-incubated with bacterial supernatant. Compiled data from two independent experiments. l, Silver staining of S. Typhimurium culture supernatant with or without proteinase K (PK) treatment. Representative data of two independent experiments. m and n, Analysis of IL-22 and IL-17 expression in ILC3s of LPLs cultured with S. Typhimurium supernatant with or without PK treatment (no P/I stimulation). Representative FACS data of two independent experiments (m). n, Percentages of IL-22+ ILC3s. Compiled data from two independent experiments (n = 3 repeats with independent mouse LPLs). o, Il22 mRNA determined by RT-qPCR in LI-LPLs co-incubated with S. Typhimurium culture supernatant with or without PK treatment. Representative data of two independent experiments (o) (n = 3 repeats with independent mouse LPLs). p and q, Analysis of IL-22 and IL-17 expression in ILC3s from LI-LPLs cultured with S. Typhimurium supernatant treated with or without heat (no P/I stimulation). Representative FACS data of two independent experiments (p). Percentages of IL-22+ ILC3s (q). Compiled data from two independent experiments (n = 3 repeats with independent mouse LPLs).