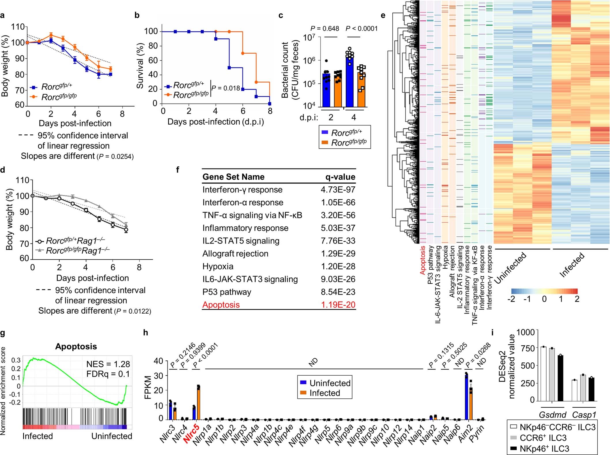
Extended Data Fig. 7: Presence of ILC3s increases the susceptibility to S. Typhimurium infection in mice, (Related to Fig. 4).

a and b, Rorcgfp/+ and Rorcgfp/gfp mice were orally gavaged with 2 × 107 c.f.u. of S. Typhimurium. Body weight change (a) and survival curve (b) are compiled from two independent experiments (Rorcgfp/+, n = 10 mice; Rorcgfp/gfp, n = 10 mice). Linear regression for comparing slope difference in (a) and the log-rank test for statistical analysis of survival curve in (b). c, Bacterial c.f.u. in the feces of Rorcgfp/+ and Rorcgfp/gfp were measured on d.p.i 2 and 4. Compiled data from two independent experiments and presented as c.f.u. per mg of the feces (n = 9 mice per group). d, Rorcgfp/+Rag1−/− and Rorcgfp/gfpRag1−/− mice were orally inoculated with 2 × 107 c.f.u. of S. Typhimurium. Compiled data from two independent experiments (Rorcgfp/+Rag1−/−, n = 10 mice; Rorcgfp/gfpRag1−/−, n = 10 mice). Linear regression for comparing slope difference. e, Heatmap of all of the differentially expressed genes (fold change ≥ 1.5, q value ≤ 0.05) and pathway analysis in the RNA-seq of sorted ILC3s (Lin–CD90hiCD45lo) from LI of uninfected and infected WT mice (n = 3 mice per group). f, Top 10 pathways of the differentially expressed genes identified by RNA-seq in ILC3s (fold change ≥ 1.5, q value ≤ 0.05) from LI of uninfected and infected WT mice (n = 3 mice per group). g, GSEA showing enrichment of apoptosis-related genes in LI ILC3s from infected mice, compared with ILC3s from uninfected mice. h, FPKM of inflammasome genes in sorted ILC3s from uninfected or infected mice (n = 3 mice per group). i, Expression value of Gsdmd and Casp1 normalized by DESeq2 in ILC3s from ImmGen database.