Fig. 2: Structural differences in TraN mediate specificity for recipient OM receptors.
From: Mating pair stabilization mediates bacterial conjugation species specificity

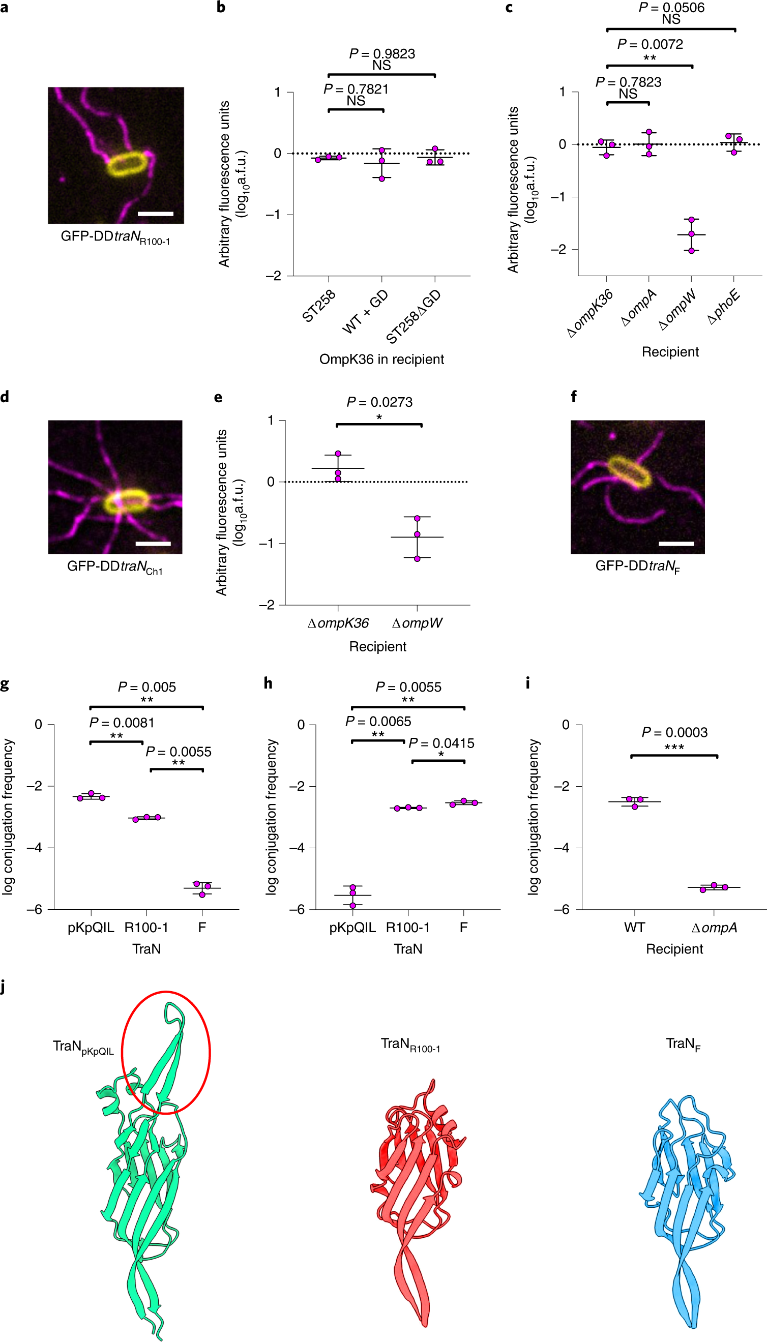
a, Substitution of pKpQIL traN with traN from R100-1 does not affect piliation (magenta) as seen by immunofluorescence microscopy of donor cells carrying pKpGFP-DtraNR100-1 (GFP-DDtraNR100-1). Scale bar, 2 μm. b, RTCS was used to assess the effect of the L3 GD insertion on pKpGFP-DtraNR100-1 conjugation. c, pKpGFP-DtraNR100-1 conjugation into a panel of isogenic recipients was assessed using RTCS. A.f.u. data are presented as mean ± s.d. of three biological repeats, analysed by repeated measures one-way ANOVA with Dunnett’s multiple comparison test comparing to the OmpK36ST258-expressing recipient in (b) and to the ΔompK36 recipient in (c). d, Donor cells carrying pKpGFP-DtraNCh1 are piliated. Scale bar, 2 μm. e, Recipient OM protein dependency during pKpGFP-DtraNCh1 conjugation was determined with RTCS. A.f.u. data are presented as mean ± s.d. of three biological repeats, analysed by a two-sided paired t-test. f, The GFP-DtraNF donor is piliated. Scale bar, 2 μm. g,h, The log conjugation frequency of pKpGFP into WT K. pneumoniae (g) and E. coli MG1655 (h) recipients as a function of different TraN homologues was measured. i, log conjugation frequency of GFP-DtraNF into WT and ΔompA recipients was compared. log conjugation frequency data are presented as mean ± s.d. of three biological repeats, analysed by repeated measures ANOVA and Tukey’s multiple comparison test in g and h, and by a two-sided paired t-test in i. j, Zoomed in cartoon representation of the tip region from each TraN variant showing a predicted β-hairpin structure that is unique to TraNpKpQIL (circled).