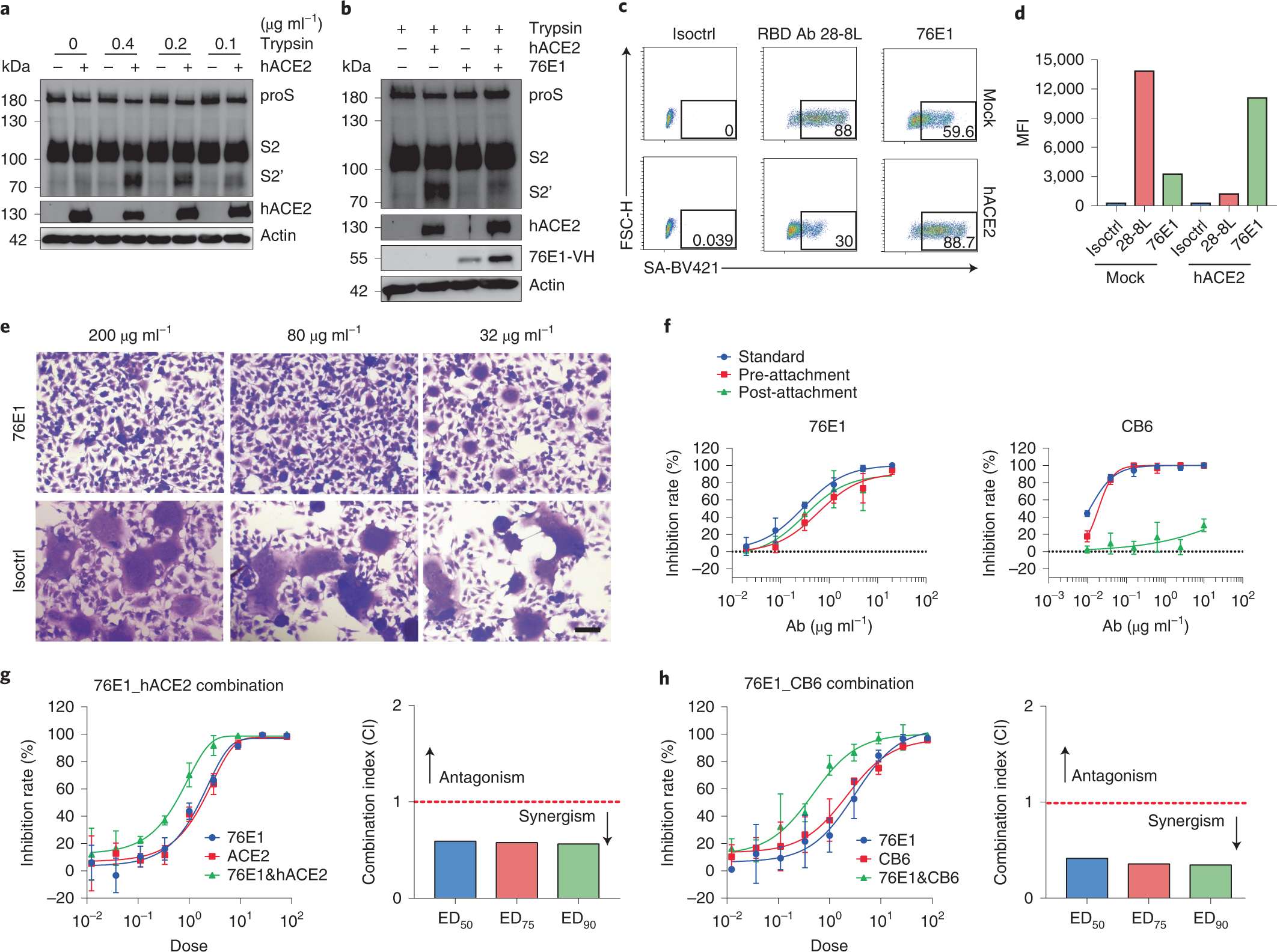
Fig. 4: Receptor binding to hACE2 facilitates the function of 76E1.
From: Neutralization mechanism of a human antibody with pan-coronavirus reactivity including SARS-CoV-2

a, hACE2 promoted trypsin-induced S2’ cleavage. A549-S cells were incubated with hACE2 before treatment with 0.4, 0.2 or 0.1 µg ml−1 trypsin. b, 76E1 inhibited hACE2 and trypsin-induced S2’ cleavage. A549-S cells were incubated with hACE2 and 76E1 before trypsin treatment at 0.4 µg ml−1. S2, approximately 110 kDa; S2’, approximately 70 kDa. c,d, hACE2 facilitated 76E1 binding to the cell surface-expressed S proteins of SARS-CoV-2, as determined by flow cytometry. The original cell frequencies (c) and the MFI values (d) are shown. Data are presented as mean values of duplicates (d). e, 76E1 inhibits spike- and hACE2-mediated cell-cell membrane fusion. Scale bar, 100 µm. f, The pseudovirus neutralizing activity of 76E1 and an RBD antibody CB6 against SARS-CoV-2 at pre- and post-attachment steps. In a standard neutralization assay, virus was incubated with the mAbs before adding onto HeLa-hACE2 cells, and the infectivity was determined after a 2 d incubation at 37 °C. For pre-attachment assay, mAbs were incubated with virus before adding onto cells at 4 °C for 1 h. Unbound virus was washed and virus infectivity was determined as above. For post-attachment assay, cells were infected with virus at 4 °C for 1 h, and unbound virus was washed before antibodies were incubated with cells. CB6 was included as a control. g, The synergistic effect of 76E1 and hACE2 in neutralizing authentic SARS-CoV-2. Neutralizing curves (left) of 76E1 and hACE2 alone and in combination at a constant ratio with serial threefold-diluted concentration from 81 times IC50. A dose of 1 represents the concentration at IC50. The constant ratio indicates the ratio between 76E1 and hACE2 at IC50. CI values (right) at ED50, ED75 and ED90 (50%, 75% and 90% effective dose) were calculated using the CompuSyn programme. The red dotted line represents CI = 1; CI < 1 is defined as synergism; CI > 1 is defined as antagonism. h, The synergistic effect of 76E1 and CB6 in neutralizing authentic SARS-CoV-2 (left) and CI values (right) at ED50, ED75 and ED90. Results are depicted as mean ± s.d. from 3 replicate wells (f–h). For all data, representative data from 2 independent experiments are shown.