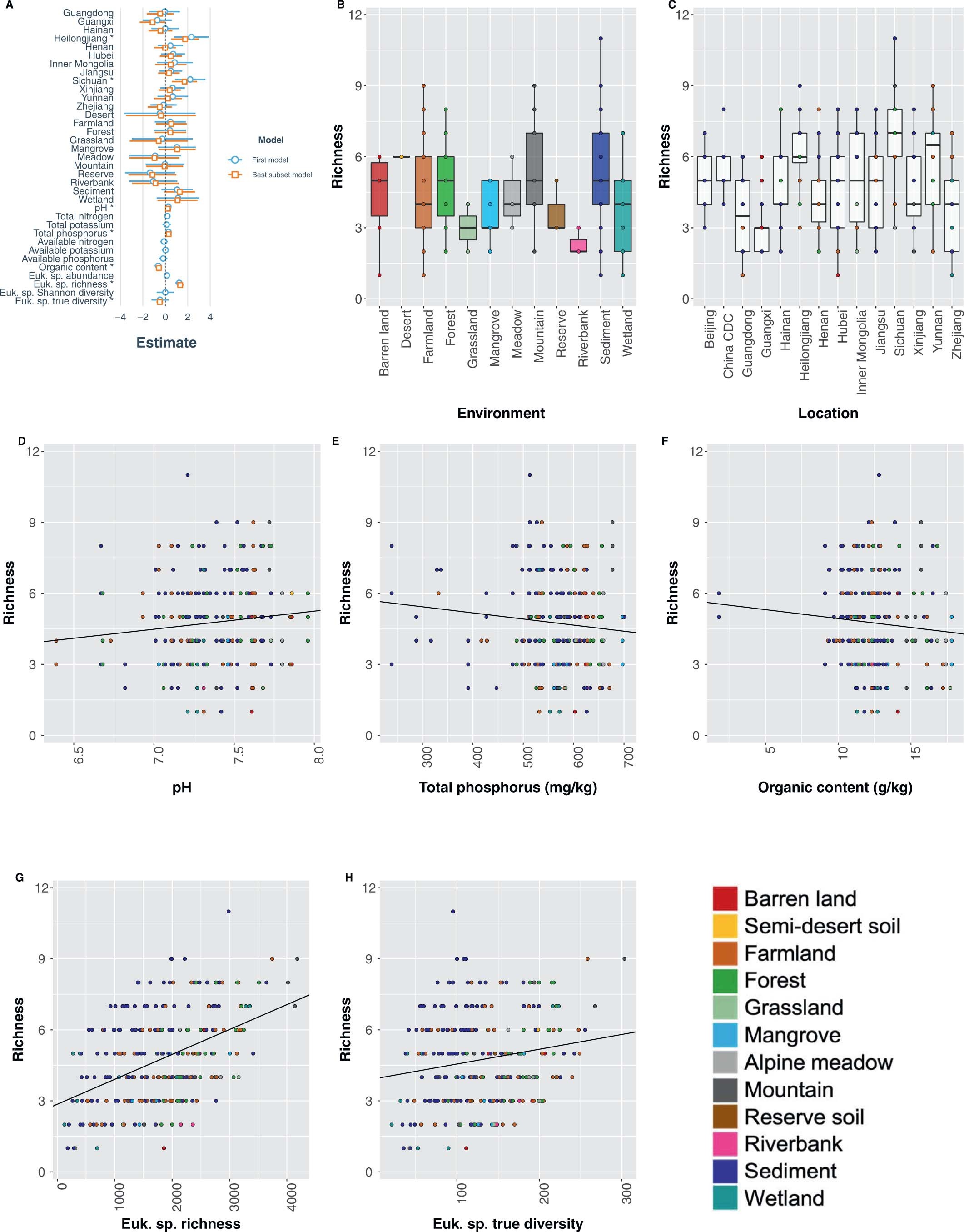
Extended Data Fig. 10: Ecological factors significantly associated with viral richness in animal-associated viruses.
From: RNA viromes from terrestrial sites across China expand environmental viral diversity

(A) Model-averaged effect sizes of ecological metadata for 265 biologically independent samples on viral richness with confidence intervals of 95% and factors significant in the best subset selected model (p < 0.05, in orange) do not overlap the central line and are denoted with an asterisk (*) (identical to Fig. 7b), along with the richness values plotted against (B) environment, (C) location, (D) pH, (E) total phosphorus, (F) organic content, (G) eukaryote species richness, and (H) eukaryote species true diversity. For all boxplots, the horizontal box lines in the boxplots represent the first quartile, the median, and the third quartile. Whiskers denote the range of points within the first quartile − 1.5× the interquartile range and the third quartile + 1.5× the interquartile range.