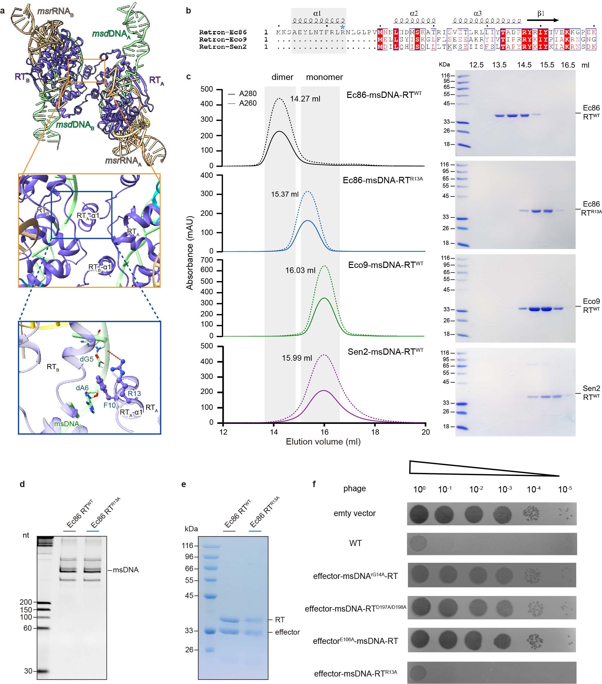
Extended Data Fig. 4: In vitro and in vivo biochemical assays for the Ec86 and Ec86 defence unit.

a, Interaction interface between the two RT-msDNA protomers in the Ec86 complex. Top panel, atomic model of the Ec86 complex in cartoon. Bottom panel, close-up views of the interface illustrated by the box. b, The sequence alignment of Ec86 RT α1 region with the corresponding regions in Eco9 and Sen2 RTs. The blue asterisk illustrates the Ec86 RT R13 residue. c, Purification of the Ec86 msDNA-RTWT, Ec86 msDNA-RTR13A, Eco9-msDNA-RTWT and Sen2-msDNA-RTWT indicated by representative gel filtration chromatography. The absorbance at A280 (protein) and absorbance at A260 (nucleic acid) are indicated by solid line and dotted line, respectively. The shift of the elution peaks containing the target msDNA-RT complex is illustrated by gray shadows. The elution fractions corresponding to the gel filtration chromatography are subjected to SDS-PAGE and Coomassie brilliant blue staining. d, Elution peaks of the co-eluted nucleic acids are detected by 12 % urea-PAGE. e, The in vitro pull down of effector with wildtype or mutant Ec86 RTs. Images in (c-e) are representatives of three independent experiments. f, Serial dilution plaque assays shown for T5 phage on E. coli MG1655 strain transformed with plasmids encoding wild-type or mutated Ec86 systems. Images are representative of two replicates.