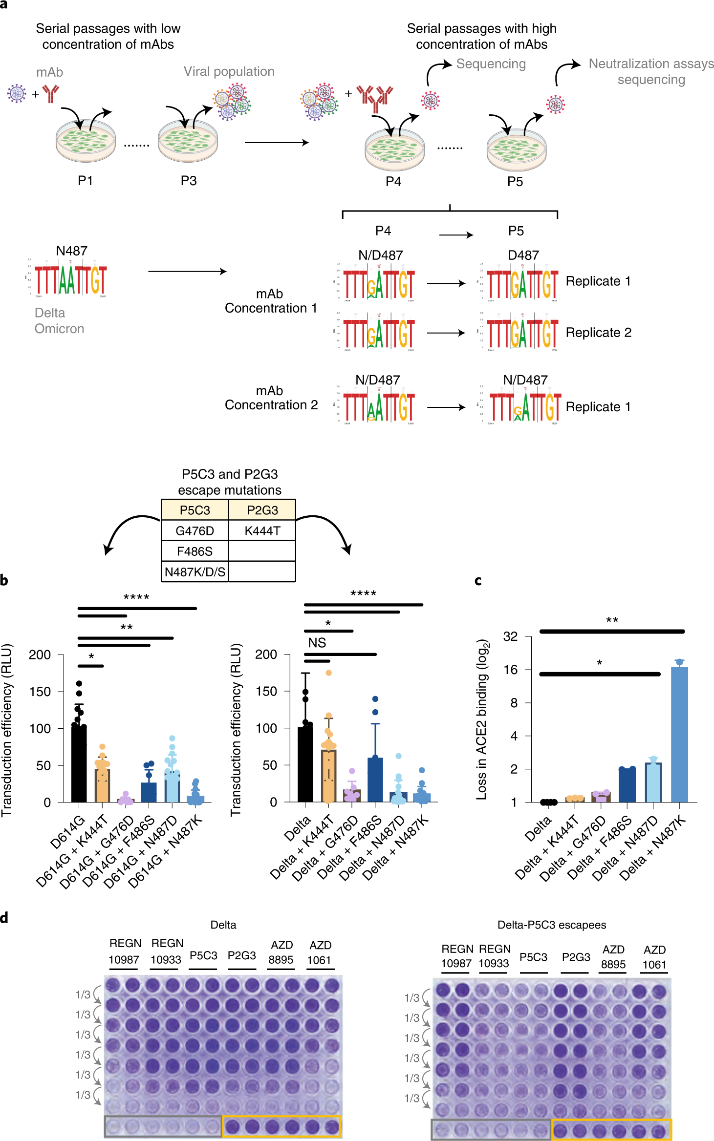
Fig. 6: Identification and characterization of escape mutations to P2G3 and P5C3.

a, Schematic representation of escapees selection. Delta and Omicron replicative isolates were used to infect Vero E6 cells (MOI of 0.2), each in duplicate, in the presence of suboptimal concentrations of antibodies. Supernatants were collected, diluted 40-fold and used to infect cells for two more passages in the same conditions (P1 to P3). Putative viral escapees were further selected by serial passages of 2-fold diluted supernatants pre-incubated with high concentrations of antibodies (three concentrations, each tested in duplicate). Viral RNA extracted from supernatants collected at each passage was deep-sequenced and P5 viral supernatant used for CPE-based neutralization assays. b, Mutations identified across escape selection experiments are indicated in the table. Lentivectors pseudotyped with spikes mutated on the identified residues were produced in parallel with stocks adjusted for p24 content and the same amount of each lentivector used to transduce 293T ACE2 cells. In the D614G panel, replicates from left to right were n = 36, 36, 8, 8, 28 and 28. The Delta variant panel has n = 39, 36, 8, 8, 34 and 34 replicates, respectively. Transduction efficiency was monitored by luciferase activity (RLU) in the transduced cells. c, The direct binding of ACE2 to mutated trimeric spikes was monitored by Luminex-based binding assays (n = 2–3 biological replicates). d, Vero E6 cells were infected in duplicates with normalized amounts of Delta or Delta P5C3 escapees collected from the escapees selection experiments and pre-incubated or not with 3-fold serial dilutions of mAbs as indicated. Cytopathic effect was monitored 2 d later with crystal violet staining of the live cells. Grey and orange squares: cells infected with viruses in the absence of mAbs and non-infected cells, respectively. Kruskal-Wallis tests with Dunn’s multiple-comparison correction was performed to compare wild type and mutants: for b, *P = 0.028 and 0.045 (from left to right), **P = 0.0026 and 0.0086 (from left to right) and ****P < 0.0001; NS, not significant; for c, *P = 0.046 and **P = 0.0088. Error bars represent mean ± s.d.