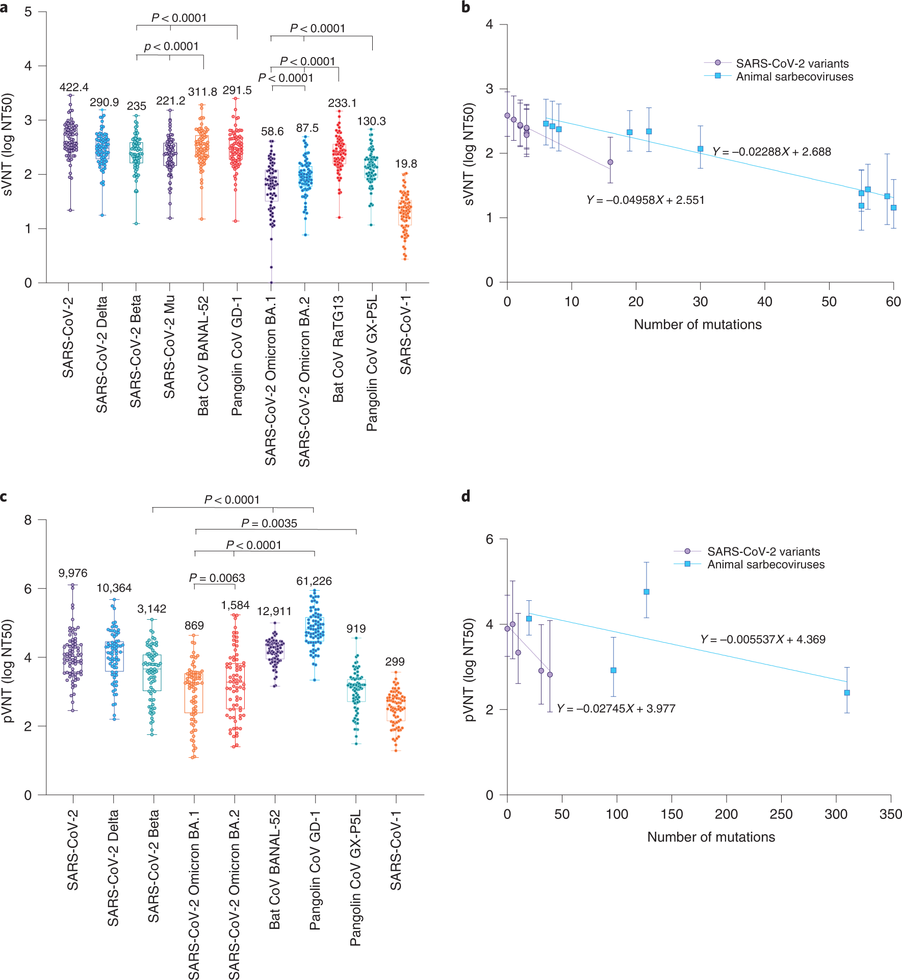
Fig. 2: The effect of RBD and spike mutations on NAb escape.
From: SARS-CoV-2 Omicron variant emerged under immune selection

a, Effect of RBD mutations examined by multiplex sVNT is shown by neutralization titres (n = 75) for SARS-CoV-2 ancestral, Delta, Beta, Mu, Omicron BA.1, Omicron BA.2, Bat CoV BANAL-52, RaTG13, Pangolin CoV GD-1, GX-P5L and SARS-CoV-1. b, The effect of the number of RBD mutations on NAb escape (n = 89). The effect of all mutations in the full spike protein was measured using pVNT and is shown in c. c, Neutralization titres (n = 75) for SARS-CoV-2 ancestral, Delta, Beta, Omicron BA.1, Omicron BA.2, Bat CoV BANAL-52, Pangolin CoV GD-1, GX-P5L and SARS-CoV-1. d, The effect of the number of spike mutations on NAb escape (n = 69). Statistical analysis in a and c was performed using two-sided Wilcoxon rank sum test in GraphPad Prism 8 (in a: Beta versus GD-1 P < 0.0001, Beta versus BANAL-52 P < 0.0001, Mu versus GD-1 P < 0.0001, Mu versus BANAL-52 P < 0.0001, Omicron BA.1 versus RaTG13 P < 0.0001, Omicron BA.1 versus GX-P5L P < 0.0001, Omicron BA.1 versus Omicron BA.2 P < 0.0001, Omicron BA.2 versus RaTG13 P < 0.0001, and Omicron BA.2 versus GX-P5L P < 0.0001; in c: Beta versus GD-1 P < 0.0001, Beta versus BANAL-52 P < 0.0001, Omicron BA.1 versus GX-P5L P = 0.0035, Omicron BA.1 versus GD-1 P < 0.0001, Omicron BA.1 versus Omicron BA.2 P = 0.0063). Each dot denotes the NT50 value of a sample, while the box shows the interquartile range with median at the centre, and the whiskers represent the maximum and minimum. Linear regression analysis in b and d was performed using GraphPad Prism 8. Error bars in b and d indicate standard deviation of the geometric mean.