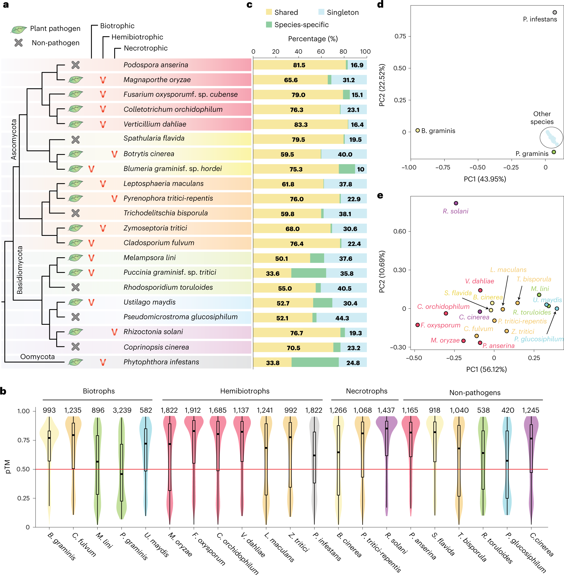
Fig. 1: The design of the comparative genomic study and the statistics of structure prediction and secretome clustering.
From: Prediction of effector protein structures from fungal phytopathogens enables evolutionary analyses

a, Cladogram reconstructed on the basis of MycoCosm55 and lifestyles of the 21 species included in this study. The plant pathogens are classified as biotrophs, necrotrophs and hemibiotrophs, which undergo both biotrophic and necrotrophic stages. The background highlights reflect phylogenetic classification at the order or subdivision level. b, The distribution of pTM scores used to measure the structure prediction quality. The colours of the violin plots reflect those in the phylogeny in a. The total number of secreted proteins for each species is indicated on the top of the plots. In the box plot, the bounds of the box represents 25th to 75th percentiles, with a bold line highlighting the median. The whiskers are drawn to the minima and maxima with the length of the whiskers capped at 1.5× the interquartile range. Outlier points are not shown in the box plot. c, The proportion of clustered or singleton proteins in whole-secretome clustering. The secretomes of the 21 species are clustered on the basis of sequence and structural similarities. The clusters are categorized as ‘shared’ if the cluster members come from more than one species, and ‘species-specific’ otherwise. If the protein does not form a cluster with at least one other protein, it is ‘singleton’ (Supplementary Table 2). d,e, PCA on the copy number variations of the clusters in the whole-secretome clustering output with all 21 species included (d) and without the three outliers, Blumeria graminis, Puccinia graminis and Phytophthora infestans (e). Singletons were not used for the analysis. The species that belong to the same class or subdivision are indicated with the same colour, and the colours correspond to the background highlights given in a.